生物化学相关知识整理,使用教材为人民卫生出版社《生物化学与分子生物学》第九版。
知识点总结
第一章 蛋白质的结构与功能(8班)
第一、二节 蛋白质的分子组成、蛋白质的分子结构
一.名词解释
1.等电点(amino acid isoelectric point):在某一pH的溶液中,氨基酸解离成阳离子和阴离子的趋势及程度相等,成为兼性离子,呈电中性,此时溶液的pH称为该氨基酸的等电点(P11)
2.蛋白质二级结构(protein secondary structure):是指蛋白质分子某一段肽链的局部空间结构,也就是该段肽链主链骨架原子的相对空间位置,并不涉及氨基酸残基侧链的构象,主要包括:α螺旋、β折叠、β转角、Ω环(P14)
3.模体(motif):在许多蛋白质分子中,可发现二个或三个具有二级结构的肽段,在空间上相互接近,形成一个有规则的二级结构组合,被称为超二级结构 (supersecondary structure),又称折叠(fold)或模体(motif)(P18)
4.结构域(domain):结构域是三级结构层次上的独立功能区。分子量较大的蛋白质常可折叠成多个结构较为紧密且稳定的区域,并各行其功能,称为结构域。(P18)
5.分子伴侣(chaperon):通过提供一个保护环境从而加速蛋白质折叠成天然构象或形成四级结构的蛋白质。(P19)
二.问答
1、简述α螺旋、β折叠结构特征
答:α-螺旋是常见的蛋白质二级结构。①多个肽平面通过Cα的旋转,相互之间紧密盘曲成稳固的右手螺旋。②主链螺旋上升,每3.6个氨基酸残基上升一圈,螺距0.54nm。肽平面和螺旋长轴平行。③相邻两圈螺旋之间借肽键中羰基氧(C=O)和亚氨基氢(NH)形成许多链内氢键,即每一个氨基酸残基中的亚氨基氢和前面相隔三个残基的羰基氧之间形成氢键,这是稳定α-螺旋的主要化学键。④肽链中氨基酸残基侧链R基,分布在螺旋外侧,其形状、大小及电荷均会影响α-螺旋的形成。
β-折叠使多肽链形成片层结构。①是肽链相当伸展的结构,肽平面之间折叠成锯齿状,相邻肽平面间呈110°角。②依靠两条肽链或一条肽链内的两段肽链间的羰基氧与亚氨基氢形成氢键,使构象稳定。也就是说,氢键是稳定β-折叠的主要化学键。③两段肽链可以是平行的,也可以是反平行的。即前者两条链从N端到C端是同方向的,后者是反方向的。β-折叠结构的形式十分多样,正、反平行还可以相互交替。平行的β-折叠结构中,两个残基的间距为0.65nm;反平行的β-折叠结构,则间距为0.7nm。④氨基酸残基的侧链R基分布在片层的上方或下方。
2、简述谷胱甘肽的作用
(1)体内重要的还原剂,保护蛋白质和酶分子中的巯基免遭氧化,使蛋白质处于活性状态。
(2)谷胱甘肽的巯基可以与致癌剂或药物等结合,从而阻断这些化合物与DNA、RNA或蛋白质结合,保护机体免遭毒性损害。
第三、四节 蛋白质结构与功能的关系、理化性质
一.名词解释
1.分子病(molecular disease):蛋白质分子发生变异所导致的疾病,其病因为基因突变。(例如镰刀型红细胞贫血症)(P27)
2.协同效应:一个亚基与其配体结合后,能影响此寡聚体中另一亚基与配体的结合能力。如果是促进作用,则为正协同效应;反之为负协同效应。(P28)
3.别构效应(allosteric effect):一个亚基与配体结合后引起亚基构象改变,进而影响其功能的效应。(P28)
4.蛋白质构象疾病:若蛋白质的折叠发生错误,尽管一级结构不变,但蛋白质的构象改变,仍可影响其功能,严重时可导致疾病发生。(P29)
5.蛋白质的等电点(protein isoelectric):当蛋白质溶液处于某一pH时,蛋白质解离成正负离子的趋势相等,即成为兼性离子,静电荷为零,此时溶液的pH成为蛋白质的等电点。
(P30)
6.蛋白质的变性(denaturation):在某些物理和化学因素作用下,其特定的空间构象被破坏,有序的空间结构变成无序的空间结构,从而导致其理化性质的改变和生物学活性的丧失。(P30)
二.简答题
1.阐述什么是分子病,并举例说明。(P27)
分子病是蛋白质分子发生变异所导致的疾病,其病因为基因突变。例如镰刀型红细胞贫血症:β亚基N端的第6号氨基酸残基发生改变时,谷氨酸变成了缬氨酸,使原本水溶性的血红蛋白聚集成丝,相互黏着,导致红细胞变形成为镰刀状而极易破碎,产生贫血。
2.什么是蛋白质的变性(protein denaturation)?哪些因素可引起蛋白质的变性?变性蛋白质的性质发生了哪些变化?有哪些应用?(P30-31)
答案:1.天然蛋白质在某些物理或化学因素作用下,其特定的空间结构被破坏,从而导致理化性质改变和生物学活性的丧失,称为蛋白质的变性作用。变性主要是二硫键及非共价键的断裂,并不涉及一级结构氨基酸序列的改变。
2.物理因素:加热,加压,脱水,搅拌,振荡,紫外线照射,超声波的作用等
化学因素:强酸,强碱,有机溶剂,尿素,重金属盐,生物碱试剂等
3.性质的改变:溶解度降低、溶液的粘滞度增高、不容易结晶、易被酶消化。蛋白质变性后,疏水基团暴露,相互之间容易聚集而发生沉淀。
4.蛋白质变性的应用:㈠高温、高压灭菌。㈡低温保存酶、疫苗等,防止蛋白质变性。
第二章 核酸的结构与功能(8班)
第一节 核酸的化学组成及一级结构
一. 名词解释
1.核酸(nucleic acid):是以核苷酸为基本组成单位的生物大分子,携带和传递遗传信息。P32
2.脱氧核糖核酸(deoxyribonucleic acid,DNA): 存在于细胞核和线粒体,携带遗传信息,并通过复制传递给下一代。(P32)
3.核糖核酸(ribonucleic acid,RNA):分布于细胞核、细胞质、线粒体,是DNA转录的产物,参与遗传信息的复制与表达。某些病毒RNA也可作为遗传信息的载体。(P32)
4.多聚脱氧核苷酸(polydeoxynucleotide):多个脱氧核苷酸通过磷酸二酯键构成了具有方向性的线性分子,称为多聚脱氧核苷酸,即DNA链。(P35)
5.3’,5’-磷酸二酯键(phosphodiester bond):由一个脱氧核苷酸3’的羟基与另一个游离的脱氧核苷酸5’的α-磷酸基团缩合形成。(P35)
6.核酸的一级结构(primary structure):为核酸中核苷酸的排列顺序。由于核苷酸间的差异主要是碱基不同,所以也称为碱基序列(base sequence)。(P35)
二.问答
1.比较DNA和RNA分子组成的异同?(P32 34)
2.核苷酸的生物学功能(P33-34)
①化学能载体:ATP
②细胞信号转导的信使分子:cAMP
③辅酶的结构成分:CoA、FAD、NAD+
④治疗肿瘤的化疗药物:5-FU
3.核酸和蛋白质的比较
第二节DNA的空间结构与功能
一.名词解释
1.Chargaff规则(Chargaff rule):(1)不同的生物个体的DNA其碱基组成不同(2)同一个体的不同器官或不同组织的DNA具有相同的碱基组成(3)对于一个特定组织的DNA,其碱基组分不随其年龄、营养状态和环境而变化(4)对于一个特定的生物体,腺嘌呤(A)的摩尔数与胸腺嘧啶(T)的摩尔数相等,鸟嘌呤(G)的摩尔数与胞嘧啶(C)的摩尔数相等。(P36)
二.问答
1.DNA双螺旋结构有些什么基本特点?
(1)DNA由两条多聚脱氧核苷酸组成:反向平行,右手螺旋,直径2.37nm,螺距3.54nm。
(2)DNA的两条多聚脱氧核苷酸链之间形成了互补碱基对:不同链的AT之间两对氢键,CG之间三对氢键。
(3)两条多聚脱氧核苷酸链的亲水性骨架将互补碱基对包埋在DNA双螺旋结构内部:碱基对与磷酸骨架呈现非对称性,产生大沟小沟。
(4)两个碱基对平面重叠产生了碱基堆积作用。(P37)
2.DNA的生物学特性?
DNA是生物体遗传信息的载体,并为基因复制和转录提供了模板。它是生命遗传的物质基础,也是个体生命活动的信息基础。DNA具有高度稳定性的特点,用来保持生物体系遗传特征的相对稳定性。同时,DNA又表现出高度复杂性的特点,它可以发生各种重组和突变,适应环境的变迁,为自然选择提供机会。(P43)
第三节 RNA的空间结构和功能
一.名词解释
1.编码RNA(coding RNA):从基因组上转录而来、其核苷酸序列可以翻译成蛋白质的RNA。(p43)
2.可读框(open reading frame,ORF):由起始密码子和终止密码子所限定的区域,该区域是编码蛋白质多肽链的核苷酸序列。(p45)
二. 问答
1.简述直接参与蛋白质合成的各种核酸的功能及相应的结构特点。
答:①mRNA是蛋白质生物合成的模板;大部分真核细胞mRNA的5’-端都有一个反式-7-甲基鸟嘌呤-三磷酸核苷的起始结构,被称为5’-帽结构。原核生物mRNA没有这种特殊的5’-帽结构。真核生物和有些原核生物mRNA的3’-端有多聚腺苷酸尾的结构。这两个结构共同负责mRNA从细胞核向细胞质的转运、维持mRNA的稳定性以及翻译起始的调控。(p44-45)
②tRNA是蛋白质合成中氨基酸的载体;tRNA含有多种稀有碱基。tRNA含茎环结构,tRNA的二级结构呈现出三叶草的形状。所有的tRNA都具有相似的倒“L”形的空间结构。(p46-47)
③以rRNA为主要成分的核糖体是蛋白质合成的场所,rRNA的二级结构有许多茎环结构,这些茎环结构为核糖体蛋白结合和组装在rRNA上提供了结构基础。(p48)
第四节 核酸的理化性质
一.名词解释
1.DNA的变性和复性(DNA denaturation and renaturation):某些极端的理化条件可以断裂DNA双链互补碱基对之间的氢键以及破坏碱基堆积力,使一条DNA双链解离成为两条单链,这种现象称为变性。把变性条件缓慢地去除后,两条解离的DNA互补链可以重新互补配对行成DNA双链,恢复原来的双螺旋结构,这一现象称为复性。(P52-53)
2.核酸分子杂交(hybridization):如果将不同种类的DNA单链或RNA单链混合在同一溶液中,只要这两种核酸单链之间存在着一定程度的碱基互补关系,它们就有可能形成杂化双链。这种双链可以在两条不同的DNA单链之间形成,也可以在两条RNA单链之间形成,甚至还可以在一条DNA单链和-条RNA单链之间形成,这种现象称为核酸分子杂交。(P53)
3,。增色效应(hyperchromic effect):在DNA解链过程中,有更多的包埋在双螺旋结构内部的碱基得以暴露,因此含有DNA的溶液在260nm处的吸光度随之增加,这种现象称为DNA的增色效应。(P52)
4.DNA的解链温度(Tm):在解链曲线上,紫外吸光度的变化(ΔA260 )达到最大变化值的一半时所对应的温度被定义为DNA的解链温度。在此温度,50%的DNA双链解离成为了单链。DNA的Tm值与DNA长短和碱基的GC含量有关。GC含量越高,离子强度越高,Tm值也越高。(P52)
第三章 酶与酶促反应(9班)
第一节 酶的分子结构
一.名词解释
1.辅酶 (coenzyme):与酶蛋白结合疏松,可用透析或超滤的方法除去。辅酶在反应过程中可与多种酶蛋白结合,作为底物在不同的酶之间传递电子、质子或化学基团。(P55)
2.必需基团(essential group):酶分子中氨基酸残基侧链的化学基团中,一些与酶活性密切相关的化学基团(P56)
3.同工酶 (Isozyme):是指催化相同的化学反应,而酶蛋白的分子结构、理化性质以及免疫学性质不同的一组酶(P58)
二.问答
1.什么叫同工酶?有何临床意义?(p58)
同工酶是指催化的化学反应相同,而酶蛋白的分子结构、理化性质及免疫学性质不同的一组酶称为同工酶。(2)其临床意义:①属同工酶的几种酶由于催化活性有差异及体内分布不同,有利于体内代谢的协调。②同工酶的检测有助于对某些疾病的诊断及鉴别诊断,当某组织病变时,可能有特殊的同工酶释放出来,使该同工酶活性升高。如:冠心病等引起的心肌受损患者血清中LDH和LDH2增高,LDH,大于LDH2;肝细胞受损患者血清中LDHs含量增高。
第二节 酶的工作原理
一.名词解释
1.酶原的激活(P72)zymogen activation:
①在一定条件下,酶原水解一个或几个特定的肽键,致使构象发生改变而表现出酶的活性
②酶原向酶的转变过程称为酶原的激活
2.酶的活性中心(P57)active center of enzymes:酶分子中能与底物特异地结合并催化底物转变为产物的具有特定三维结构的区域
3.活化能(P60)activation energy:是指在一定温度下,1mol反应物从基态转变成过渡态所需要的自由能,即过渡态中间物比基态反应物高出的那部分能量。活化能是决定化学反应速率的内因,是化学反应的能障(energy barrier)。
二.问答
1.酶与一般催化剂的共同点?(P59)
①在反应前后没有质和量的变化
②只能催化热力学允许的化学反应
③只能加速可逆反应的进程,而不改变反应的平衡点。
2.酶促反应的特点?(P60)
①酶对底物具有极高的催化效率
②酶对底物具有高度的特异性
③酶的活性与酶量具有可调节性
④酶具有不稳定性
3.酶原激活的意义?
①消化管内蛋白酶以酶原形式分泌出来,不仅保护消化器官本身不遭受酶的水k解破坏,而且保护酶在其特定的部位和环境发挥其催化作用
②酶原还可以视为酶的贮存形式
③凝血和纤维蛋白溶解酶类常以酶原的形式在血液循环中运行,一旦需要转化为有活性的酶,发挥其对机体的保护作用
第三节 酶促反应动力学
一.名词解释
1.竞争性抑制作用(competitive inhibition):抑制剂和酶的底物在结构上相似,可与底物竞争结合酶的活性中心,从而阻碍酶与底物形成中间产物,这种抑制作用称为竞争性抑制。例如:磺胺类药物的抑菌机制。p68
2.米氏常数(Michaelis constant)Km:其值等于酶促反应速率为最大反应速率一半时的底物浓度,是酶的特征性常数,在一定条件下可表示酶对底物的亲和力。p65
二.问答
1.如何区别竞争性抑制剂、非竞争性抑制剂和反竞争性抑制剂?并分别简述它们的动力学特点(p68-70)
竞争性抑制:抑制剂(I)与底物(S)竞争酶的结合部位。从而影响了底物与酶的正常结合,抑制剂的结构与底物类似,抑制程度取决于底物及抑制剂的相对浓度,抑制作用可以通过增加底物浓度解除。其动力学特点是Vmax不变,但达到Vmax时所需的底物浓度增大,Km变大并随[1]的增加而增加,双倒数作图直线交于纵轴。
非竞争性抑制:底物和抑制剂同时和酶结合,两者没有竞争作用,但中间的三元复合物不能分解为产物,酶活性降低,抑制剂结构与底物没有共同之处,抑制剂与酶活性部位以外的基团结合,抑制作用不能通过增加底物浓度解除。动力学特点:Vmax减小,Km不变,双倒数作图交于横轴。
反竞争性抑制:抑制剂与ES复合物结合,形成ES,不能与酶直接结合,但三元复合物不能转换为产物,从而抑制酶的活性。动力学特点:Vmax减小,Km减小,双倒数作图呈组平行
2.简述Km与Vm的意义(p64-65)
(1)Km等于当V=Vm/2时的[S]。(2)Km的意义:①Km值是酶的特征性常数-代表酶对底物的催化效率。当[S]相同时,Km小→V大;②Km值可近似表示酶与底物的亲和力:1/Km大,亲和力大;1/Km小,亲和力小;③可用以判断酶的天然底物:Km最小者为该酶的天然底物。(3)Vm的意义:Vm是酶完全被底物饱和时的反应速率,与酶浓度成正比。
重点:Km、Vm的意义
第四、五节 酶的调节和分类
一.名词解释
1.别构调节(allosteric regulation):一些代谢物,可与某些酶分子活性中心外的某部分可逆性的结合使酶的构象发生改变,从而改变酶的催化活性,此调节方式称为别构调节。
2.酶原(zymogen):有些酶在细胞内合成或初分泌或在其发挥催化功能前处于无活性状态,这种无活性状态的酶前体称为酶原
二.问答
1.酶原激活的生理意义
(1)避免细胞产生的酶对细胞自身进行消化,并使酶在特定的部位和环境中发挥作用,保证没内代谢,正常进行
(2)有的酶原可以视为酶的储存形式,在需要的时候,酶原适时的转变为有活性的酶发挥催化作用。
第五章 糖代谢(10班) 第一节 糖的摄取和利用
重点知识: 一.糖消化后以单体形式吸收 1.淀粉被水解的主要产物是含α-1,4-糖苷键的麦芽糖,麦芽三糖,少量含α-1,6-糖苷键的异麦芽糖,α-极限糊精。 2.小肠粘膜细胞依赖钠离子依赖型葡糖转运蛋白(SGLT)转运葡萄糖,主要存在于小肠粘膜和肾小管上皮细胞。 二.细胞摄取葡萄糖需要转运蛋白 1.葡萄糖入血后转入细胞依赖葡糖转运蛋白(GLUT),GLUT2主要存在于肝和胰岛β细胞中,使肝摄取过量的葡萄糖,调节胰岛素分泌。GLUT4主要存在于肌和脂肪组织中,以胰岛素依赖方式摄取葡萄糖。 2.1型糖尿病是由于胰岛素分泌不足,无法使GLUT4转位至细胞膜,阻碍血中葡萄糖进入细胞。 三.体内糖代谢涉及分解,储存和合成三方面 1.饱食后,肝内有合成脂质的需要,葡萄糖经磷酸戊糖途径代谢生成磷酸核糖和NADPH。 2.长期饥饿时,葡萄糖的合成代谢很活跃,某些非糖物质如甘油氨基酸等经糖异生转变为葡萄糖,以补充血糖。
第二节 糖的无氧氧化
一.名词解释 1.糖酵解(glycolysis):在缺氧情况下,一分子葡萄糖在细胞质中裂解为两分子丙酮酸的过程。(P91) 2.乳酸发酵(lactic acid fermentation):糖酵解生成的丙酮酸进一步在细胞质中还原生成乳酸,称为乳酸发酵。(P91)
二.问答 简述血糖的来源和去路有哪些?(p91) (1)血糖有三大来源:食物中摄取消化吸收;肝糖原的分解;糖异生途径 (2)血糖有四大去路:糖的有氧氧化;肝糖原、肌糖原的合成;磷酸戊糖途径;转化为非糖物质。 重点知识: 无氧氧化的基本过程: 1、 葡萄糖进入细胞后发生磷酸化反应,生成葡糖-6-磷酸,催化此反应的为己糖激酶,为关键酶; 2、 葡糖-2-磷酸转变为果糖-6-磷酸,为磷酸己糖异构酶; 3、 果糖-6-磷酸转变为果糖-1,6-二磷酸,关键酶为磷酸果糖激酶-1; 4、 果糖-1,6-二磷酸裂解成2分子磷酸丙糖,为醛缩酶; 5、 磷酸二羟丙酮转变为3-磷酸甘油醛,磷酸丙糖异构酶; 6、 3-磷酸甘油醛氧化为1,3-二磷酸甘油酸,为3-磷酸甘油醛脱氢酶; 7、 1,3-二磷酸甘油酸转变为3-磷酸甘油酸,为磷酸甘油酸激酶; 8、 3-磷酸甘油酸转变为2-磷酸甘油酸,磷酸甘油酸变位酶; 9、 2-磷酸甘油酸脱水生成磷酸烯醇式丙酮酸,为烯醇化酶; 10、磷酸烯醇式丙酮酸底物水平磷酸化生成丙酮酸,关键酶为丙酮酸激酶; 11、丙酮酸被还原为乳酸,乳酸脱氢酶催化。
第三节 糖的有氧氧化
一.名词解释
1.有氧氧化(aerobic oxidation of glucose):机体利用氧将葡萄糖彻底氧化成CO2和H2O并释放能量的反应过程称为糖的有氧氧化。P96 2.三羧酸循环(tricarboxylic acid cycle,TCA cycle):亦称柠檬酸循环,是指由乙酰辅酶A与草酰乙酸缩合生成含有3个羧基的柠檬酸,然后柠檬酸经过一系列反应重新生成草酰乙酸的循环过程,也称三羧酸循环,由Krebs正式提出,亦称为Krebs循环。P98
二.问答
1.叙述1克分子丙酮酸彻底氧化分解产生的ATP克分子数?(写出主要过程)。
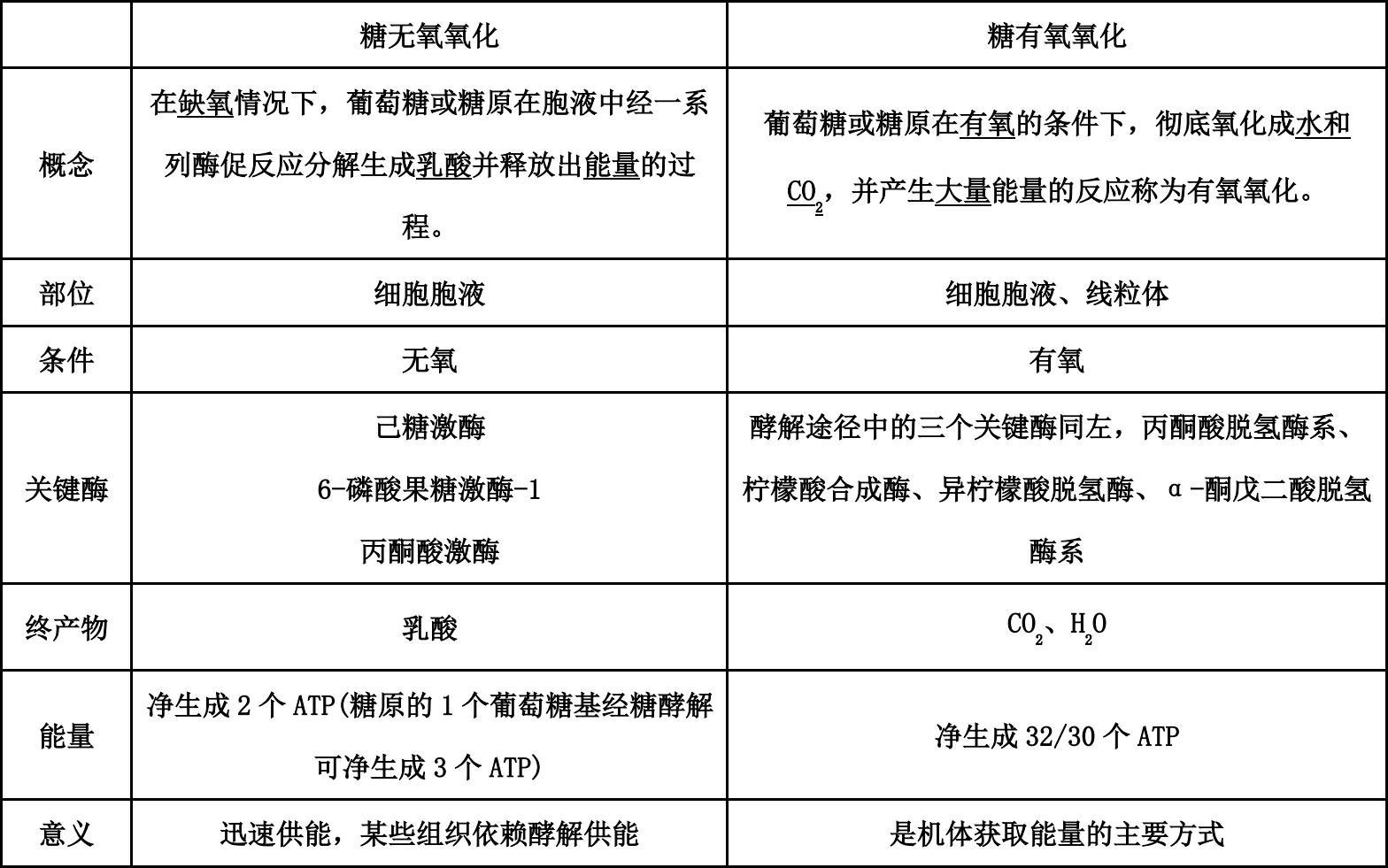
2.请列表比较糖的有氧氧化与无氧酵解进行的部位,反应的条件、关键酶、产物、 能量生成及生理意义。
重点知识: 1.有氧氧化:机体氧供充足时,葡萄糖在有氧条件下彻底氧化成水和二氧化碳,并释放出能量的反应过程(机体的主要供能方式),部位:胞浆及线粒体 糖有氧氧化的反应过程包括糖酵解途径、丙酮酸氧化脱羧、三羧酸循环及氧化磷酸化 2.有氧氧化三个阶段:(一)葡萄糖循糖酵解途径分解为丙酮酸(二)丙酮酸进入线粒体氧化脱羧生成乙酰coA(三)乙酰coA进入三羧酸循环以及氧化磷酸化生成ATP 丙酮酸脱氢酶的辅酶是TTP,二氢硫辛酸胺的脱氢酶的辅酶是FAD、NAD+。 3.糖代谢中的高能化合物:1,3-二磷酸甘油酸、磷酸烯醇式丙酮酸、乙酰coA、琥珀酰辅酶A 4.三羧酸循环中产生NADH和H+的反应:(1)异柠檬酸氧化脱羧转变为α-酮戊二酸脱氢酶(2)α-酮戊二酸脱羧生成琥珀酰辅酶A(3)苹果酸脱氢生成草酰乙酸 5.三羧酸循环中3个关键酶:柠檬酸合酶、异柠檬酸脱氢酶、α-酮戊二酸脱氢酶
第四节 磷酸戊糖途径
一.名词解释
1.磷酸戊糖途径(Pentose phosphate pathway):是指从糖酵解的中间产物葡糖-6-磷酸开始形成旁路,通过氧化、基团转移两个阶段生成果糖-6-磷酸和3-磷酸甘油醛,从而返回糖酵解的代谢途径。(P104)
2.谷胱甘肽(glutathione,GSH)是一个三肽,2分子GSH可以脱氢生成氧化型谷胱甘肽(GSSG),而后者可在谷胱甘肽还原酶作用下,被NADPH重新还原成为还原型谷胱甘肽。(P106)
二.问答
1.磷酸戊糖途径的生理意义及关键酶:(P105)
关键酶:6-磷酸葡萄糖脱氢酶
生理意义:
(1) 提供5-磷酸核糖,是合成核苷酸的原料。
(2) 提供NADPH;后者参与需氢合成代谢(作为供氢体)、生物转化反应以及维持谷胱甘肽的还原性。
重点知识:(P106)
NADPH是多种代谢反应的供氢体:
1、 NADPH是体内许多合成代谢的供氢体。
2、 NADPH参与体内的羟化反应,与生物合成或生物转化有关。
3、 NADPH可维持GSH的还原性。
小结:
部位:胞浆(肝脏、乳腺、脂肪)
关键酶:G-6-P脱氢酶
原料/产物:G-6-P/NADPH,磷酸戊糖
(一) 磷酸戊糖途径的反应过程:
1、 氧化阶段:磷酸戊糖,NADPH,CO2
2、 非氧化阶段:基团转移反应
第五节 糖原的合成和分解
一.名词解释
1.糖原合成(glycogenesis):指由葡萄糖生成糖原的过程,主要发生在肝和骨骼肌。糖原合成时,葡萄糖先活化,再连接形成直链和支链。(p106)
2.糖原积累症(glycogen storage disease):是一种遗传性代谢病,病人某些组织器官中出现大量糖原堆积的现象,其病因是先天性缺乏糖原代谢的相关酶。(p111)
3.糖原(glycogen):葡萄糖的多聚体,动物体内糖的储存形式。(p106)
二.问答
1.简述糖原合成过程及其生理意义。
答:糖原合成过程(p107):
葡萄糖(己糖激酶催化)——6-磷酸葡萄糖(变位酶)——1-磷酸葡萄糖(结合UTP)——UDPG(糖原合成酶)——糖原
生理意义(p106):
当机体需要葡萄糖时可以迅速动用糖原以供急需,而动用脂肪的速度较慢。糖原主要储存于肝和骨骼肌,但肝糖原和肌糖原的生理意义不同。肝糖原是血糖的重要来源,这对于一些依赖葡萄糖供能的组织(如脑、红细胞)尤为重要。而肌糖原则主要为肌收缩提供急需的能量。
2.葡萄糖分解过程及其涉及到的酶:(p108)
答:过程:
(1)葡萄糖加磷酸分解为葡糖-1-磷酸
(2)葡糖-1-磷酸分解为葡糖-6-磷酸
(3)葡糖-6-磷酸分别经肝代谢和肌组织代谢为机体维持血糖稳定和供能。
涉及到的酶:
(1)磷酸化酶催化,1,4-糖苷键断裂
(2)转移酶,催化寡聚葡萄糖片段转移
(3)脱支酶,催化1,6-糖苷键断裂
重点知识:
(1)磷酸化修饰对两个关键酶进行反向调节(p109)
第六节 糖异生
糖异生的途径基本上是酵解的逆向过程,但不是可逆过程,必须越过三种关键酶催化的不可逆反应。
掌握:糖异生的概念、关键酶、生理意义及调节。
一.名词解释
1.糖异生(gluconeogenesis):在糖原长时间没有补充而耗尽时,由非糖化合物(乳酸,甘油,生糖氨基酸等)转变为葡萄糖或者糖原的过程,叫做糖异生。主要位于肝脏,长期饥饿下肾的糖异生功能也会加强(在肝、肾细胞的胞浆及线粒体)。(P111)
2.乳酸循环(lactate cycle):肌收缩(尤其是氧供应不足时)通过糖的无氧氧化生成乳酸,乳酸通过细胞膜弥散进入血液后入肝,在肝内异生为葡萄糖。葡萄糖入血后又可被肌摄取,由此构成一个循环,成为乳酸循环,又称Cori循环。(P115)
二.问答
1.简述糖异生的生理意义。(P115)
答:糖异生的主要生理意义是维持血糖稳定
(1)维持血糖稳定是肝糖异生最重要的生理作用。饥饿肝糖原耗尽后,糖异生维持血糖水平恒定。一方面,蛋白质分解,再以丙氨酸和谷氨酰胺形式运输至肝进行糖异生;另一方面,脂肪分解,甘油形式运输至肝,糖异生补充葡萄糖。长期饥饿,蛋白质大量消耗,无法维持生命。剧烈运动时,肌糖原分解生成乳酸,乳酸途径糖异生。
(2)糖异生是补充或恢复肝糖原储备的重要途径。糖异生可补充或恢复肝糖原储备,这在饥饿后进食尤为重要。肝内葡糖激酶Km很高,对葡萄糖亲和力很低,饥饿后进食初期血糖升高不足以达到葡糖激酶催化的浓度,此时进行糖异生途径合成糖原。
(3)肾糖异生增强有利于维持酸碱平衡。长期禁食,酮体代谢旺盛,体液PH降低,促进肾小管中磷酸烯醇式丙酮酸羧激酶合成,糖异生加强。α-酮戊二酸异生成糖而减少,促进谷氨酰胺脱氨,谷氨酸脱氨。脱下的NH3分泌入小官腔结合原尿中H+,排氢保钠,防止酸中毒。
2.简述糖异生关键酶、关键反应。(P111-113)
(1)关键酶:丙酮酸羧化酶(辅因子:生物素)、磷酸烯醇式丙酮酸羧激酶
***草酰乙酸从线粒体转运至胞质两种方式:苹果酸途径、草酰乙酸途径
取决于不同糖异生材料对递氢体的需求(1,3-二磷酸甘油酸生成3-磷酸甘油醛需NADH、H+)
乳酸开始:胞质内乳酸脱氢生成丙酮酸产生1个NADH,经由天冬氨酸途径
丙酮酸或生糖氨基酸开始:第一步胞质内无递氢体生成,苹果酸途径将线粒体中NADH转运出胞质。
(2)关键酶:果糖二磷酸酶1
关键反应:果糖1,6二磷酸生成果糖6磷酸
(3)关键酶:葡糖6磷酸酶
关键反应:葡糖6磷酸生成葡萄糖
3.简述糖异生调节。(P112)
(1)第一个底物循环调节果糖-6-磷酸与果糖1,6-二磷酸的互变
①果糖2,6-二磷酸和AMP反向调节第一个底物循环
果糖2,6-二磷酸、AMP是磷酸果糖激酶-1的别构激活剂也是果糖二磷酸酶-1的别构抑制剂。
②胰高血糖素通过cAMP和蛋白激酶A,使磷酸果糖激酶-2磷酸化而失活,降低肝细胞内果糖-2,6-二磷酸水平,从而促进糖异生而抑制糖酵解。胰岛素则作用相反。
(2)磷酸烯醇式丙酮酸与丙酮酸的互变
①果糖-1,6-二磷酸别构激活磷酸果糖激酶-1的同时,还能别构激活丙酮酸激酶,从而将两个底物循环相联系和协调
②胰高血糖素可加强糖异生,抑制糖酵解,其调节机制有三方面:抑制果糖2,6-二磷酸和果糖-1,6-二磷酸的生成,从而抑制丙酮酸激酶;通过cAMP使丙酮酸激酶磷酸化而失活;通过cAMP快速诱导磷酸烯醇式丙酮酸羧激酶基因的表达,增加酶的合成。胰岛素的作用则相反,显著降低磷酸烯醇式丙酮酸羧激酶的表达,从而抑制糖异生。
重点知识点:
1.糖异生途径不完全是糖酵解的逆反应;3个不可逆反应的解决
丙酮酸能够逆着糖酵解反应方向生成葡萄糖,乳酸和一些生糖氨基酸就是通过丙酮酸而进人糖异生途径的。当葡萄糖经糖酵解生成丙酮酸时,自由能的变化值为-502kJ/mol(-120kcal/mol)。从热力学角度看,由丙酮酸进行糖异生不可能全部循糖酵解逆行。糖酵解与糖异生的多数反应是可逆的,仅糖酵解中3个限速步骤所对应的逆反应需要由糖异生特有的关键酶来催化。
3个关键步骤的解决:
①关键反应:丙酮酸草酰乙酸磷酸烯醇式丙酮酸关
键酶:丙酮酸羧化酶(辅因子:生物素)、磷酸烯醇式丙酮酸羧激酶
②关键反应:果糖1,6二磷酸果糖6磷酸
关键酶:果糖二磷酸酶1
③关键反应:葡糖6磷酸葡萄糖
关键酶:葡糖-6-磷酸酶
2.糖异生的调节是通过对两个底物循环与糖酵解调节彼此协调
糖异生与糖酵解是方向相反的两条代谢途径,其中3个限速步骤分别由不同的酶催化底物互变,称为底物循环(substrate cycle)。当催化互变反应的两种酶活性相等时,代谢不能向任何方向推进,结果仅是无谓地消耗ATP而释放热能,形成无效循环(futile cycle)。通常细胞内两酶活性不完全相等。因此代谢朝着酶活性强的一方进行。要进行有效的糖异生,就必须抑制糖酵解;反之亦然。这种协调主要依赖对2个底物循环的调节。
糖酵解时果糖-6-磷酸磷酸化生成果糖-1,6-二磷酸,糖异生时果糖-1,6-二磷酸去磷酸化生成果糖-6-磷酸,由此构成了一个底物循环。催化此互变反应的两种酶活性常呈相反的变化。果糖-2,6-二磷酸和AMP激活磷酸果糖激酶-1的同时,抑制果糖二磷酸酶-1的活性,使糖酵解启动而糖异生被抑制。胰高血糖素通过cAMP和蛋白激酶A,使磷酸果糖激酶2磷酸化而失活,降低肝细胞内果糖-2,6-二磷酸水平,从而促进糖异生而抑制糖酵解。胰岛素则作用相反。
糖酵解时磷酸烯醇式丙酮酸转变为丙酮酸并产生能量,糖异生时丙酮酸消耗能量生成磷酸烯醇式丙酮酸,由此构成了又一个底物循环。果糖-1,6-二磷酸别构激活磷酸果糖激酶-1的同时,还能别构激活丙酮酸激酶,从而将两个底物循环相联系和协调。胰高血糖素可加强糖异生,抑制糖酵解,其调节机制有三方面:抑制果糖2,6-二磷酸和果糖-1,6-二磷酸的生成,从而抑制丙酮酸激酶;通过cAMP使丙酮酸激酶磷酸化而失活;通过cAMP快速诱导磷酸烯醇式丙酮酸羧激酶基因的表达,增加酶的合成。胰岛素的作用则相反,显著降低磷酸烯醇式丙酮酸羧激酶的表达,从而抑制糖异生。此外,肝内丙酮酸激酶可被丙氨酸抑制,这种抑制作用有利于在饥饿时丙氨酸异生成糖。
3.糖异生的生理意义在于维持血糖水平的平衡
答案见问答1
4.肌肉中乳酸运输至肝进行糖异生形成乳酸循环
肌收缩(尤其是氧供应不足时)通过糖无氧氧化生成乳酸,乳酸透过细胞膜弥散进入血液后,再入肝异生为葡萄糖。葡萄糖释入血液后又可被肌摄取,由此构成了一个循环,称为乳酸循环,又称Cori循环。乳酸循环的形成取决于肝和肌组织中酶的特点:肝内糖异生活跃,又有葡糖-6-磷酸酶,可将葡糖-6-磷酸水解生成葡萄糖;而肌内糖异生活性低,且没有葡糖-6-磷酸酶,因此肌内生成的乳酸不能异生释出葡萄糖。乳酸循环具有重要的生理意义,既能回收乳酸中的能量,又可避免因乳酸堆积而引起酸中毒。乳酸循环是耗能的过程,2分子乳酸异生成葡萄糖需消耗6分子ATP。
第七、八节 葡萄糖的其他代谢途径 血糖及其调节
一.名词解释
1.胰岛素(insulin):由胰岛β细胞分泌,是体内具有降糖作用的主要激素。胰岛素的分泌受血糖控制,血糖升高分泌加强,血糖降低分泌减弱。胰岛素降糖的机制是使血糖去路增加,来源减弱。(p117)
2.糖尿病(diabetes mellitus)是一组以高血糖为特征的代谢性疾病。特点是持续性高血糖和糖尿,特别是空腹血糖和耐糖量曲线高于正常范围。可分为四型,分别为,胰岛素依赖型,非胰岛素依赖型,妊娠糖尿病和特殊类型糖尿病。(p118)
二.问答
1.血糖有哪些来源及去路?(p116)
血糖有三个来源,四个去路。
①来源可以通过食物糖的消化吸收,肝糖原分解,以及糖异生途径。
②去路包括葡萄糖氧化分解,糖原的合成生成肌糖原、肝糖原,磷酸戊糖途径等生成其他糖类,以及转化为脂肪、氨基酸。
2.调节血糖的激素有哪些,他们对血糖有何影响?(p117)
②降血糖激素:胰岛素
②升血糖激素:胰高血糖素、糖皮质激素、肾上腺素
重难点:血糖来源及去路、血糖稳态调节、糖代谢障碍
第六章 生物氧化(10班)
第一节 线粒体氧化体系和呼吸链
一.名词解释
1.氧化磷酸化(oxidative phosphorylation):NADH和FADH2通过线粒体呼吸链逐步失去电子被氧化成水,电子传递过程伴随着能量的逐步释放,此释放过程驱动ADP磷酸化生成ATP的过程。(p128)
2.P/O比值(phosphate/oxygen ratio):指氧化磷酸化过程中,每消耗1/2molO2所需磷酸的摩尔数,即所能合成ATP的摩尔数。(p128)
重点知识:
化学渗透学说的要点(p128):
1)电子经呼吸链传递时释放的能量,通过复合体的质子泵功能,转运H+从线粒体基质到内膜的胞质侧。
2)质子不能自由穿过线粒体内膜返回基质,从而形成跨线粒体内膜的质子电化学梯度(H+浓度梯度和跨膜电位差),储存电子传递释放的能量。
3)质子的电化学梯度转变为质子驱动力,促使质子从膜间隙侧顺浓度梯度回流至基质、释放储存的势能,用于驱动ADP与Pi结合生成ATP。
第二节 氧化磷酸化与ATP的生成
一.名词解释
1.生物氧化:指物质在生物体内的氧化分解过程,主要指营养物质(糖、脂肪、蛋白质等)在生物体内进行氧化分解,逐步释放能量,最终生成二氧化碳和水的过程。
2.氧化磷酸化:代谢物脱下的氢经呼吸链传递生成水的过程中伴随有ADP磷酸化生成ATP,这一过程称为氧化磷酸化。是细胞内形成ATP的主要方式。在机体能量代谢中,ATP是体内主要供能的高能化合物。
重点知识:
1.写出NADH氧化呼吸链中递氢体和递电子体的排列顺序复合体Ⅰ、辅酶Q、复合体Ⅱ、细胞色素c和复合体Ⅳ。
2.线粒体内重要的呼吸链有两条:NADH氧化呼吸链和琥珀酸氧化呼吸链,其中NADH氧化呼吸链是体内最主要的呼吸链。
3.呼吸链存在于细胞的部位是线粒体内膜。
4.1molNADH+H+在线粒体内进行氧化磷酸化时产生的ATP为3mol。
5.1molFADH2在线粒体内进行氧化磷酸化时产生的ATP为2mol。
6.人体内生成ATP的途径有两条:氧化磷酸化和底物水平磷酸化,其中主要途径是氧化磷酸化。
7.各种细胞色素在呼吸链中的排列顺序是。
8.氰化物中毒引起缺氧是由于特异性抑制细胞色素a3对电子的传递。
9.影响氧化磷酸化的激素是甲状腺素。
10.NADH和NADPH中含有共同的维生素是维生素PP。
11.体内CO2的产生方式是有机酸脱羧。
12.体内能量贮存的主要形式是ATP和磷酸肌酸。
13.CN-,CO对呼吸链的影响是特异性抑制细胞色素a3对电子的传递。
14.脱去羧基的同时伴有脱氢称为氧化脱羧,只脱去羧基的称为单纯脱羧。
第三、四节 氧化磷酸化的影响因素、其他氧化与抗氧化体系
一.名词解释
1.解偶联剂(uncoupler):可使氧化和磷酸化的偶联分离的物质,电子可沿呼吸链正常传递,但建立的质子电化学梯度被破坏,不能驱动ATP合酶来合成ATP,如二硝基苯酚、解偶联蛋白1(UCP1)等。(p133)
2.反应活性氧类(reactive oxygen spices,ROS):氧气得到单电子产生超氧阴离子,再逐步接受电子而生成过氧化氢、羟自由基。这些未被完全还原的含氧分子,氧化活性远远大于氧气,被称为反应活性氧类。(p137)
二.问答
1.氧化磷酸化的影响因素有哪些?(p133)
(1)体内能量状态调节氧化磷酸化的速率:ADP是调节机体氧化磷酸化速率的主要因素,当ADP浓度增加,氧化磷酸化随之加速。
(2)抑制剂阻断氧化磷酸化过程:呼吸链抑制剂能在特异部位阻断线粒体呼吸链中的电子传递、降低线粒体的耗氧量,阻断ATP的产生,例如鱼藤酮、粉蝶霉素A、萎锈灵、抗霉素A、CO等;解偶联剂可使氧化与磷酸化的偶联分离,电子可沿着呼吸链正常传递,但质子电化学梯度被破坏,不能正常合成ATP,例如二硝基苯酚、解偶联蛋白1等。
(3)甲状腺激素促进氧化磷酸化和产热:甲状腺激素可以促进细胞膜上钠钾泵的表达,升高ADP浓度从而促进氧化磷酸化;甲状腺激素还可以诱导解偶联蛋白基因表达,使氧化释能和产热比率均增加,ATP合成减少,导致机体耗氧量和产热同时增加。
(4)线粒体DNA突变影响氧化磷酸化功能:线粒体DNA为裸露的环状双螺旋结构,容易受到损伤,如果发生突变可直接影响电子的传递过程或ADP的磷酸化过程。
(5)线粒体内膜选择性协调转运氧化磷酸化相关产物:细胞质中的NADH可通过阿尔法-甘油穿梭和苹果酸-天冬氨酸穿梭机制穿过线粒体进行氧化;ATP-ADP转位酶协同转运ATP和ADP出入线粒体。
2.体内有哪些氧化和抗氧化体系?(p136)
(1)氧化体系:细胞内单加氧酶类,如细胞色素P450单加氧酶;在呼吸链中产生的反应活性氧类等。
(2)抗氧化体系:超氧化物歧化酶(SOD)、谷胱甘肽过氧化物酶、维生素C、维生素E等。
重难点:解偶联剂、影响氧化磷酸化的因素。
第七章 脂质代谢(11班)
第一节 脂质的构成和功能及分析
一.名词解释
1.必需脂肪酸(essential fatty acid):人体自身不能合成、必须由食物提供的脂肪酸。例如亚油酸、α-亚麻酸。花生四烯酸虽能在人体以亚油酸为原料合成,但消耗必需脂肪酸,一般也归为必需脂肪酸。
第二节 脂质的消化与吸收
一.名词解释
1.胆汁酸盐:有较强乳化作用,能降低脂-水相间界面张力,将脂质乳化成细小微团,使脂质消化酶吸附在乳化微团的脂-水界面,极大地增加消化酶与脂质接触面积,促进脂质消化。
2. 乳糜微粒(chylomicron,CM):由小肠粘膜细胞利用从消化道摄取的食物脂肪酸再合成甘油三酯后组装形成的一种脂蛋白,经淋巴系统吸收入血,功能是运输外源性甘油三酯和胆固醇。
第三节 甘油三酯代谢
一.名词解释
1.脂肪动员(fat mobilization): 储存在脂肪细胞的脂肪,被脂肪酶逐步水解,释放游离脂肪酸及甘油供其他组织细胞氧化利用的过程。催化该过程中脂肪水解的甘油三酯脂肪酶是脂肪动员的限速酶,对多种激素敏感,其活性受多种激素的调节。所以也称激素敏感性甘油三酯脂肪酶(HSL)或激素敏感性脂肪酶。(p147)
2.柠檬酸-丙酮酸循环(citrate pyruvate cycle):乙酰辅酶A首先在线粒体内柠檬酸合酶催化下,与草酰乙酸缩合成柠檬酸,后者通过线粒体内膜载体转运进入胞质,被ATP-柠檬酸裂解酶裂解,重新生成乙酰CoA及草酰乙酸。进入胞质的草酰乙酸在苹果酸脱氢酶作用下,由NADH供氢,还原成苹果酸,再经线粒体内膜载体转运至线粒体内。苹果酸也可在苹果酸酶作用下氧化脱羧生成丙酮酸,再转运入线粒体内,最终均生成草酰乙酸,再参与转运乙酰辅酶A。(p153)
二.问答
1.简述1分子软脂酸彻底氧化分解的过程。(p148)
(1)脂肪酸在胞液内活化(消耗两个高能磷酸键)
(2)肉碱穿梭——活化的脂酰基CoA进入线粒体(关键酶:肉碱脂酰转移酶I)
(3)β氧化——脂酰CoA在线粒体内氧化
脱氢、加水、再脱氢、硫解
总之,1分子软脂酸彻底氧化分解净生成106分子ATP
2.简述脂肪动员的过程。(p147)
(1)在脂肪组织甘油三酯脂肪酶(ATGL)的催化下,甘油三酯分解生成甘油二酯和脂肪酸
(2)在激素敏感性甘油三酯脂肪酶(HSL)的催化下,甘油二酯分解生成甘油一酯和脂肪酸
(3)在甘油一酯脂肪酶(MGL)的催化下,甘油一酯分解生成甘油和脂肪酸
3.简述酮体的生成、利用、及生理意义。(p151)
(1)生成
1、2分子乙酰CoA在乙酰乙酰CoA硫解酶催化下缩合生成乙酰乙酰CoA
乙酰乙酰CoA与乙酰CoA在HMG-CoA合酶催化下,缩合生成羟基甲基戊二酸单酰CoA(HMG-CoA)
HMG-CoA在HMG-CoA裂解酶的催化下,裂解生成乙酰乙酸和乙酰CoA
乙酰乙酸在β-羟丁酸脱氢酶的催化下,由NADH供氢,还原成β-羟丁酸
(2)利用
肝脏没有利用酮体的酶类,酮体不能在肝内被氧化,所以酮体在肝内生成,在肝外利用。丙酮量很少,又具有挥发性,主要通过肺呼出和肾排泄。乙酰乙酸和β-羟丁酸分子小、水溶性大,均先被转化成乙酰辅酶A,最终通过三羧酸循环彻底氧化。所以,酮体是肝脏输出能源的一种形式。在生理情况下,肝脏酮体的生成能力往往低于肝外组织利用酮体的能力,血中酮体的含量很低。
(3)生理意义:
酮体是肝脏输出能源的一种形式。可通过血脑屏障,在糖供给不足时,是脑组织的重要能源。酮体利用的增加可减少糖的利用,有利于维持血糖水平恒定,节省蛋白质的消耗。
4.简述甘油三酯的合成过程。(p152)
(1)外源性脂肪酸直接在细胞质中活化成脂酰CoA,在小肠粘膜细胞中是通过脂酰CoA转移酶催化以甘油一酯途径合成甘油三酯,在肝和脂肪组织细胞是以甘油二酯途径合成甘油三酯。
(2)内源性脂肪酸的合成需先合成软脂酸,其后续步骤与外源性脂肪酸相同。乙酰CoA经乙酰CoA羧化酶的催化,以Mn2+为激活剂,生物素为辅基,转化成丙二酸单酰CoA。再经过7次缩合-还原-脱水-再还原生成软脂酸。软脂酸在内质网中可以以丙二酸单酰CoA为二碳单位供体延长,在线粒体中以乙酰CoA为二碳单位供体延长。
第四节 磷脂代谢
一.名词解释
1.CDP-胆碱途径(CDP-choline pathway):哺乳动物细胞磷脂酰胆碱(PC)的合成主要通过甘油途径完成,在该途径中,胆碱需要被活化成CDP-胆碱,因此哺乳动物磷脂酰胆碱(PC)的合成过程也称为CDP-胆碱途径,此过程的关键酶是CTP:磷酸胆碱胞苷转移酶(CCT)
2.磷脂酰胆碱(phosphatidylcholine,PC):取代基团-X为胆碱的甘油磷酸,主要通过甘油二酯途径合成,是细胞膜的主要成分,也是体内含量最多的磷脂
二.问答
1、甘油磷脂的组成和分类依据?
甘油磷脂的组成:甘油、脂肪酸、磷酸、含N化合物等
分类依据:根据3-磷酸甘油的3位磷酸基团上的X基团的不同进行分类,卵磷脂即磷脂酰胆碱为胆碱,脑磷脂即磷脂酰乙醇胺为乙醇胺,心磷脂即二磷脂酰甘油为磷脂酰甘油
2、磷脂合成的原料及途径有哪些?
基本原料:甘油、脂肪酸、磷酸盐、胆碱、丝氨酸、肌醇、ATP、CTP
途径:磷脂酰胆碱和磷脂酰乙醇胺通过甘油二酯途径合成,乙醇胺、胆碱需要被活化
肌醇磷酸、丝氨酸磷脂及心磷脂通过CDP-甘油二酯途径合成,肌醇、丝氨酸无需活化
第五节 胆固醇代谢
问答
1.写出胆固醇合成的原料、关键酶,合成的主要过程?(P162)
合成部位:胞液及光面内质网
原料:HMG-CoA还原酶
关键酶:18乙酰CoA+36ATP+16(NADPH+H+)
合成过程:1.甲羟戊酸的合成2.鲨烯的合成3.胆固醇的合成
2.胆固醇在体内的代谢转变?(P164)
转变为胆汁酸(肝脏),转化为类固醇激素,转化为维生素D3的前体
第六节 血浆脂蛋白及其代谢
一.名词解释
1.脂蛋白(lipoprotein):血浆脂蛋白是脂质与载脂蛋白结合形成的复合体,一般呈球形,表面为载脂蛋白、磷脂、胆固醇的亲水基团,这些化合物的疏水基团朝向球内,内核为甘油三脂、胆固醇酯等疏水脂质。血浆脂蛋白是血浆脂质的运输和代谢形式。
2.乳糜颗粒(chylomicron,CM):由小肠粘膜细胞利用从消化道摄取的食物脂肪酸再合成甘油三酯后组装形成的一种脂蛋白,经淋巴系统吸收入血,功能是运输外源性甘油三酯和胆固醇。
3.载脂蛋白(apolipoprotein):脂蛋白中的蛋白质成分,分为A、B、C、D、E等几大类,在血浆中起运载脂质的作用,还能识别脂蛋白受体、调节血浆脂蛋白代谢酶的活性。
4.血脂(plasma lipid):血浆中脂质的总称,包括甘油三酯、胆固醇、胆固醇酯、磷脂和游离脂肪酸等。临床上常用的血脂指标是甘油三酯和胆固醇,正常成人1214小时空腹血浆甘油三酯为10150mg/dl(平均100mg/dl),总胆固醇为150~250mg/dl(平均200mg/dl)。
5.脂蛋白脂肪酶(lipoprotein lipase,LPL):分布于骨骼肌、心肌及脂肪等组织毛细血管内皮细胞表面的一种脂肪酶,能水解CM和VLDL中的甘油三酯,释放甘油和脂肪酸供组织细胞摄取利用。
6.胆固醇逆向转运(reverse cholesterol transport,RCT):新生HDL从肝外组织细胞获取胆固醇并在血浆LCAT、apoA、apoD及CETP和PTP共同作用下,胆固醇被酯化转移至内核与VLDL甘油三脂交换,新生双脂层盘状HDL逐步膨胀为单脂层球状成熟的HDL。VLDL在转变为LDL后,与成熟的HDL一起经血液运输至肝,与肝细胞膜表面HDL受体、LDL受体结合,被肝细胞摄取降解,其中的胆固醇酯可被分解转化成胆汁酸排出体外,这种将肝外组织多余胆固醇运输至肝分解转化排出体外的过程就是胆固醇逆向转运途径。
7.代谢综合征(metabolic syndrome):一组以肥胖、高血糖(糖调节受损或糖尿病)、高血压及血脂异常[高TG血症或低HDL-C血症]集结发病的临床综合症,特点是机体代谢上相互关联的危险因素在同一个体的组合。
8.极低密度脂蛋白(very low density lipoprotein,VLDL):肝细胞合成的甘油三脂在肝细胞内质网和载脂蛋白B100、C等载脂蛋白及磷脂、胆固醇组装成的一种脂蛋白,由肝细胞分泌入血,功能是运输内源性甘油三酯和胆固醇。
二.问答
1.胆固醇是如何逆向转运的?
新生HDL从肝外组织细胞获取胆固醇并在血浆LCAT、apoA、apoD及CETP和PTP共同作用下,胆固醇被酯化转移至内核与VLDL甘油三脂交换,新生双脂层盘状HDL逐步膨胀为单脂层球状成熟的HDL。VLDL在转变为LDL后,与成熟的HDL一起经血液运输至肝,与肝细胞膜表面HDL受体、LDL受体结合,被肝细胞摄取降解,其中的胆固醇酯可被分解转化成胆汁酸排出体外,完成胆固醇的逆向转运。
第八章:蛋白质消化吸收和氨基酸代谢(11班)
第一节 蛋白质的营养价值与消化吸收
一.名词解释
1.氮平衡(nitrogen balance):指每日氮的摄入量和排出量之间的关系。当摄入量等于排出量时,反映体内蛋白质合成与分解处于动态平衡中,称为氮的总平衡;当摄入量多于排出量时,称为氮的正平衡;当摄入量少于排出量时称为氮的负平衡。
2.氨基酸代谢库(amino acid metabolic pool):食物蛋白质经消化吸收产生的氨基酸(外源性氨基酸)与体内组织蛋白降解产生的氨基酸以及其他物质经代谢转变而来的氨基酸(内源性氨基酸)混在一起,分布于体内各处,参与代谢,称为氨基酸代谢库。
3.营养必需氨基酸(essential amino acid):体内需要而不能自身合成,必须由食物提供的氨基酸一组标准氨基酸。共九种:甲硫氨酸(Met)、色氨酸(Trp)、赖氨酸(Lys)、缬氨酸(Val)、异亮氨酸(Ile)、亮氨酸(Leu)、苯丙氨酸(Phe)、苏氨酸(Thr)、组氨酸(His)
4.蛋白质的营养价值(nutrition value):指食物蛋白质在体内的利用率,取决于食物蛋白质中必需氨基酸的种类和比例。一般来说,含必需氨基酸的种类多、比例高的蛋白质,其营养价值高;反之,营养价值低。
5.蛋白质的互补作用:将不同种类营养价值较低的蛋白质混合食用,可以互相补充所缺少的必需氨基酸,从而提高其营养价值,称为蛋白质的互补作用。
6.蛋白质的腐败作用(putrefaction)未被消化的蛋白质及未被吸收的消化产物在结肠下部受到肠道细菌的分解。腐败作用的产物大多有害,如胺、氨、苯酚、吲哚、H2S、NH3和CH4等。生成的腐败产物主要随粪便排出体外,也有少量经门静脉吸收进入体内,大多在肝经过生物转化作用排除体外。
7.丙氨酸-葡萄糖循环(alanine-glucose cycle):丙氨酸-葡萄糖循环肌肉中的氨基酸将氨基转移给丙酮酸生成丙氨酸,后者经血液循环运往肝脏再脱氨基,生成的丙酮酸异生为葡萄糖后再经血液循环转运至肌肉重新分解产生丙酮酸,这–循环过程就成为丙氨酸-葡萄糖循环。肌肉组织中氨基酸的氨基可以通过该循环转运至肝脏,合成尿素排出体外;同时,肝又为骨骼肌提供了生成丙酮酸的葡萄糖。
8.一碳单位(one carbon unit):有些氨基酸在分解代谢过程中可以产生含有一个碳原子的活性基团,称为一碳单位。包括甲基 -CH3、亚甲基 -CH2-、次甲基 =CH-、甲酰基 -CHO、亚胺甲基 -CH=NH等。
9.SAM(S-adenosyl methionine):即S-腺苷甲硫氨酸,又称为活性甲硫氨酸,由甲硫氨酸腺苷转移酶催化甲硫氨酸与ATP反应生成,分子内所含的甲基称为活性甲基。
10.生糖氨基酸(glucogenic amino acid):能通过代谢转变成糖的氨基酸,按照糖代谢途径进行代谢。包括丙氨酸、精氨酸、天冬酰胺、天冬氨酸、半胱氨酸、谷氨酸、谷氨酰胺、甘氨酸、组氨酸、甲硫氨酸、脯氨酸、丝氨酸、苏氨酸、异亮氨酸、缬氨酸等15种。
11.生酮氨基酸(ketogenic amino acid):分解代谢过程中能的氨基酸,按照脂肪酸的代谢途径进行代谢,共有异亮氨酸、亮氨酸、赖氨酸、色氨酸、苯丙氨酸和酪氨酸6种。
12.生糖兼生酮氨基酸(glucogenic and ketogenic amino acid):能通过代谢转变成糖又能转变成酮体的氨基酸。包括色氨酸、异亮氨酸、苏氨酸、苯丙氨酸、酪氨酸5种。
13.鸟氨酸循环(ornithine cycle):又称尿素循环(urea cycle)或Krebs-Henseleit循环,指在肝脏等组织器官中,利用鸟氨酸作载体,以氨、天冬氨酸及CO2为原料,缩合生成尿素的循环反应过程
14.氧化脱氨(oxidative deamination):α-氨基酸在酶的催化下脱氨生成相应的α-酮酸的过程。氧化脱氨实际上包括氧化和脱氨两个步骤。(脱氨和水解)
15.转氨基作用(transamination):在转氨酶(transaminase)的作用下,某一氨基酸去掉α-氨基生成相应的α-酮酸,而另一种α-酮酸得到此氨基生成相应的氨基酸的过程。
二.问答
1.氨基酸脱氨基的四种方式
①氧化脱氨基作用:α-氨基酸在脱氨酶的催化下氧化生成α-酮酸,消耗氧并产生氨的过程,首先氨基酸脱氢生成亚氨基酸,之后水解加氢生成α-酮酸
②转氨基作用:在转氨酶的催化下,α-氨基酸的α-氨基转移到α-酮酸的羰基上,使酮酸形成相应的氨基酸,而原来的酮酸失去氨基变为相应的α-酮酸。多数转氨酶优先利用α-酮戊二酸为氨基的受体,这一过程是一个可逆的平衡过程
③联合脱氨基作用:联合脱氨有两种反应途径:
a.转氨酶和L-谷氨酸脱氢酶联合催化的联合脱氨基作用,这一过程中首先进行转氨基作用,氨基酸在转氨酶的催化下将α-氨基转移到α-酮戊二酸生成谷氨酸,而后进行氧化脱氨作用。
b.转氨酶和腺苷酸脱氢酶催化的联合脱氨作用:氨基酸通过连续的转氨基作用将α-氨基转移到草酰乙酸生成天冬氨酸,天冬氨酸将此氨基转移给次黄嘌呤核苷酸(IMP)生成腺嘌呤核苷酸(AMP),AMP在腺苷酸脱氨酶的作用下脱去氨基生成氨和IMP,IMP可以继续参加前面的反应。
④氨基酸氧化酶的作用:在肝、肾组织中存在着辅基是FMN或FAD的L-氨基酸氧化酶,属黄素酶类。自动氧化的L-氨基酸氧化酶将氨基酸氧化为α-亚氨基酸,然后再加水分解成相应的α-酮酸,并释放铵离子。
2.氨的来源
①氨基酸脱氨基作用和胺类分解均可产生氨;
②肠道细菌作用产生氨;
③肾小管上皮细胞分泌的氨
3.氨的去路
①在肝内合成尿素,通过肾脏排出体外,这是最主要的去路;
②合成非必需氨基酸及其它含氮化合物;
③合成谷氨酰胺;
④肾小管泌氨:分泌的NH3在酸性条件下生成NH4+,随尿排出。
4.氨在体内的两种转运方式
①氨通过丙氨酸-葡萄糖循环从骨骼肌运往肝。肌肉中氨以无毒的丙氨酸形式运输到肝,肝为肌肉提供葡萄糖。
②氨通过谷氨酰胺从脑和骨骼肌等组织运往肝或肾。谷氨酰胺是氨的解毒产物,也是氨的储存及运输形式。
5.简述肝昏迷的假神经递质学说
①在肠道内,氨基酸受肠道菌作用发生脱羧反应,生成相应的胺类。包括酪氨酸生成酪氨,苯丙氨酸生成苯乙胺。
②胺类腐败产物大多有毒性。这些有毒产物通常需要经过肝脏代谢转化成无毒形式排出体外。
③肠梗阻会导致腐败产物生成增多,肝功能障碍会导致肝脏不能对腐败产物进行有效转化,这些疾患均会导致一些胺类进入脑组织。
④酪胺和苯乙胺进入脑组织,经过B-羟酪氨和苯乙醇胺,其结构类似于儿茶酚胺,故称为假神经递质。
⑤假神经递质并不能传递兴奋,反而竞争性抑制儿茶酚胺传递兴奋,导致大脑功能障碍,发生深度抑制而昏迷,临床上称为肝醒脑昏迷,简称肝昏迷,这就是肝昏迷的假神经递质学说。
6.简述尿素循环的过程
①鸟氨酸与二氧化碳和氨作用,合成瓜氨酸
②瓜氨酸与氨作用合成精氨酸
③精氨酸被肝脏中的精氨酸水解酶水解产生尿素和重新释放出鸟氨酸。
生成部位主要在肝细胞的线粒体及胞液中。反应从鸟氨酸开始,结果又重新回到了鸟氨酸,形成了一个闭路循环,称为鸟氨酸循环(又称为尿素循环)
7.尿素的合成部位,关键酶,尿素分子中两个氮原子的来源,尿素合成的生理意义
部位:肝细胞线粒体、胞液
原料:NH3、CO2、ATP、天冬氨酸
2个氮原子:1个来自氨,1个来自天冬氨酸
限速酶:氨基甲酰磷酸合成酶(CPS-1);精氨酸代琥珀酸合成酶
耗能:3个ATP;4个高能磷酸键
生理意义:解除氨毒以保持血氨的低浓度水平
8.苯丙氨酸羟化酶或酪氨酸酶的缺陷会导致临床何种疾病的产生
①苯酮酸尿症(phenylketonuria,PKU):苯丙氨酸羟化酶缺陷,苯丙氨酸不能正常转变为酪氨酸代谢。经转氨基作用生成苯丙酮酸、苯乙酸等,并从尿中排出。
属于一种遗传代谢病。
②人体缺乏酪氨酸酶,黑色素合成障碍,皮肤、毛发等发白,称为白化病
9.概述体内氨基酸的来源和主要代谢去路。
氨基酸的来源:①食物蛋白质的消化吸收②组织蛋白质的分解③体内合成的非必需氨基酸。
氨基酸的去路:①脱氨基作用产生氨和α-酮酸②脱羧基作用生成胺类和CO2③合成其他含氮物④合成组织蛋白质。
10.为什么测定血清中转氨酶活性可以作肝、心组织损伤的参考指标?
正常时体内多种转氨酶主要存在相应组织细胞内,血清含量极低,如谷丙转氨酶在肝细胞中活性最高,而谷草转氨酶在心肌细胞中活性最高,当肝细胞或心肌细胞损伤时上述转氨酶分别释放入血.
11.简述蛋白质的酶促水解
蛋白质水解为氨基酸的过程需要蛋白酶和肽酶的共同作用,同时涉及到胃液的酸性对蛋白质空间结构的破坏。蛋白质进入胃之后,在酸性胃液和胃蛋白酶原的作用下结构变松散,在胃蛋白酶的催化下,水解为多肽、寡肽和少量氨基酸。多肽片段进入小肠后,在肽链外切酶(羧肽酶A、羧肽酶B、氨基肽酶、二肽酶)和肽链内切酶(胰蛋白酶、糜蛋白酶、弹性蛋白酶等)的作用下,被完全水解为氨基酸,由肠道粘膜上皮细胞吸收进入机体,以游离氨基酸的形式有血液循环送到肝脏。
12.简述α-酮酸的代谢去路
①当合成代谢占优势时,α-酮酸参与合成营养非必需氨基酸
②以中间产物的形式进入三羧酸循环被彻底氧化分解
③通过糖异生作用转化为糖,或者通过脂肪酸的合成过程转化为脂肪酸
13.简述肝细胞内联合脱氨基作用含义、过程(包括参与的酶和辅助因子)及其意义
①在氨基转移酶(以磷酸吡哆醛为辅助因子)的催化下,氨基酸可以将氨基转移给a-酮戊二酸,生成谷氨酸。
②谷氨酸由L-谷氨酸脱氢酶(以NAD+为辅助因子)催化氧化脱氨基,生成氨。
③氨基转移酶与L-谷氨酸脱氢酶联合作用成为联合脱氨基,可将多数氨基酸脱氨基。
④联合脱氨基作用过程是可逆的,其逆过程是体内合成非必需氨基酸的主要途径。
⑤氨基转移酶和L-谷氨酸脱氢酶在体内普遍存在,所以联合脱氨基是大多数氨基酸脱氨基的主要途径。
14.一碳单位的概念、载体与功能。
①有些氨基酸在分解代谢过程中可以产生含有一个碳原子的活性基团,称为一碳单位。包括甲基-CH3、亚甲基-CH2-、次甲基=CH-、甲酰基-CHO、亚胺甲基-CH=NH等
②四氢叶酸FH4是一碳单位的载体,一碳单位通常结合在四氢叶酸分子的N5、N10上。
③一碳单位的主要功能是参与嘌呤、嘧啶的合成:
N10-CHO-FH4与N5,N10=CH-FH4分别为嘌呤合成提供C2与C8;N5,N10-CH2-FH4为胸腺嘧啶核苷酸合成提供甲基;把氨基酸代谢和核酸代谢联系起来。
15.简述丙氨酸的分解过程。一分于丙氨酸彻底分解共产生多少ATP?
①丙氨酸经转氨基作用脱去氨基生成丙酮酸
②丙酮酸进入线粒体,氧化脱羧生成乙酰CoA和NADH。NADH通过氧化磷酸化推动合成2.5ATP。
③乙酰CoA进入三羧酸循环彻底氧化,通过底物水平磷酸化和氧化磷酸化推动合成10ATP。
④1分子丙氨酸彻底氧化共产生12.5分子ATP。
16.简述一下甲硫氨酸循环。
甲硫氨酸还有S-甲基,经腺苷转移酶催化,与ATP反应,生成S-腺苷甲硫氨酸(SAM)。SAM中的甲基称为活性甲基。是体内最重要的甲基直接供体。S-腺苷甲硫氨酸经甲基转移酶催化后,将甲基转移至另一种物质,使其发生甲基化反应,而S-腺苷甲硫氨酸变为S-腺苷同型半胱氨酸,然后后者脱去腺苷生成同型半胱氨酸。同型半胱氨酸若再接受N5-CH3-FH4提供的甲基,则可重新生成甲硫氨酸。这个循环就是甲硫氨酸循环。
(氨基酸脱氨基的四种方式
1.转氨基作用(辅基磷酸吡哆醛,无游离氨释放,合成非必需氨基酸)p177-178
谷氨酸→α-酮戊二酸,天冬氨酸→草酰乙酸,丙氨酸→丙酮酸
2.氧化脱氨基作用p179
辅酶NAD(P)+
3.联合脱氨基作用p180图8-6
4.氨基酸通过氨基酸氧化酶催化脱氨基p179
辅基FMN/FAD,主要在肝
氨的来源去路p181-p182
来源:1.氨基酸脱氨2.腐败作用3.谷氨酰胺
去路:1.尿素2.合成谷氨酰胺3.核苷酸,非必需氨基酸4.丙氨酸-葡萄糖循环
在血液中以丙氨酸和谷氨酰胺形式转运
肝昏迷:p186
P192的疾病
尿素合成p183-185
部位:肝线粒体和胞液
原料:NH3,天冬氨酸(氮的来源)
酶:氨基甲酰磷酸合成酶1
精氨酸带琥珀酸合成酶
中间氨基酸:鸟氨酸,瓜氨酸,精氨酸
耗能:3个ATP,4个高能键
第九章 核苷酸代谢(12班)
一.名词解释
1、从头合成(de novo synthesis):生物体内细胞利用磷酸核糖、氨基酸、一碳单位和co2等简单物质为原料,经过一系列酶促反应,合成嘌呤核苷酸,称为从头合成。从头合成途径是体内核苷酸代谢的重要途径。(p197)
2、补救合成(salvage pathway):利用体内游离的嘌呤或嘌呤核苷,经过简单的反应过程,合成嘌呤核苷酸,称为补救合成,或称重新利用途径。(p197)
二.问答
1.嘌呤、嘧啶核苷酸从头合成的区别
2.简述脱氧核糖核苷酸的生成:
脱氧核苷酸的生成在二磷酸核苷水平进行:
除dTMP是从dUMP转变而来,其他脱氧核苷酸都是在二磷酸核苷(NDP)水平上进行(N代表A,G,U,C等碱基)由核苷酸还原酶催化(反应式p201)。
细胞除了控制核苷酸还原酶的活性以调节脱氧核苷酸的浓度之外,还可以通过各种三磷酸核苷对还原酶的别构作用来调节不同脱氧核苷酸生成。因为某一种NDP被还原酶还原成dNDP时,需要特定NTP的促进,同时也受其他NTP的抑制。通过这种调节,使合成DNA的4种脱氧核苷酸控制在适当比例。
3.痛风症的原因及治疗原则
痛风原因:进食高嘌呤饮食,体内核酸大量分解或肾疾病而使尿酸排泄障碍,均可导致血中尿酸升高,尿酸水溶性差,容易产生结晶,堆积在软骨组织。
治疗原则:用别嘌呤醇治疗,别嘌呤醇与次黄嘌呤结构类似,分子中N7与C8互换位置,抑制黄嘌呤氧化酶,抑制尿酸生成。
第十章 代谢的整合与调整(12班)
一.名词解释
1.应激(stress):应激是机体或细胞为应对内、外环境刺激做出一系列非特异性反应。这些刺激包括中毒、感染、发热、创伤、疼痛、大剂量运动或恐惧等。(应激状态下,交感神经兴奋,肾上腺髓质、皮质激素分泌增多,血浆胰高血糖素、生长激素水平增加,而胰岛素分泌减少,引起一系列代谢改变。)(P217)
2.代谢综合症(metabolic syndrome):一组以肥胖、高血糖(糖调节受损或糖尿病)、高血压以及血脂异常[高TG(甘油三酯)血症和(或)低HDL-C(高密度脂蛋白胆固醇)血症]集结发病的临床征候群,特点是机体代谢上相互关联的危险因素在同一个体的组合。其表现为体脂(尤其是腹部脂肪)过剩、高血压、胰岛素耐受、血浆胆固醇水平升高以及血浆脂蛋白异常等。(P218)
二.问答
1、 如何调节关键酶活性:P212~215
(1)快速调节(改变酶分子结构)
①别构调节(一些小分子化合物能与酶蛋白分子活性中心外的特定部位特异结合,改变酶蛋白子构象)
②化学修饰调节(酶蛋白肽链上某些残基在酶的催化下发生可逆的共价修饰,引起酶活性调节)最主要的是磷酸化/去磷酸化、甲基化/去甲基化等
(2)迟缓调节(改变酶含量)
①诱导或阻遏酶蛋白基因表达调节酶含量
②改变酶蛋白降解速度调节酶含量
2、饥饿时机体供能(分期、物质代谢、激素变化):P216
短期饥饿:
胰岛素分泌减少、胰高血糖素分泌增加
糖氧化供能减少而脂肪动员加强,机体从葡萄糖氧化供能为主转变为脂肪氧化供能为主:
(1)除脑组织细胞和红细胞外,组织细胞减少摄取利用葡萄糖,增加摄取利用脂肪酸和酮体。
(2)脂肪动员加强且肝酮体生成增多:脂肪动员释放的脂肪酸约25%在肝氧化生成酮体。
(3)肝糖异生作用明显增强(150g/天):以饥饿16~36小时增加最多。原料主要来自氨基酸,部分来自乳酸及甘油。
(4)骨骼肌蛋白质分解加强:略迟于脂肪动员加强。氨基酸异生成糖。
长期饥饿可造成器官损害甚至危及生命:
(1)脂肪动员进一步加强:生成大量酮体,脑利用酮体超过葡萄糖。肌组织利用脂肪酸。
(2)蛋白质分解减少:释出氨基酸减少。
(3)糖异生明显减少(与短期饥饿相比):乳酸和甘油成为肝糖异生的主要原料。肾糖异生作用明显增强,几乎与肝相等。
3简述糖、脂类、核苷酸和蛋白质代谢之间的联系。
答:(1)葡萄糖可转变为脂肪酸。当摄入的葡萄糖超过需要:
1)合成少量糖原储存在肌肉和肝脏
2)柠檬酸和ATP增多→乙酰辅酶A羧化酶别构激活→乙酰辅酶A羧化为丙二单酰辅酶A→合成脂肪酸及脂肪
(2)葡萄糖与大部分氨基酸可以相互转变
1)20种氨基酸除生酮氨基酸经脱氢作用生成相应的α-酮酸,α-酮酸转变为糖异生途径中的中间代谢物,循糖异生途径转变为葡萄糖。
2)糖代谢中的一些中间产物可以氨基化成一些非必需氨基酸(苏氨酸、甲硫氨酸、赖氨酸、亮氨酸、异亮氨酸,缬氨酸、组氨酸、苯丙氨酸及色氨酸等9种氨基酸不能)
(3)氨基酸可转变为多种脂质,但脂质几乎不能转变为氨基酸。
1)生糖氨基酸
生酮氨基酸(亮氨酸赖氨酸)
生酮兼生糖氨基酸(异亮氨酸、苯丙氨酸、色氨酸、酪氨酸、苏氨酸)
均能分解生成乙酰辅酶A,经还原缩合反应可合成脂肪酸,进而合成脂肪。
氨基酸分解产生的乙酰辅酶A也可用于合成胆固醇。
2)氨基酸还可作为合成磷脂的原料:如丝氨酸脱羧可变为乙醇胺
乙醇胺经甲基化可变为胆碱
丝氨酸、乙醇胺及胆碱分别是合成丝氨酸磷脂、脑磷脂及卵磷脂的原料
所以,氨基酸能转变为多种脂质。
3)脂肪酸、胆固醇等脂质不能转变为氨基酸,
仅脂肪中的甘油可异生成葡萄糖转变为某些非必需氨基酸,但量很少。
(4)一些氨基酸、磷酸戊糖是合成核苷酸的原料。
1)嘌呤碱从头合成需要甘氨酸、天冬氨酸谷氨酰胺和碳单位为原料
2)嘧啶碱从头合成需要天冬氨酸、谷氨酰胺和一碳单位为原料。
3)一碳单位是一些氨基酸在分解过程中产生的。这些氨基酸可直接作为核苷酸合成的原料,也可转化成核苷酸合成的原料。
4)核苷酸中的另一成分磷酸戊糖是葡萄糖经磷酸
第十二章 DNA合成(13班)
一.名词解释
1.DNA复制(DNA replication):是指以DNA为模板的DNA合成,是基因组的复制过程。在这个过程中,亲代DNA作为合成模板,按照碱基配对原则合成子代分子,其化学本质是酶促脱氧核苷酸聚合反应。(P232)
2.逆转录(reverse transcription):以RNA为模板,即按照RNA中的核苷酸顺序合成DNA,这与通常转录过程中遗传信息从DNA流向RNA的方向相反,故称为逆转录。(P247)
3.引发体:含有解螺旋酶、DnaC蛋白、引物酶和DNA复制起始区域的复合结构称为引发体
4.端粒酶(telomerase):由端粒酶逆转录酶、端粒酶协同蛋白、端粒酶RNA组成,端粒酶以自己的RNA组分作为模板,以染色体的3端ssDNA为引物,将端粒序列添加于染色体的3端,具有防止端粒缩短的作用。
二.问答
1.DNA复制是如何实现高保真性的?(p235)
生物体内至少有三种机制实现复制保真性:
严格遵守碱基配对规律:A-T配对,G-C配对
聚合酶在复制延长中对碱基的选择功能:原核生物DNA polIII对嘌呤不同构型变现不同亲和力,从而实现其选择功能
复制出错时有即时校读功能:在复制过程中一旦DNA新生链3’端出现与模板错误配对的碱基时,DNA聚合酶I即能迅速识别,并利用5’-3’聚合酶活性连接正确配对的核苷酸,此过程称错配修复。
2.简述原核和真核生物DNA聚合酶的种类及功能(p236-237)
1)DNA polI:具有5’-3’聚合酶活性、3’-5’外切酶活性和5’-3’外切酶活性,发挥校读、切除RNA引物、填补空隙、修复损伤DNA等作用
2)DNA polII:具有5’-3’聚合酶活性、3’-5’外切酶活性,参与DNA损伤的特殊修复作用
3)DNA polIII:具有5’-3’聚合酶活性、3’-5’外切酶活性,是主要的DNA复制酶。
3.试述参与复制的酶有哪些?它们在复制过程中分别起何作用?
1)解旋、解链酶类:拓扑异构酶——松弛超螺旋结构;解链酶——解开DNA双链碱基对之间的氢键形成两股单链;单链DNA结合蛋白——附着在解开的单链上,维持模板DNA处于单链状态。2)引物酶——催化合成一小段RNA作为DNA合成的引物。3)DNA聚合酶:DNA polⅠ——借助于5’→3’聚合酶活性、3’→5’外切酶活性和3’→5’外切酶活性,发挥校读、切除RNA引物、填补空隙、修复损伤DNA等作用;DNA polⅡ——借助于5’→3’聚合酶活性和3’→5’外切酶活性,参与修复特殊的损伤DNA;DNA polⅢ——具有5’→3’聚合酶活性和3’→5’外切酶活性,是主要的DNA复制酶。4)DNA连接酶——催化DNA片段之间形成磷酸二酯键构成长链DNA。
第十三章 DNA损伤与修复(13班)
一.名词解释
1.切除修复(Excision repairing):是生物界最普遍的一种DNA损伤修复方式,也是细胞内最重要和有效的修复机制。通过此修复方式,可将不正常的碱基或核苷酸除去并替换掉,主要由DNA polⅠ和连接酶完成。依据识别损伤机制的不同,又分为碱基切除修复和核苷酸切除修复两种类型。(P254)
2.重组修复(Recombination repairing):是指依靠重组酶系,将另一段未受损伤的DNA移到损伤部位,提供正确的模板,进行修复的过程。重组修复是先复制再修复。通过链间的交换,填补缺口。这种修复的不足之处在于原损伤部位仍然存在。依据机制的不同,重组修复可分为同源重组修复和非同源末端连接重组修复。(P256-257)
3.DNA修复(DNA repairing):是指纠正DNA两条单链间错配的碱基、清除DNA链上受损的碱基或糖基、恢复DNA的正常结构的过程。(P253)
4.嘧啶二聚体及其修复(光复活修复)(photoreactivation):紫外线可以造成DNA的损伤,将DNA分子中的胸腺嘧啶以环丁基环形成二聚体,称为胸腺嘧啶二聚体。生物体内存在一种DNA光裂合酶,可以直接识别和结合于DNA链上的嘧啶二聚体部位,在可见光(400nm)激发下,光复合酶将二聚体解聚为原来的单体核苷酸形式,完成修复。(P253)
二.问答
1.紫外线造成的DNA损伤为何?如何进行修复?
低波长紫外线的吸收,可使DNA分子中同一条链相邻的两个胸腺嘧啶碱基(T),以共价键连接形成胸腺嘧啶二聚体结构(TT),也称为环丁烷型嘧啶二聚体。另外,紫外线也可导致其他嘧啶间形成类似的二聚体,如CT和CC二聚体等。二聚体的形成可使DNA产生弯曲和扭结,影响DNA的双螺旋结构,使复制与转录受阻。再者,紫外线还会导致DNA链间的其他交联或链的断裂等损伤。
修复方式:光复活修复、切除修复、重组修复(P250)
2.什么生物标记物可以作为DNA损伤和修复的参考标志?
①甲基化损伤修复相关基因的突变可作为甲基化损伤的基因型标记物
②切除修复相关的酶和基因可作为切除修复的生物标记物
③错配修复相关基因可作为检测错配修复功能的基因标记物
④DNA聚合酶β突变可作为剪辑切除修复功能缺陷的标记物
⑤Ku蛋白和Rad52蛋白缺陷可作为重组修复缺陷的标记物
⑥微生物DNA损伤修复也有相应的生物标记物
⑦特异的代谢酶和代谢产物也可作为生物标记物
⑧DNA加合物也可以作为修复功能的生物标记物
3.DNA损伤和修复的意义?
DNA损伤具有双重生物学效应。各种因素诱发的DNA结构改变是生物进化的基础;同时DNA的损伤也可使细胞功能出现障碍,与多种疾病,如肿瘤等相关。
细胞拥有DNA损伤修复机制,可以修复DNA链上的损伤,恢复DNA的正常结构。这一机制对于维持DNA结构的完整性与稳定性,保证生命延续和物种稳定至关重要。细胞有直接修复、切除修复、重组修复和跨越损伤修复等多种DNA损伤修复途径。一种DNA损伤可通过多种途径修复,一种修复途径也可参与多种DNA损伤的修复。DNA损伤修复的缺陷与肿瘤、衰老以及免疫性疾病等密切相关。(P259-261)
4.DNA损伤因素和类型?
体内因素:
①DNA复制错误:产生非Watson-Crick碱基对
②DNA自身的不稳定性:脱嘌呤最为普遍
③机体代谢产生活性氧:ROS直接作用于碱基
体外因素:
①物理因素:低波长紫外线照射生成嘧啶二聚体
②化学因素:主要因为自由基,碱基类似物,碱基修饰物和嵌入染料
③生物因素:病毒真菌等
DNA损伤的类型:碱基损伤与糖基破坏、碱基之间发生错配、DNA链发生断裂、DNA链的共价交联。(P249-252)
第十四章 RNA的合成(13班)
原核RNA的合成(原核生物转录的模板和酶、转录过程)
一.名词解释
1.不对称转录(asymmetric transcription):在DNA分子双链上,一股链作为模板,按碱基配对规律指导转录生成RNA,另一股链则不转录。转录时作为RNA合成模板的一股单链称为模板链,相对另一股单链被称为编码链。模板链不总是在同一单链上。(P262)
2.启动子(promoter):指RNA聚合酶结合模板DNA的部位,是调控转录的关键部位。原核生物启动子序列按功能的不同可分为三个部位,即(1)识别部位(-35区,σ亚基识别部位)(2)结合部位(-10区,核心酶结合部位)(3)起始部位(+1,转录起始部位)(p264)
3.结构基因(structural gene):编码蛋白质或其他RNA的DNA序列。
4.Pribnow 盒(Pribnow box):RNA聚合酶的结合部位,其长度为7bp,中心部位在-10bp处,一致性序列为TATAAT序列,称为Pribnow 盒。(P264)
5.转录起始前复合物(pre-initiation complex, PIC):真核生物RNA-pol不与DNA分子直接结合,而需依靠众多的转录因子,形成转录起始前复合物(pre-initiation complex, PIC)。(P272)
6.顺式作用元件(cis-acting element)::可影响自身基因表达活性的真核DNA序列。根据顺式作用元件在基因中的位置、转录激活作用的性质及发挥作用的方式,分为启动子、增强子及沉默子等。(P270)
7.反式作用因子(trans-acting factors):大多数真核转录调节因子由某一基因表达后,通过与特异的顺式作用元件相互作用反式激活另一基因的转录。(P273)
8.断裂基因:(split gene):真核生物的结构基因,由若干个编码区和非编码区互相间隔开但又连续镶嵌而成,去除非编码区再连接后,可翻译出由连续氨基酸组成的完整蛋白质,这些基因称为断裂基因。(P277)
二. 问答
1.复制和转录的异同。
区别:
相似点:1、模板均为DNA2、延长机理都是形成3’5’-磷酸二酯键3、方向均为5’→3’
2.RNA生物合成的原料、模板和酶。(p263)
模板:DNA中的编码链
原料:NTP(ATP,GTP,CTP,UTP)
酶:RNA聚合酶、其他蛋白质因子
3.RNA聚合酶的亚基组成和功能。(以大肠杆菌为例)(p263)
4.论述转录后加工修饰?
转录生成的RNA,称为初级转录产物。无论在原核还是在真核生物,初级转录产物都经过一定程度的修饰和加工,才表现其功能。真核生物转录后修饰较复杂,不少与生命活动有重要关系。
(1)mRNA的转录后加工
①首、尾的修饰
mRNA的帽子结构是在转录产物基础上形成的。5’端帽子结构的形成是在核内完成的,且先于对mRNA链中段的剪接过程。帽子结构可以保持RNA免受降解和翻译过程亦有密切关系。3’端的修饰主要是加上聚腺苷酸尾巴。PolyA的形成在核内完成,是和转录终止同时进行的过程,其不依赖DNA模板,且先于mRNA中段的剪接。PolyA的有无与长短是维持mRNA作为翻译模板的活性,以及增加mRNA本身稳定性的因素。也有少数例外,如组蛋白基因的转录产物,无论是初级的还是成熟的,都没有PolyA尾巴。
②剪接
真核生物的结构基因,由若干外显子和内含子相互间隔但又连续镶嵌而成。转录时,基因的全长转录成hnRNA,在核内经首尾修饰以后进行剪接。剪接过程由snRNA和核内蛋白质形成的核小核糖核酸蛋白质完成。具体过程通过二次转酯反应完成。最终剪切去掉内含子部分,将外显子连接起来。
(2)tRNA的转录后加工
真核生物内,先由RNA聚合酶Ⅲ催化合成tRNA的初级产物,然后加工成熟:其一,tRNA也是由断裂基因转录而成的,中间插入的碱基也经剪接而除去;其二,在核苷酸转移酶作用下,在3’末端除去个别碱基后,换上tRNA分子中共有的CCA-OH末端,完成柄部结构;此外tRNA的转录后加工还包括修饰反应,生成各种碱基,比较多见的有:
①甲基化:在tRNA甲基转移酶催化下,某些嘌呤生成甲基嘌呤
②还原反应:某些尿嘧啶还原为双氢尿嘧啶(DHU)
③转位反应:如尿嘧啶核苷酸转变为假尿嘧啶核苷酸
④脱氨反应:某些腺苷酸脱氢成为次黄嘌呤核苷酸
(3)rRNA的转录后加工
真核细胞内的rRNA基因属于一种称为丰富基因族的DNA序列,其位于核仁之内,自成一组转录单位。大多数真核生物核内都可以发现一种45S的转录产物,它是三种rRNA(18S、5.8S、28S)的前身。rRNA成熟后,就在核仁上装配,与核蛋白体蛋白质一起形成核蛋白体,输出至胞质。
第十五章 蛋白质的合成(14班)
一.名词解释
1.顺反子(cistron):遗传学将编码一个多肽的遗传单位称为顺反子。原核细胞中数个结构基因常串联为一个转录单位,转录生成的mRNA可编码几种功能相关的蛋白质,为多顺反子(polycistron)mRNA。真核细胞mRNA只编码一种蛋白质,为单顺反子(monocistron)mRNA。
2.核糖体结合位点(ribosome-binding site,RBS)(也称S-D序列):在各种原核生物mRNA的5’端起始AUG上游约813核苷酸部位,存在一段由4-9个核苷酸组成的一致序列,富含嘌呤碱基,如-AGGAGG-。可以与核糖体小亚基中的16SrRNA3’-端富含嘧啶碱基的序列进行碱基互补配对,从而使mRNA在小亚基上定位结合。(P292)100个核糖体,这些核糖体依次结合起始密码子并沿5’→3’方向读码移动,同时进行肽链合成,这种mRNA与多个核糖体形成的聚合物称为多聚核糖体。多聚核糖体的形成可以使蛋白质生物合成以高速度、高效率进行。(P295)
3.核糖体循环(ribosomal cycle):肽链延长在mRNA的指导下,核糖体从mRNA的5-端向3-端移动,依据密码子顺序,从N-端开始向C-端合成多肽链,这是一个在核糖体上重复进行的循环过程,包括以下三步:进位(positioning)或注册(registration),成肽(peptide bond formation),转位(translocation),每轮循环使多肽链增加一个氨基酸残基。需要mRNA,tRNA,核糖体外,还要数种延长因子和GTP等参与。(P293)
4.多聚核糖体(polysome)1条mRNA模板链都可附着10
5.分子伴侣(chaperon):是细胞一类保守蛋白质,可识别肽链的非天然构象,促进各功能域和整体蛋白质的正确折。(P296)
6.分泌性蛋白质(secretory proteins)穿过合成所在的细胞到其它组织细胞去的蛋白质,可统称为分泌性蛋白质。例如各种肽类激素、各种血浆蛋白、凝血因子、抗体等。
7.蛋白质靶向运输(protein targeting)蛋白质合成后经过复杂的机制,定向地到达最终发挥生物功能的目标地点,称为蛋白质的靶向输送,或蛋白质分选(protein sorting)
8.信号肽(signal peptide):未成熟的分泌性蛋白质中可被细胞转运系统识别的特征性氨基酸序列,富含疏水性氨基酸。有碱性N-末端、疏水核心区和加工区三个区段。(P299)
9.抗生素(antibiotics)是一类由某些真菌、细菌等微生物产生的药物,有抑制其他微生物生长或杀死其他微生物的能力,对宿主无毒性的抗生素可用于预防和治疗人、动物和植物的感染性疾病。(P302)
二.问答
1.遗传密码的特征及其意义
(1)方向性:翻译时,从mRNA的起始密码子AUG开始,按5’→3’的方向逐一阅读,直至终止密码子。其意义为:mRNA可读框中从5’-端到3’-端排列的核苷酸顺序决定了肽链中从N-端到C-端的氨基酸排列顺序。
(2)连续性:mRNA中密码子之间没有间隔核苷酸,即从起始密码子开始,密码子被连续阅读,直至终止密码子出现。其意义为:若可读框中插入或缺失了非3的倍数的核苷酸,将会引起mRNA可读框发生移动,此为移码。移码导致后续氨基酸编码序列改变,使得其编码的蛋白质彻底丧失或改变原有功能,此为移码突变。
(3)简并性:64个密码子中有61个编码氨基酸,而氨基酸只有20种,因此有的氨基酸可由多个密码子编码。其意义为:可减少基因突变所带来的生物学效应。
(4)摆动性:密码子通过与tRNA的反密码子配对而发挥翻译作用,但这种配对有时并不严格遵循Watson-Crick碱基配对原则,出现摆动。其意义为:能使一种tRNA识别mRNA中的多种简并性密码子。
(5)通用性:从低等生物如细菌到人类使用着同一套遗传密码(少数例外,如于哺乳类动物线粒体内,UCA除了代表终止信号,也代表色氨酸;AUA不再代表异亮氨酸,而是甲硫氨酸)。其意义为:为地球上的生物来自同一起源的进化论提供了有力证据,也使得利用细菌等生物来制造人类蛋白质成为可能。
2.蛋白质生物合成体系中主要RNA,多种蛋白质因子的功能和作用特点:
答:蛋白质合成体系中主要的RNA为mRNA,tRNA,rRNA。
mRNA:蛋白质生物合成的模板,是遗传信息的携带者。mRNA分子上从5¢至3¢方向,由AUG开始,每3个核苷酸为一组,决定肽链上某一个氨基酸或蛋白质合成的起始、终止信号,称为三联体密码(tripletcode)。起始密码:AUG(甲硫氨酸)终止密码:UAA,UAG,UGA。
tRNA:转运氨基酸到核糖体上,参与解译mRNA的遗传密码。使携带的氨基酸在mRNA准确的定位。
1)运输工具,运载氨基酸:氨基酸结合在tRNA3ˊ-CCA的位置,结合需要ATP供能
2)充当“适配器”,解读mRNA的遗传信息:每种tRNA的反密码子决定了所携带的氨基酸能准确地在mRNA上对号入座。
每个tRNA的反密码环上有1个特异的反密码子,通过反密码子与mRNA上相应密码子的特异性识别
tRNA:带着各自的氨基酸进入mRNA-核糖体复合物,准确地在mRNA分子上“对号入座”,按照mRNA分子中遗传密码子的顺序合成多肽链。tRNA携带氨基酸,实际上是一种酶促化合反应,生成的产物是氨基酰-tRNA,催化这一反应的酶是氨基酰-tRNA合成酶。
rRNA:与组成核糖体,作为蛋白质生物合成的场所。
*核生物翻译的各种蛋白质因子及其生物学功能:
3.抗生素如何抑制蛋白质合成,并举例
1.抑制肽链起始:引起mRNA在核糖体上错位
2.抑制肽链延长:(1)干扰进位四环素(2)读码错误链霉素
3.影响成肽:抑制肽键生成氯霉素,红霉素,放线菌酮嘌呤毒素
4.影响转位
第十六章 基因表达调控(14班)
一、掌握:
1.基因表达的概念,时空特异性。
2.基因表达调控的基本原理;基因表达的多级调控;转录激活调控基本要素。
3.原核基因转录调节:操纵子模式;乳糖操纵子调节机制。
4.真核基因转录激活调节方式:顺式作用元件(启动子、增强子、沉默子)、反式作用因子(基本转录因子、特异转录因子,转录因子的结构和特点)。
二、熟悉:
1.基因表达的方式。
2.原核基因表达调控的其他环节。
3.真核基因表达的特点。
4.真核基因表达调控的环节:染色质水平调控,转录起始复合物的形成,转录后调控,翻译和翻译后调控。
三、了解:
1.基因表达调控的生物学意义。
2.原核基因转录衰减调控模式,色氨酸操纵子。
一.名词解释
1.顺式作用元件(cis-acting element):位于真核生物编码基因两侧的DNA序列,可影响自身基因表达活性的DNA序列,通常是非编码序列。分类:启动子,沉默子,增强子,绝缘子。(不同真核生物的顺式作用元件中也会发现一些共有序列,如TATA盒、CAAT盒、GC盒等,这些共有序列是RNA聚合酶或特异转录因子的结合位点。)(P307、P316)
2.反式作用因子(trans-acting factor):由某一基因表达产生的蛋白质因子,通过与另一基因的特异的顺式作用元件相互作用,调节其表达,这种蛋白质因子称为反式作用因子。(P307)
3.操纵子(operon):原核生物的大多数基因由调节基因、启动序列、操纵序列和成簇排列的结构基因组成。(P308)
4.表观遗传(Epigenetic Inheritance):染色质结构对基因表达的影响可以遗传给子代细胞,包括DNA甲基化、组蛋白乙酰化、甲基化以及非编码小RNA的调控等。这种遗传信息不蕴藏在DNA序列中。(P316)
二.问答
1.简述基因表达的概念,以及基因表达的时空特异性。(P305-306)
(1)基因表达是指基因经过转录、翻译,产生具有特异生物学功能的蛋白质和RNA分子的过程。基因表达具有时间特异性和空间特异性。
(2)时间特异性是指某一特定基因的表达严格按特定的时间顺序发生。多细胞生物基因表达的时间特异性又称阶段特异性。
(3)空间特异性是指在个体生长全过程,某种基因产物在个体按不同组织空间顺序出现。基因表达伴随时间顺序所表现出的这种分布差异,实际上是由细胞在器官的分布决定的,所以空间特异性又称细胞或组织特异性。
2.简述基因表达调控的基本原理;基因表达的多级调控。(P308)
(1)基因表达调控的基本原理:基因表达受调控序列和调控分子的共同调节。一个生物体的基因组中既有携带遗传信息的基因编码序列,也有能够影响基因表达的调节序列,如顺式作用元件。调控分子如DNA序列编码表达的调节蛋白,反式作用因子。它们串联排列,共同构成编码区域。
(2)基因表达的多级调控:对基因表达的调控可发生在基因激活、转录起始、转录后加工、mRNA降解蛋白质翻译、翻译后加工修饰、蛋白质降解等多个层次上。
3.原核基因转录调节:操纵子模式(P308-309)
(1)操纵子由结构基因、调控序列和调控基因组成。
(2)结构基因通常包括数个在功能上有关联的基因,它们串联排列,共同构成编码区。
(3)调控序列主要包括启动子和操纵元件。启动子是RNA聚合酶结合的部位,是决定基因表达效率的关键元件。操纵元件并非结构基因,而是一段能被特异的阻遏蛋白识别和结合的DNA序列。
(4)调节基因编码能够与操纵元件结合的阻遏蛋白。阻遏蛋白特异识别、结合特异操纵元件,抑制基因转录,介导负性调节作用。
4.简述乳糖操纵子的调节机制。(P309-311)
(1)乳糖操纵子由结构基因、调控区、调节基因I、调节基因启动子PI组成。乳糖操纵子含Z、Y、A三个结构基因,分别编码β-半乳糖苷酶、通透酶和乙酰基转移酶。调控区由操纵序列O、启动子P、CAP结合位点组成。乳糖操纵子受到阻遏蛋白和CAP的双重调节。
(2)阻遏蛋白的负性调节。在没有乳糖存在时,lac操纵子处于阻遏状态。I序列在PI启动序列作用下表达的lac阻遏蛋白与O序列结合,阻碍RNA聚合酶与P序列结合,抑制转录启动。当有乳糖存在时,乳糖在通透酶的催化作用下转变为别乳糖,后者作为一种诱导剂分子结合阻遏蛋白,使蛋白质构象变化,导致阻遏蛋白与O序列解离而发生转录。
(3)CAP的正性调节作用。当缺乏葡萄糖时,cAMP浓度增高,cAMP与CAP结合,此时CAP结合在lac启动序列附近的CAP位点,可刺激RNA聚合酶的转录活性。当存在葡萄糖时,转录活性降低。
(4)lac阻遏蛋白负性调节与CAP正性调节两种机制协同合作。当lac阻遏蛋白阻遏转录时,CAP对该系统不发挥作用;但是如果没有CAP存在来加强转录活性,即使阻遏蛋白从操纵序列上解离仍无转录活性。可见,两种机制相辅相成,互相制约。
5.简述真核基因的顺式作用元件(启动子、增强子、沉默子)(P316-318)
(1)真核生物启动子结构和调节较原核生物复杂,RNA聚合酶与DNA的聚合需要多种蛋白质因子的相互调节作用。启动子常含有1个以上的功能组件,如TATA盒,GC盒和CAAT盒。
(2)增强子是一种能够提高转录效率的顺式作用元件。
(3)沉默子能够抑制基因的转录。
6.反式作用因子(基本转录因子、特异转录因子,转录因子的结构和特点)。(P318-319)
(1)基本转录因子又称通用转录因子,是RNA聚合酶介导基因转录时所必须的一类辅助蛋白质,帮助聚合酶和启动子结合并起始转录,对所有基因都是必须的。
(2)特异转录因子为个别基因转录所必须,决定基因表达的时间空间特异性。
(3)转录因子的结构和特点:转录因子是DNA结合蛋白,至少包括两个不同的结构与:DNA结合结构域和转录激活结构域。此外,很多转录因子还包括一个介导蛋白质-蛋白质相互作用的结构域,是常见的二聚化结构域。
第十七章 细胞信号转导的分子机制(14班)
一.名词解释
1.信号转导(signal transduction):细胞对来自外界的刺激信号发生反应,通过细胞内的多种分子的相互作用引发一系列有序的反应,将细胞外信息传递到细胞内,并据此调节细胞代谢、增值、分化、功能活动和凋亡的过程。(P327)
2.G蛋白(G-protein):一种鸟苷磷酸结合蛋白一般指与细胞表面受体偶联的异三聚体G蛋白(P333)
3.第二信使(second messenger):分布于胞浆内的传递信号的小分子化合物,有cAMP、cGMP、Ca2+、IP3和二酰甘油等,相对于第一信使而言,称为第二信使。(P330)
二.简答
1.G蛋白偶联型受体有什么特点和作用?
答:G蛋白偶联型受体为7次跨膜蛋白,受体胞外结构域识别胞外信号分子并与之结合,胞内结构域与G蛋白偶联。通过与G蛋白偶联,调节相关酶活性,在细胞内产生第二信使,从而将胞外信号跨膜传递到胞内。G蛋白偶联型受体包括多种神经递质、肽类激素和趋化因子的受体,在味觉、视觉和嗅觉中接受外源理化因素的受体亦属G蛋白偶联型受体。
2、简述cAMP信号途径中蛋白激酶A的活化过程?
答:蛋白激酶A(Protein Kinase A,PKA)由两个催化亚基和两个调节亚基组成,在没有cAMP时,以钝化复合体形式存在。cAMP与调节亚基结合,改变调节亚基构象,使调节亚基和催化亚基解离,释放出催化亚基。活化的蛋白激酶A催化亚基可使细胞内某些蛋白的丝氨酸或苏氨酸残基磷酸化,于是改变这些蛋白的活性,进一步影响到相关基因的表达。
3、什么是细胞的化学通讯?有哪些类型?
答:是间接的细胞通讯,指细胞分泌一些化学物质(如激素)至细胞外,作为信号分子作用于靶细胞,调节其功能。根据化学信号分子可以作用的距离范围,可分为以下4类:
(1)内分泌:内分泌细胞分泌的激素随血液循环输至全身,作用于靶细胞。其特点是:①低浓度,仅为10-8-10-12M;②全身性,随血液流经全身,但只能与特定的受体结合而发挥作用;③长时效,激素产生后经过漫长的运送过程才起作用,而且血流中微量的激素就足以维持长久的作用。
(2)旁分泌:细胞分泌的信号分子通过扩散作用于邻近的细胞。包括:①各类细胞因子(如表皮生长因子);②气体信号分子(如:NO)
(3)突触信号发放:神经递质(如乙酰胆碱)由突触前膜释放,经突触间隙扩散到突触后膜,作用于特定的靶细胞。
(4)自分泌:与上述三类不同的是,信号发放细胞和靶细胞为同类或同一细胞,常见于癌变细胞。如:大肠癌细胞可自分泌产生胃泌素,介导调节c-myc、c-fos和rasp21等癌基因表达,从而促进癌细胞的增殖
第十八章 血液的生化(8班)
一.名词解释
1.促红细胞生成素(Erythropoietin,EPO):与膜受体结合,加速有核红细胞的成熟以及血红素的合成,促使原始红细胞的增殖和分化(P353)
二.问答
1.红细胞的代谢特点(P355)
①糖酵解是红细胞获得能量的唯一途径
②红细胞的糖酵解存在2,3-二磷酸甘油酸旁路
③磷酸戊糖途径提供NADPH维持红细胞的完整性
④红细胞不能合成脂肪酸
⑤高铁血红素促进珠蛋白的合成
第十九章 肝的生物化学(12班)
一.名词解释
1、生物转化(biotransformation):(定义+对象+生理意义+场所)
机体对异源物及某些内源性的代谢产物或生物活性物质进行代谢转变,增加其水溶性和极性,易于从尿或胆汁排出体外的过程称为生物转化。对非营养物质进行转化,使其生物学活性降低或丧失(灭活),或使有毒物质的毒性减低或消除(解毒)。肝是机体内生物转化最重要的器官。(P361)
2、初级胆汁酸(primary bile acid)是肝细胞以胆固醇为原料直接合成的胆汁酸,包括胆酸、鹅脱氧胆酸及相应结合型胆汁酸。(p368)
3、次级胆汁酸(secondary bile acid):在肠道细菌作用下初级胆汁酸7a-羟基脱氧后生成的胆汁酸,包括脱氧胆酸及石胆酸。(p368)
二.问答
1、试简述胆汁酸的生成及代谢(p370-371)
2、简述胆汁酸“肝肠循环”及其生理意义
胆汁酸的代谢:进人肠道的各种胆汁酸(包括初级和次级、游离型与结合型)约有95%以上可被肠道重吸收,其余的(约为5%石胆酸)随粪便排出。胆汁酸的重吸收有两种方式。结合型胆汁酸在回肠部位被主动重吸收,游离型胆汁酸在小肠各部及大肠被动重吸收。重吸收的胆汁酸经门静脉重新人肝。在肝细胞内,游离胆汁酸被重新转变成结合胆汁酸,与重吸收及新合成的结合胆汁酸一起重新随胆汁人肠。胆汁酸在肝和肠之间的这种不断循环过程称为胆汁酸肠肝循环。
生理意义:将有限的胆汁酸反复利用以满足人体对胆汁酸的生理需要。
3.胆红素在肝中的代谢
(一)游离胆红素
以胆红素-清蛋白复合体的形式运输到肝,在被肝细胞摄取的前后与清蛋白分开,然后迅速的被肝细胞摄取
(二)结合胆红素
肝脏与葡糖醛酸结合转化的胆红素称为结合胆红素或肝胆红素。肝胆代谢胆红素的限速步骤和薄弱环节:结合胆红素水溶性强,被肝细胞分泌进入肝管系统,随胆汁排入小肠。逆浓度梯度的主动转运过程。
第二十章 维生素(9班)
第一节 脂溶性维生素
一.名词解释
1.维生素(vitamin):维生素是人体内不能合成,或合成量甚少、不能满足机体的需要,必须由食物供给,以维持正常生命活动的一类低分子量有机化合物,是人体的重要营养素之一。
2.佝偻病(rickets):当儿童缺乏维生素D时,儿童会患佝偻病
二.问答
1.脂溶性维生素有哪些?分别有什么作用?
(1)维生素A:形成视黄醇、视黄醛及视黄酸,缺乏会导致夜盲症
(2)维生素D:也叫抗佝偻病维生素。缺乏时儿童会患佝偻病,成人会发生软骨病和骨质疏松
(3)维生素E:一般不易缺乏。动物缺乏维生素E时其生殖器官发育受损,甚至不育。临床上常用维生素E治疗先兆流产及习惯性流产
(4)维生素K:是凝血因子合成所必须的辅酶,对骨代谢有重要作用,缺乏时主要症状是易出血。
第二节 水溶性维生素
一.名词解释
1.水溶性维生素(water-soluble vitamin):一类能溶于水的有机营养分子。包括在酶催化中起重要作用的B族维生素以及抗坏血酸(维生素C)等。
2.尼克酰胺腺嘌呤二核苷酸(NAD+)和尼克酰胺腺嘌呤二核苷酸磷酸(NADP+):含有尼克酰胺的辅酶,在某些氧化还原中起着氢原子和电子载体的作用,常常作为脱氢酶的辅基。
二.问答
1.维生素B1形成辅酶焦磷酸硫胺素TPP、脚气病、末梢神经炎。
2.维生素B2是FAD和FMN的组成成分口角炎。
3.维生素PP又称抗癞皮病维生素尼克酸、尼克酰胺,NAD+、NADP+。
4.泛酸主要参与酰基转移反应辅酶A。
5.生物素参与CO2固定羧化酶、抗生物素蛋白。
6.维生素B6包括吡哆醇、吡哆醛和吡哆氨磷酸吡哆醛。
7.叶酸以四氢叶酸形式参与一碳单位代谢
8.维生素B12是含钴维生素钴胺素、蛋氨酸合成酶、巨幼红细胞性贫血、同型半胱氨酸尿症。
9.维生素C又称抗坏血病维生素羟化反应、保护巯基、促进铁吸收
第二十三章 DNA重组和重组DNA技术(9班)
第一节 自然界的DNA重组和基因转移
一.名词解释
1.限制性核酸内切酶(restriction endonuclease,RE):又简称限制性内切酶或限制酶,是一类核酸内切酶,能识别双链DNA分子内部的特异位点并裂解磷酸二酯键。P429
2.DNA克隆(recombinant DNA):应用酶学的方法,在体外将各种来源的遗传物质(同源的或异源的、原核的或真核的、天然的或人工的DNA)与载体DNA接合成一具有自我复制能力的DNA分子——复制子,继而通过转化或转染宿主细胞,筛选出含有目的基因的转化子细胞,再进行扩增提取获得大量同一DNA分子,也称基因克隆或重组DNA(recombinant DNA)。P420
3.载体(vector):是为携带目的外源DNA片段,实现外源DNA在受体细胞中的无性繁殖或表达有意义的蛋白质所采用的一些DNA分子。按功能可分为克隆载体和表达载体。P430
4.PCR:又称聚合酶链式反应(Polymerase Chain Reaction)。是体外酶促合成特异DNA片段的一种方法,由高温变性、低温退火及适温延伸等几步反应组成一个周期,循环进行,使目的DNA得以迅速扩增,具有特异性强、灵敏度高、操作简便、省时等特点。它不仅可用于基因分离、克隆和核酸序列分析等基础研究,还可用于疾病的诊断或任何有DNA、RNA的地方。P442
二.问答
1.简述重组DNA技术中目的基因的获取来源和途径。
基因的获取:主要有以下几种途径:①化学合成法:已知某种基因的核苷酸序列或根据某种基因产物的aa序列推导出该多肽链编码的核苷酸序列,再利用DNA合成仪合成。②基因组DNA:一个细胞或病毒所携带的全部遗传信息,或整套基因的全部DNA片段。从基因组DNA文库中获得。③ cDNA文库。④聚合酶链反应——PCR。
2.什么叫基因重组?简述沙氏菌是怎样逃避宿主免疫监视的?
同DNA分子间发生的共价连接称基因重组。沙氏菌为逃避宿主免疫监视,其鞭毛素蛋白的表达每经历1000代细胞即发生一次相变异。沙菌鞭毛素基因H1 H2分别编码鞭毛素H1 H2,H2启动序列同时启动H2及一种阻遏蛋白的表达。阻遏蛋白可阻H1的表达hin基因编码-种重组酶,催化H2启动序列与hin基因倒位,发生基因重组其结果是启动序列方向改变,H2及阻遏蛋白表达关闭,H1基因表达。
第二节 重组DNA技术
一.名词解释
1.重组DNA技术(recombinant DNA technology):重组DNA技术是指通过体外操作将不同来源的两个或两个以上DNA分子重新组合,并在新的分子中扩增形成新的功能分子的技术。P420
2.回文序列(palindrome):双链DNA中的互补链核苷酸序列以相同方向配对,因此,从5’→3’方向的序列完全一致,这两条链的核苷酸序列称作回文序列。P429
3.同尾酶(isocaudarner):同尾酶是指识别DNA链上不同序列但切割后产生相同黏端的限制性核酸内切酶,所产生的相同黏端称为配伍末端(compatible end)。P430
4.克隆载体(cloning vector):克隆载体是指用于外源DNA片段的克隆和在受体细胞中扩增的DNA分子,一般应具备的基本特点:①至少有一个复制起点使载体能在宿主细胞中复制,并能使克隆的外源DNA片段得到同步扩增;②至少有一个选择标志,从而区分含有载体和不含有载体的细胞;③有适宜的RE单一切点,可供外源基因插入载体。常用的克隆载体主要有质粒、噬菌体DNA等。P430
5.表达载体(expression vector):表达载体是指用来在宿主细胞中表达外源基因的载体,依据其宿主细胞的不同可分为原核表达载体和真核表达载体,它们的区别主要在于为外源基因提供的表达原件。P431
6.定向克隆(directed cloning):定向克隆是指使目的基因按特定方向插入载体的克隆方法。P433
二.问答
1.何谓重组DNA技术并简述其过程
答:重组DNA技术是指通过体外操作将不同来源的两个或两个以上DNA分子重新组合,并在新的分子中扩增形成新的功能分子的技术。
过程:①目的基因的分离获取(分);②载体的选择与准备(选);③目的DNA与载体的连接(连);④重组DNA转入受体细胞;⑤重组体的筛选及鉴定(筛)。P428、431
2.常见的克隆载体有哪些?它们有哪些基本特点?
答:常用的克隆载体主要有质粒、噬菌体DNA等。
一般应具备的基本特点:①至少有一个复制起点使载体能在宿主细胞中复制,并能使克隆的外源DNA片段得到同步扩增;②至少有一个选择标志,从而区分含有载体和不含有载体的细胞;③有适宜的RE单一切点,可供外源基因插入载体。P430
3.常用的获取目的基因的方法有哪些?
答:①化学合成法;②从基因组文库和cDNA文库中获取目的DNA;③PCR法;④其他方法,如采用酵母单杂交系统克隆DNA结合蛋白的编码基因等。P432
名词解释1
- 蛋白质的一级结构
在蛋白质分子中,从N-端到C-端的氨基酸排列顺序称为蛋白质的一级结构(primary structure),主要化学键是肽键。此外,蛋白质分子中所有二硫键的位置也属于一级结构范畴,分链内二硫键和链间二硫键。是蛋白质空间构象和特异生物学功能的基础。 - 蛋白质变性
在某些物理和化学因素作用下,蛋白质特定的空间构象被破坏,以即有序的空间结构变为无序的空间结构,从而导致其理化性质的改变和生物学活性的丧失,称为蛋白质变性。主要发生二硫键和非共价键的破坏,不涉及以及结构中氨基酸序列的改变。理化性质及生物活性的改变主要有:溶解度降低、年度增加、结晶能力消逝、生物学活性丧失、易被蛋白酶水解等。造成蛋白质变性的因素有多种,常见的有加热、乙醇等有机溶剂、强酸、强碱、重金属离子及生物碱试剂等。在临床医学领域,变性因素常被应用来消毒和灭菌。 - α-螺旋 (α-helix)
多肽链二级结构的主要形式,主链围绕中心轴作有规律的螺旋式上升,螺旋方向为顺时钟方向即右手螺旋,氨基酸侧链伸向螺旋外侧,每3.6个氨基酸残基螺旋上升一圈,螺距0.54nm。每个肽键的N-H和第四个肽键的羰基形成氢键,方向与螺旋长轴基本平行,以稳固螺旋结构。 - 等电点
在某一ph的溶液中,氨基酸解离成阳离子和阴离子的趋势及程度相等,称为兼性离子,呈电中性,此时溶液的ph称为该氨基酸的等电点pI。 - 肽单元 (peptide unit)
参与肽键的6个原子Cα1,C,O,N,H,Cα2位于同一平面,Cα1和Cα2在平面上所处的位置为反式构型,次同一平面上的6个原子构成了所谓的肽单元。 - 模体
蛋白质分子具有特定空间构象和特定功能的结构成分,为一个或几个蛋白质中出现的数个二级结构原件的不同折叠形式。其中一类是具有特殊功能的而超二结构。特征性结构是其特殊功能的结构基础。
常见模体形式有:α-螺旋-β转角(或环)-α-螺旋模体;链-β-转交-链模体;链-β-转角-α-螺旋-β-转角-链模体。
常见特征结构:钙结合蛋白分子中通常有一个结合钙离子的模体,由α-螺旋-环-α-螺旋三个肽段组成;锌指结构。 - 分子伴侣 (molecular chaperone)
细胞中大都数天然蛋白折叠都不是自发完成的,其折叠过程需要其他酶或蛋白质的辅助,这些辅助性蛋白质可以指导新生肽链按特定方式正确折叠,称为分子伴侣。
1.Tm值
DNA解链过程中,紫外线吸光度的变化Δ260达到最大变化值的一般是所对应的温度定义W为DNA的解链温度或融解温度Tm。此温度下50%的DNA双链解离成为单链。DNA的Tm值与DNA长短以及碱基的CG含量相关,CG含量越高,Tm值越高;离子强度越高,Tm值也越高。小于20bp的核苷酸片段的Tm值可用公式Tm=4(G+C)+2(A+T)来估算。A,G,C,T是挂核苷酸片段所含相应的碱基个数。
2.增色效应
在DNA解链的过程中,由于有更多的共轭双键得以暴露,含有DNA的溶液在260nm处的吸光度随之增加,这种现象称为DNA的增色效应。它是检测DNA双链发生变形的一个最常用的指标。
3.核酶
亦称催化性小RNA,是细胞内具有催化功能的一类小分子RNA,具有催化特定RNA降解的活性,在RNA的剪接修饰中具有重要作用。
1.酶的化学修饰
酶蛋白肽链上的一些基团可在其它酶的催化下,与某些化学基团共价结合,同时又可在另一种酶的催化下,去掉已结合的化学基团,从而影响酶的活性,酶的这种调节方式称为酶的共价修饰,亦称为酶的化学修饰。修饰过程中,酶发生无活性(或低活性)与有活性(高活性)两种形式的互变。常见的化学修饰为磷酸化与去磷酸化。常有级联放大效应。
2.同工酶 (Isoenzyme)
指催化相同的化学反应,但酶蛋白的分子结构、理化性质乃至免疫性质不同的一组酶。虽然在一级结构勾上存在差异,但其活性中心三维结构相同或相似,故可以催化相同的化学反应。同工酶是长期进化过程中基因趋异的产物,因此从分子遗传学角度同工酶也可解释为“有不同基因或复等位基因编码,催化相同反应但呈现不同功能的一组酶的多态型。”由同一基因转录的mRNA前提经过不同的剪接过程,生成的多种不同的mRNA的翻译产物(一系列酶)也属于同工酶。
3.别构调节 (Allosteric regulation)
体内一些代谢物可与某些酶的活性中心外的某个部位非共价可你结合,应凄美的构象改变,从而改变酶的活性,酶的这种调节方式称为酶的别构调节,也称变构调节。受别构调节的酶称为别构酶,引起别构效应的物质称为别构效应及。酶分子与别构效应及结合的部位称为别构部位或调节部位。
4.竞争性抑制 (competitive inhibition)
抑制剂与酶的底物在结构上相似,可与底物竞争结合酶的活性中心,从而阻碍酶与底物形成中间产物,这种抑制作用成为竞争性抑制作用。Km增大,Vmax不变。磺胺类药物抑制体内FH2合成即为竞争性抑制作用。
1.糖有氧氧化
机体利用氧将葡萄糖彻底氧化成CO2和H2O的过程称为有氧氧化,是体内糖分解供能的主要方式,绝大多数细胞都通过它获得能量。主要分为三个阶段:葡糖糖经糖酵解生成丙酮酸,丙酮酸进入线粒体氧化脱羧生成乙酰CoA,乙酰CoA进入柠檬酸循环以及氧化磷酸化生成ATP。
2.糖酵解 (Glycolysis)无氧酵解
一份子葡萄糖在胞质中可裂解为两分子丙酮酸,是葡萄糖无氧氧化和有氧氧化的共同其实途径称糖酵解。在不能利用氧或氧供不足时,糖酵解后生成的丙酮酸在报纸中还原生成乳酸。糖酵解和乳酸生成两个过程合称为糖的无氧氧化。全部反应均在胞质中进行。
3.底物水平磷酸化
ADP或其他核苷二磷酸的磷酸化作用与底物的脱氢作用直接相偶联的反应称为底物水平磷酸化。1mol葡萄糖的氧化过程中共发生6次3种底物磷酸化,分别是:(糖酵解)1,3-二磷酸甘油酸经磷酸甘油酸激酶催化生成3-磷酸甘油酸和ATP,磷酸烯醇式丙酮酸经丙酮酸激酶催化生成丙酮酸和ATP,(柠檬酸循环)琥珀酰辅酶A经琥珀酰辅酶A合成酶催化生成琥珀酸和GTP。
4.磷酸戊糖途径 (Pentose phosphate pathway)
从糖酵解的中间产物葡萄糖-6-磷酸开始形成旁路,通过氧化、基团转移两个阶段生成果糖-6-磷酸和3-磷酸甘油醛,从而返回糖酵解的代谢途径,亦称磷酸戊糖旁路。此途径不产生ATP,其主要意义是生成NADPH和磷酸核糖,这两种物质是肝、脂肪组织、哺乳期的乳腺、肾上腺皮质、性腺、骨髓和红细胞等组织发挥功能所需要的。
5.糖异生 (gluconeogenesis)
饥饿状态下有非糖化合物(乳酸、甘油、生糖氨基酸等)转变为葡萄糖或糖原的过程称为糖异生,主要在肝发生维持血糖恒定补充糖原,也发生在肾有利维持酸碱平衡。糖异生与糖酵解ei多数反应可逆,仅3个蒜素步骤所对应的逆反应由糖异生特有的关键酶催化。
6.乳酸循环
肌收缩(尤其是氧供不足时)通过糖无氧氧化生成乳酸,乳酸透过细胞膜弥散进入血液后,再入肝异生为葡萄糖,葡萄糖释入血液后又可被肌摄取,由此构成了一个循环,称为乳酸循环,又称Cori循环。该循环的形成取决于肝和肌组织中酶的特点。作用是回收乳酸中的能量的同时也避免因乳酸对接人引起的酸中毒。循环耗能,2分子乳酸生成葡萄糖需消耗6分子ATP。
1.酮体 (Ketone body)
由脂肪酸肝内β-氧化产生的大量乙酰CoA部分转变而成的中间产物,包括乙酰乙酸,β-羟丁酸和丙酮。酮体经血液运输至肝外组织氧化利用,是肝向肝外输出能量的一种形式。在饥饿或糖尿病时,由于脂肪动员加强,酮体生成增多。严重糖尿病患血中酮体含量可高出正常人数十倍,导致酮症酸中毒。血酮体超过肾阈值可随尿排出导致酮尿。此时,血中丙酮含量也大大增加通过呼吸道排出产生特殊“烂苹果气味道”。
2.脂肪动员 (Fat mobilization)
储存的脂肪细胞内的脂肪在脂肪酶的作用下逐步水解,释放游离脂肪酸和甘油供其他组织细胞氧化利用的过程。第一步是甘油三酯水解成甘油二酯及脂肪酸,由脂肪细胞内的一种甘油三酯脂肪酶催化,他是脂肪动员的关键酶,其活性受多种激素的调节,被称为激素敏感性甘油三酯酶或激素敏感性脂肪酶。随后甘油二酯由甘油二酯酶催化分解为脂肪酸与甘油一酯,再由甘油一酯酶催化成脂肪酸和甘油。血浆清蛋白与游离脂肪酸结合运送脂肪酸至全身氧化供能。
3.β-氧化 (β-oxidation)
脂肪酸氧化降解的主要途径。线粒体基质中存在脂肪酸β-氧化酶系,在该酶系的催化下,脂肪酸从羧基端β-碳源自开始氧化分解,每次断裂2个碳原子。经脱氢,加水,再脱氢,硫解,四步完成一次β-氧化。
4.脂蛋白
一类由富含固醇脂、甘油三酯的疏水性内核和由蛋白质、磷脂、胆固醇等组成的外壳构成的球状微粒。脂蛋白对于昆虫和哺乳动物细胞外脂质的包装、储存、运输和代谢起着重要作用,脂蛋白代谢异常与动脉硬化症、糖尿病、肥胖症以及肿瘤发生密切相关。
5.柠檬酸-丙酮酸循环 (Citrate pyruvate cycle)
乙酰CoA在线粒体内柠檬酸合酶催化下,与草酰乙酸缩合生成柠檬酸,后者通过线粒体内膜载体转运进入胞质,再由ATP-柠檬酸裂解酶裂解,重新生成乙酰CoA和草酰乙酸。用于软脂酸合成的乙酰CoA主要由葡萄糖分解供给,在线粒体内产生,不能自由通过线粒体内膜,需通过柠檬酸-丙酮酸循环进入胞质。
1.氧化磷酸化
由代谢物脱下的氢,经线粒体氧化呼吸链电子传递释放能量,此释能过程与驱动ADP磷酸化生成ATP相偶联,即还原当量氧化过程与ADP的磷酸化过程相偶联,产生能量ATP,因此又称偶联磷酸化。
2.生物氧化
在生物体内,从代谢物脱下的氢及电子﹐通过线粒体氧化呼吸链一系列酶促反应与氧化合成水﹐并释放能量的过程。也指物质在生物体内的一系列氧化过程。主要为机体提供可利用的能量。
3.呼吸链 (respiratory chain)
生物体将NDAH+H+和FADH2彻底氧化生成水和ATP的过程与细胞呼的呼吸有关,需要消耗氧,参与氧化还原反应的组分由含辅助因子的多种蛋白酶复合体组成,形成一个连续的传递链,称为氧化呼吸链。真核细胞ATP的生成主要在线粒体中进行,在氧化呼吸链中,参与传递反应的酶复合体按一定顺序排列在线粒体内膜上,发挥传递电子或氢的作用。其中传递氢的酶蛋白或辅助因子称之为递氢体,传递电子的则称为电子传递体。
4.电子传递链Electron transport chain (ETC)
即氧化呼吸链。由于递氢过程也需要传递电子(2H++2e-),所以氧化呼吸链也称电子传递链。
5.解偶联剂
使氧化与另算话的偶联脱离,电子可沿呼吸链正常传递并建立跨内膜的质子电化学梯度储存能量,但不能使ADP磷酸化为ATP。作用的基本机制是使质子不经过ATP合酶回流至基质来驱动ATP的合成,而是经过其他途径进入机制,因而ATP的生成收到抑制。其他途径如脂溶性物质二硝基苯酚DNP。
1.转氨基作用 (Transamination)
在转氨酶的催化下,可逆地把α-氨基酸的氨基转移给α-酮酸,结果是氨基酸脱去氨基生成相应的α-酮酸,而原来的α-酮酸则转变成另一种氨基酸。由于反应完全可逆,转氨基作用既是氨基酸的分解代谢过程,也是体内某些氨基酸合成的重要途径。除赖氨酸、苏氨酸、辅氨酸及羟脯氨酸外,大多数氨基酸都能进行转氨基作用。除了α-氨基外,氨基酸侧链末端的氨基也可通过转氨基作用脱去。
丙氨酸转氨酶ALT:急性肝炎患者血清中ALT活性显著升高
天冬氨酸转氨酶AST:心肌梗死患者血清AST明显山上升
2.一碳单位 (one carbon unit)
某些氨基酸在分解代谢过程中产生的含有一个碳原子的基团,包括甲基-CH3、甲烯基-CH2-、甲炔基-CH=、甲酰基-CHO及亚氨甲基-CH=NH等。一碳单位不能游离存在,常与四氢叶酸结合而转运和参与代谢。四氢叶酸是一碳单位的运载体。一碳单位的主要功能是参与嘌呤与嘧啶的合成
1.嘌呤核苷酸的从头合成途径
利用磷酸核糖、氨基酸、一碳单位即CO2等简单物质为原料,经过一系列酶促反应,和成嘌呤核苷酸的过程。除某些细菌外,几乎所有生物都能合成嘌啉碱。嘌啉核苷酸的从头合成在胞质中进行。反应复杂,可分为两个阶段:首先合成次黄嘌呤核苷酸IMP,然后IMP再转化变成腺嘌呤核苷酸AMP与鸟嘌呤核苷酸GMP。
1.非蛋白氮 (NPN)
非蛋白质类含氮化合物中的氮总称,这些化合物主要有尿素、计算、肌酸酐、尿酸、胆红素和氨等。肾功能障碍时影响非蛋白质含氮化合物的排泄,血液中非蛋白氮的氮含量升高。
2.2,3-二磷酸甘油支路 (2,3-BPG shunt)
红细胞内的糖酵解存在的侧支循环,即在1,3-二磷酸甘油处形成分支,生成中间产物2,3-二磷酸甘油,在转变成3-磷酸甘油酸而返回糖酵解。由于2,3-二磷酸甘油酸磷酸酶活性低,2,3-BPGDE的生成大于分解,导致红细胞内2,3-BPG升高。
红细胞内的2,3-BPG的主要生理功能是调节血红蛋白运氧气。当血液流过氧分压较低的组织时,2,3-BPG显著增加O2释放以供组织需要。
3.生物转化 (Biotransfomation)
人体内存在许多既不能作为构建组织细胞的成分,又不能作为能源物质,甚至对人体有一定生物学效应或潜在毒性作用的非营养物质。机体在排出这些非营养物质之前,需对他们进行代谢转变,使其水溶性提高,极性增强,易于通过胆汁或尿排出,这一过程成为生物转化作用,主要器官是肝,皮肤、肺和肾也有一定的生物转化作用。
4.结合胆红素
胆红素与葡萄糖醛酸的结合是肝对有毒性胆红素的一种根本性生物转化解读方式。这些在肝与葡糖醛酸结合的胆红素成为结合胆红素或肝胆红素。水溶性大,脂溶性小透过细胞膜的能力及毒性小,可从尿排出。可迅速、直接与重氮试剂发生反应,故结合胆红素又称为直接反应胆红素或直接胆红素。
5.胆色素
胆红素居于胆色素代谢的中心,是人体胆汁中的主要色素,呈橙黄色。多数来自衰老红细胞破坏所释放的血红蛋白的分解,小部分来自造血过程中红细胞的过早破坏。血红蛋白分解为珠蛋白和血红素,珠蛋白可降解为氨基酸供体内再利用,血红素由单核吞噬系统细胞讲解商城胆红素。
1.限制性内切酶
一类核算内切酶,能世界双链DNA分子内部的特异位点,并裂解磷酸二酯键。除极少数RE来自绿藻外,绝大多数来自细菌,于相伴存在的甲基化酶共同构成细菌的限制-修饰体系,限制外源DNA、保护自身DNA,对细菌遗传性状的稳定遗传具有重要意义。是重要的工具酶,对目的DNA进行处理时,需要利用序列特异的限制性核酸内切酶,在准确的位置切割DNA,使较大的DNA分子成为一定大小的DNA片段。
2.半保留复制 (Semiconservative replication)
在复制时,亲代双链DNA解开为两股单链,各自作为模板,一句碱基配对规律,合成序列互补的子链DNA双链。实验证明自然界中,亲代DNA复制后是以半保留形式存在于子代DNA分子中的,使得亲代与子代DNA之间碱基序列高度一致。
3.中心法则 (Central dogma)
生物以DNA 为模板合成RNA(转录),DNA分子上的遗传信息是决定蛋白质氨基酸序列的原始模板,再以mRNA是蛋白质合成的直接模板合成蛋白质(翻译)。以上信息传递方式即为中心法则。某些病毒中能以RNA为模板逆转录成DNA的过程是对中心法则的补充。
4.端粒酶 (telomerase)
特殊RNA及蛋白质组成的复合体,能以自身的RNA为模板,催化端粒的延伸。由三部分组成:端粒酶RNA、端粒酶协同蛋白1、端粒酶逆转录酶。该酶兼有RNA模板和催化逆转录的功能。
1.顺式作用元件
一个生物体的基因组中既含有携带遗传信息的基因编码序列,也有能够影响基因表达的调节序列。调节序列与被调节的编码序列位于同一条DNA链上,被称为顺式作用元件。
2.不对称转录(Asymmetric transcription)
在DNA分子双脸上,按碱基配对规则,能指导转录生成RNA的一股连作为模板指导转录,另一股链则不转录,这种模板选择性称为不对沉转录。
3.启动子(Promotor)
操纵子的调控序列。是RNA聚合酶结合模板DNA的部位,也是各种调控蛋白作用的部位。是决定基因表达效率,控制转录的关键原件。各种元合计因启动序列特定区域内,通常在转录起始点上有-10及-35区域存在一些相似序列,称为共有序列,决定启动子的转录活性大小。
4.断裂基因
基因的基本机构包含编码蛋白质或RNA的编码序列,及与之相关的非编码序列包括:编码区两侧对于基因表达具有调控功能的调控序列,和单个编码序列间的间隔序列。与结构简单的原核生物基因相比,真核基因结构最突出的特点是不连续性,因此为成为断裂基因。
5.RNA聚合酶
以DNA链或RNA为模板,催化核苷-5′-三磷酸核苷通过磷酸二酯键合成RNA的酶。因为在细胞内与基因DNA的遗传信息转录为RNA有关,所以也称转录酶。
6.反式作用因子(trans-acting factor)
一个生物体的基因组中既含有携带遗传信息的基因编码序列,也有能够影响基因表达的调节序列。调节序列远离被调控的编码序列,实际上是其他分子的而编码基因,只能通过其表达产物来发挥作用。这样的调节基因产物不仅能对处于同一条DNA链上的结构基因的表达进行调控,而且还能对不在一条DNA链上的结构基因的表达起到相同的作用。这些蛋白质分子被称为反式作用因子。其以特定方式识别结合在顺势作用元件上,实施精确的基因表达调控。
1.SD序列(Shine-Dalgarno sequence)
mRNA翻译起始点上游与原核生物16SrRNA3’端富含嘧啶的7核苷酸序列互补的富含嘌呤的3~7个核苷酸序列(AGGAGGU),是rRNA小亚基与mRNA结合并形成起始复合体的一段序列。
2.核蛋白(糖体)体循环
翻译起始复合物形成后,核糖体从mRNA的5’端向3’端移动,依据密码子顺序,从N端开始向C端合成多肽链。这是一个在核糖体上重复进行的进位、成肽、和转位的循环过程,每完成一次,肽链上即可增加一个氨基酸残基。
1.操纵子 (Operon)
对于整个基因组来讲,转录是分区段进行的。每一转录区段可视为一个转录单位称为操纵子。操纵子由结构基因与调控基因组成:结构基因通常包括数个功能上相关的基因,串联排列,共同构成编码区;调控序列包括启动子、操纵原件以及一定距离外的调节基因。
1.G蛋白(G protein)
鸟苷酸结合蛋白(GTP结合蛋白),结合GTP时处于活化形式,能够与下游分子结合,并通过别构效应激活下游分子,激活信号通路。G蛋白自身均具有GTP酶活性,可将结合的GTP水解为GDP,回到非活化状态,停止激活下游分子。
1.基因克隆 (Gene cloning, DNA cloning)
又称重组DNA技术、分子克隆、DNA克隆或基因工程技术。主要过程包括:在体外将目的DNA片段与能自主复制的遗传原件(载体)链接,形成重组DNA分子,进而在受体细胞中复制、扩增,从而获得单一DNA分子的大量拷贝。
2.基因组DNA文库 (genomic DNA library)
以DNA片段的形式贮存这某一生物的全部基因组DNA(包括所有的编码区和非编码区)信息。构建过程:将纯化的细胞基因组DNA用适当的限制性内切酶消化,获得一定大小的DNA片段,将这些片段克隆到噬菌体载体中,从而获得一群含有不同DNA片段的噬菌体,这就是基因组文库。
3.聚合酶链式反应 (Polymerase chain reaction, PCR)
以拟扩增的DNA分子为模板,以1对与模板互补的寡核苷酸片段为引物,在DNA聚合酶的作用下,依半保留机制沿模板链延伸直至完成2条新链合成。重复这一过程,可将微量目的DNA片段大量扩增。
组成体系:模板DNA、特异引物、耐热性DNA聚合酶、dNTP以及含有Mg2+的缓冲液。
基本步骤:变形、退火、延伸(3个步骤一个循环)
其高敏感、高特异、高产率、可重复以及快速简便等有点成为分子生物学研究中最为广泛的方法。
1.(原)癌基因 (Oncogene)
癌基因是基因组内正常存在的基因,其编码产物通常作为正调信号,促进细胞的增殖和生长,正常条件下不具致癌活性。癌基因的突变或表达异常是细胞恶性转化(癌变)的重要原因。最早在可导致肿瘤发生的病毒中被鉴定,后研究发现这些基因原本就存在于大部分生物的正常基因组中,因而又称为原癌基因。
(广义:凡能编码生长因子、生长因子受体、细胞内信号转导分子以及于生长有关的转录调节因子等的基因。)
名词解释2
第一章
1,氨基酸(amino acid):是含有一个碱性氨基和一个酸性羧基的有机化合物,氨基一般连在α-碳上。
2,必需氨基酸(essential amino acid):指人(或其它脊椎动物)(赖氨酸,苏氨酸等)自己不能合成,需要从食物中获得的氨基酸。
3,非必需氨基酸(nonessential amino acid):指人(或其它脊椎动物)自己能由简单的前体合成
不需要从食物中获得的氨基酸。
4. 等电点(pI, isoelectric point):在某一pH的溶液中,氨基酸解离成阳离子和阴离子的趋势及程度相等,成为兼性离子,呈电中性。此时溶液的pH值称为该氨基酸的等电点。
5,茚三酮反应(ninhydrin reaction):在加热条件下,氨基酸或肽与茚三酮反应生成紫色(与脯氨酸反应生成黄色)化合物的反应。
6,肽键(peptide bond): 是由一个氨基酸的a-羧基与另一个氨基酸的a-氨基脱水缩合而形成的化学键。
7,肽(peptide):两个或两个以上氨基通过肽键共价连接形成的聚合物。
8,蛋白质一级结构(primary structure):指蛋白质中共价连接的氨基酸残基的排列顺序。
9,层析(chromatography):按照在移动相和固定相 (可以是气体或液体)之间的分配比例将混合成分分开的技术。
10,离子交换层析(ion-exchange column)使用带有固定的带电基团的聚合树脂或凝胶层析柱
11,透析(dialysis):通过小分子经过半透膜扩散到水(或缓冲液)的原理,将小分子与生物大分子分开的一种分离纯化技术。
12,凝胶过滤层析(gel filtration chromatography):也叫做分子排阻层析。一种利用带孔凝胶珠作基质,按照分子大小分离蛋白质或其它分子混合物的层析技术。
13,亲合层析(affinity chromatograph):利用共价连接有特异配体的层析介质,分离蛋白质混合物中能特异结合配体的目的蛋白质或其它分子的层析技术。
14,高压液相层析(HPLC):使用颗粒极细的介质,在高压下分离蛋白质或其他分子混合物的层析技术。
15,凝胶电泳(gel electrophoresis):以凝胶为介质,在电场作用下分离蛋白质或核酸的分离纯化技术。
16,SDS-聚丙烯酰氨凝胶电泳(SDS-PAGE):在去污剂十二烷基硫酸钠存在下的聚丙烯酰氨凝胶电泳。SDS-PAGE只是按照分子的大小,而不是根据分子所带的电荷大小分离的。
17,等电聚胶电泳(IFE):利用一种特殊的缓冲液(两性电解质)在聚丙烯酰氨凝胶制造一个pH梯度,电泳时,每种蛋白质迁移到它的等电点(pI)处,即梯度足的某一pH时,就不再带有净的正或负电荷了。
18,双向电泳(two-dimensional electrophorese):等电聚胶电泳和SDS-PAGE的组合,即先进行等电聚胶电泳(按照pI)分离,然后再进行SDS-PAGE(按照分子大小分离)。经染色得到的电泳图是二维分布的蛋白质图。
19,Edman降解(Edman degradation):从多肽链游离的N末端测定氨基酸残基的序列的过程。N末端氨基酸残基被苯异硫氰酸酯修饰,然后从多肽链上切下修饰的残基,再经层析鉴定,余下的多肽链(少了一个残基)被回收再进行下一轮降解循环。
20,同源蛋白质(homologous protein):来自不同种类生物的序列和功能类似的蛋白质,例如血红蛋白。
第二章
1,构形(configuration):有机分子中各个原子特有的固定的空间排列。这种排列不经过共价键的断裂和重新形成是不会改变的。构形的改变往往使分子的光学活性发生变化。
2,构象(conformation):指一个分子中,不改变共价键结构,仅单键周围的原子放置所产生的空间排布。一种构象改变为另一种构象时,不要求共价键的断裂和重新形成。构象改变不会改变分子的光学活性。
3,肽单位(peptide unit):又称为肽基(peptide group),是肽键主链上的重复结构。是由参于肽链形成的氮原子,碳原子和它们的4个取代成分:羰基氧原子,酰氨氢原子和两个相邻α-碳原子组成的一个平面单位。
4,蛋白质二级结构(protein在蛋白质分子中的局布区域内氨基酸残基的有规则的排列。常见的有二级结构有α-螺旋和β-折叠。二级结构是通过骨架上的羰基和酰胺基团之间形成的氢键维持的。
5,蛋白质三级结构(protein tertiary structure): 蛋白质分子处于它的天然折叠状态的三维构象。三级结构是在二级结构的基础上进一步盘绕,折叠形成的。三级结构主要是靠氨基酸侧链之间的疏水相互作用,氢键,范德华力和盐键维持的。
6,蛋白质四级结构(protein quaternary structure):多亚基蛋白质的三维结构。实际上是具有三级结构多肽(亚基)以适当方式聚合所呈现的三维结构。
7,α-螺旋(α-heliv):蛋白质中常见的二级结构,肽链主链绕假想的中心轴盘绕成螺旋状,一般都是右手螺旋结构,螺旋是靠链内氢键维持的。每个氨基酸残基(第n个)的羰基与多肽链C端方向的第4个残基(第4+n个)的酰胺氮形成氢键。在古典的右手α-螺旋结构中,螺距为0.54nm,每一圈含有3.6个氨基酸残基,每个残基沿着螺旋的长轴上升0.15nm.
8, β-折叠(β-sheet): 蛋白质中常见的二级结构,是由伸展的多肽链组成的。折叠片的构象是通过一个肽键的羰基氧和位于同一个肽链的另一个酰氨氢之间形成的氢键维持的。氢键几乎都垂直伸展的肽链,这些肽链可以是平行排列(由N到C方向)或者是反平行排列(肽链反向排列)。
9,β-转角(β-turn):也是多肽链中常见的二级结构,是连接蛋白质分子中的二级结构(α-螺旋和β-折叠),使肽链走向改变的一种非重复多肽区,一般含有2~16个氨基酸残基。含有5个以上的氨基酸残基的转角又常称为环(loop)。常见的转角含有4个氨基酸残基有两种类型:转角I的特点是:第一个氨基酸残基羰基氧与第四个残基的酰氨氮之间形成氢键;转角Ⅱ的第三个残基往往是甘氨酸。这两种转角中的第二个残侉大都是脯氨酸。
10,超二级结构(super-secondary structure):也称为基元(motif).在蛋白质中,特别是球蛋白中,经常可以看到由若干相邻的二级结构单元组合在一起,彼此相互作用,形成有规则的,在空间上能辨认的二级结构组合体。
11,结构域(domain):在蛋白质的三级结构内的独立折叠单元。结构域通常都是几个超二级结构单元的组合。
12,纤维蛋白(fibrous protein):一类主要的不溶于水的蛋白质,通常都含有呈现相同二级结构的多肽链许多纤维蛋白结合紧密,并为 单个细胞或整个生物体提供机械强度,起着保护或结构上的作用。
13,球蛋白(globular protein):紧凑的,近似球形的,含有折叠紧密的多肽链的一类蛋白质,许多都溶于水。典形的球蛋白含有能特异的识别其它化合物的凹陷或裂隙部位。
14,角蛋白(keratin):由处于α-螺旋或β-折叠构象的平行的多肽链组成不溶于水的起着保护或结构作用蛋白质。
15,胶原(蛋白)(collagen):是动物结缔组织最丰富的一种蛋白质,它是由原胶原蛋白分子组成。原胶原蛋白是一种具有右手超螺旋结构的蛋白。每个原胶原分子都是由3条特殊的左手螺旋(螺距0.95nm,每一圈含有3.3个残基)的多肽链右手旋转形成的。
16,疏水相互作用(hydrophobic interaction):非极性分子之间的一种弱的非共价的相互作用。这些非极性的分子在嗷肪持芯哂斜芸嗷ゾ奂那阆颉?lt;br>17,伴娘蛋白(chaperone):与一种新合成的多肽链形成复合物并协助它正确折叠成具有生物功能构向的蛋白质。伴娘蛋白可以防止不正确折叠中间体的形成和没有组装的蛋白亚基的不正确聚集,协助多肽链跨膜转运以及大的多亚基蛋白质的组装和解体。
18,二硫键(disulfide bond):通过两个(半胱氨酸)巯基的氧化形成的共价键。二硫键在稳定某些蛋白的三维结构上起着重要的作用。
19,范德华力(van der Waals force):中性原子之间通过瞬间静电相互作用产生的一弱的分子之间的力。当两个原子之间的距离为它们范德华力半径之和时,范德华力最强。强的范德华力的排斥作用可防止原子相互靠近。
20,蛋白质变性(denaturation):生物大分子的天然构象遭到破坏导致其生物活性丧失的现象。蛋白质在受到光照,热,有机溶济以及一些变性济的作用时,次级键受到破坏,导致天然构象的破坏,使蛋白质的生物活性丧失。
21,肌红蛋白(myoglobin):是由一条肽链和一个血红素辅基组成的结合蛋白,是肌肉内储存氧的蛋白质,它的氧饱和曲线为双曲线型。
22,复性(renaturation):在一定的条件下,变性的生物大分子恢复成具有生物活性的天然构象的现象。
23,波尔效应(Bohr effect):CO2浓度的增加降低细胞内的pH,引起红细胞内血红蛋白氧亲和力下降的现象。
24,血红蛋白(hemoglobin): 是由含有血红素辅基的4个亚基组成的结合蛋白。血红蛋白负责将氧由肺运输到外周组织,它的氧饱和曲线为S型。
25,别构效应(allosteric effect):又称为变构效应,是寡聚蛋白与配基结合改变蛋白质的构象,导致蛋白质生物活性丧失的现象。
26,镰刀型细胞贫血病(sickle-cell anemia): 血红蛋白分子遗传缺陷造成的一种疾病,病人的大部分红细胞呈镰刀状。其特点是病人的血红蛋白β—亚基N端的第六个氨基酸残缺是缬氨酸(vol),而不是下正常的谷氨酸残基(Ghe)。
第七章
1,核苷(nucleoside):是嘌呤或嘧啶碱通过共价键与戊糖连接组成的化合物。核糖与碱基一般都是由糖的异头碳与嘧啶的N-1或嘌呤的N-9之间形成的β-N-糖键连接。
2,核苷酸(uncleoside):核苷的戊糖成分中的羟基磷酸化形成的化合物。
3,cAMP(cycle AMP):3ˊ,5ˊ-环腺苷酸,是细胞内的第二信使,由于某部些激素或其它分子信号刺激激活腺苷酸环化酶催化ATP环化形成的。
4,磷酸二脂键(phosphodiester linkage):一种化学基团,指一分子磷酸与两个醇(羟基)酯化形成的两个酯键。该酯键成了两个醇之间的桥梁。例如一个核苷的3ˊ羟基与别一个核苷的5ˊ羟基与同一分子磷酸酯化,就形成了一个磷酸二脂键。
5,脱氧核糖核酸(DNA):含有特殊脱氧核糖核苷酸序列的聚脱氧核苷酸,脱氧核苷酸之间是是通过3ˊ,5ˊ-磷酸二脂键连接的。DNA是遗传信息的载体。
6,核糖核酸(RNA):通过3ˊ,5ˊ-磷酸二脂键连接形成的特殊核糖核苷酸序列的聚核糖核苷酸。
7,核糖体核糖核酸(Rrna,ribonucleic acid):作为组成成分的一类 RNA,rRNA是细胞内最 丰富的 RNA .
8,信使核糖核酸(mRNA,messenger ribonucleic acid):一类用作蛋白质合成模板的RNA .
9, 转移核糖核酸(Trna,transfer ribonucleic acid):一类携带激活氨基酸,将它带到蛋白质合成部位并将氨基酸整合到生长着的肽链上RNA。TRNA含有能识别模板mRNA上互补密码的反密码。
10,转化(作用)(transformation):一个外源DNA 通过某种途径导入一个宿主菌,引起该菌的遗传特性改变的作用。
11,转导(作用)(transduction):借助于病毒载体,遗传信息从一个细胞转移到另一个细胞。
12,碱基对(base pair):通过碱基之间氢键配对的核酸链中的两个核苷酸,例如A与T或U , 以及G与C配对 。
13,夏格夫法则(Chargaff’s rules):所有DNA中腺嘌呤与胸腺嘧啶的摩尔含量相等(A=T),鸟嘌呤和胞嘧啶的摩尔含量相等(G=C),既嘌呤的总含量相等(A+G=T+C)。DNA的碱基组成具有种的特异性,但没有组织和器官的特异性。另外,生长和发育阶段营养状态和环境的改变都不影响DNA的碱基组成。 14,DNA的双螺旋(DNAdouble helix):一种核酸的构象,在该构象中,两条反向平行的多核甘酸链相互缠绕形成一个右手的双螺旋结构。碱基位于双螺旋内侧,磷酸与糖基在外侧,通过磷酸二脂键相连,形成核酸的骨架。碱基平面与假象的中心轴垂直,糖环平面则与轴平行,两条链皆为右手螺旋。双螺旋的直径为2nm,碱基堆积距离为0.34nm, 两核甘酸之间的夹角是36゜,每对螺旋由10对碱基组成,碱基按A-T,G-C配对互补,彼此以氢键相联系。维持DNA双螺旋结构的稳定的力主要是碱基堆积力。双螺旋表面有两条宽窄深浅不一的一个大沟和一个小沟。
15.大沟(major groove)和小沟(minor groove):绕B-DNA双螺旋表面上出现的螺旋槽(沟),宽的沟称为大沟,窄沟称为小沟。大沟,小沟都、是由于碱基对堆积和糖-磷酸骨架扭转造成的。
16.DNA超螺旋(DNAsupercoiling):DNA本身的卷曲一般是DNA双螺旋的弯曲欠旋(负超螺旋)或过旋(正超螺旋)的结果。 17.拓扑异构酶(topoisomerse):通过切断DNA的一条或两条链中的磷酸二酯键,然后重新缠绕和封口来改变DNA连环数的酶。拓扑异构酶Ⅰ、通过切断DNA中的一条链减少负超螺旋,增加一个连环数。某些拓扑异构酶Ⅱ也称为DNA促旋酶。 18.核小体(nucleosome):用于包装染色质的结构单位,是由DNA链缠绕一个组蛋白核构成的。 19.染色质(chromatin): 是存在与真核生物间期细胞核内,易被碱性染料着色的一种无定形物质。染色质中含有作为骨架的完整的双链DNA,以及组蛋白非组蛋白和少量的DNA。
20.染色体(chromosome):是染色质在细胞分裂过程中经过紧密缠绕折叠凝缩和精细包装形成的具有固定形态的遗传物质存在形式。简而言之,染色体是一个大的单一的双链DNA分子与相关蛋白质组成的复合物,DNA中含有许多贮存和传递遗传信息的基因。
21.DNA变性(DNAdenaturation):DNA双链解链,分离成两条单链的现象。
22.退火(annealing):既DNA由单链复性、变成双链结构的过程。来源相同的DNA单链经退火后完全恢复双链结构的过程,同源DNA之间DNA和RNA之间,退火后形成杂交分子。 23.熔解温度(melting temperature,Tm):双链DNA熔解彻底变成单链DNA的温度范围的中点温度。 24.增色效应(hyperchromic effect):当双螺旋DNA熔解(解链)时,260nm处紫外吸收增加的现象。 25.减色效应(hypochromic effect):随着核酸复性,紫外吸收降低的现象。 26.核酸内切酶(exonuclease): 核糖核酸酶和脱氧核糖核酸酶中能够水解核酸分子内磷酸二酯键的酶。 27.核酸外切酶(exonuclease):从核酸链的一端逐个水解核甘酸的酶。 28.限制性内切酶(restriction endonuclease):一种在特殊核甘酸序列处水解双链DNA的内切酶。Ⅰ型限制性内切酶既能催化宿主DNA的甲基化,又催化非甲基化的DNA的水解;而Ⅱ型限制性内切酶只催化非甲基化的DNA的水解。 29.限制酶图谱(restriction map):同一DNA用不同的限制酶进行切割,从而获得各种限制酶的切割位点,由此建立的位点图谱有助于对DNA的结构进行分析。 30.反向重复序列(inverted repeat sequence):在同一多核甘酸内的相反方向上存在的重复的核甘酸序列。在双链DNA中反向重复可能引起十字形结构的形成。 31.重组DNA技术(recombination DNA technology):也称之为基因工程(genomic engineering).利用限制性内切酶和载体,按照预先设计的要求,将一种生物的某种目的基因和载体DNA重组后转入另一生物细胞中进行复制转录和表达的技术。
32.基因(gene):也称为顺反子(cistron).泛指被转录的一个DNA片段。在某些情况下,基因常用来指编码一个功能蛋白或DNA分子的DNA片段。
第三章
1,酶(enzyme):生物催化剂,除少数RNA外几乎都是蛋白质。酶不改变反应的平衡,只是
通过降低活化能加快反应的速度。
2,脱脯基酶蛋白(apoenzyme):酶中除去催化活性可能需要的有机或无机辅助因子或辅基后的蛋白质部分。
3,全酶(holoenzyme):具有催化活性的酶,包括所有必需的亚基,辅基和其它辅助因子。
4,酶活力单位(U,active unit):酶活力单位的量度。1961年国际酶学会议规定:1个酶活力单位是指在特定条件(25ºC,其它为最适条件)下,在1min内能转化1μmol底物的酶量,或是转化底物中1μmol的有关基团的酶量。
5,比活(specific activity):每分钟每毫克酶蛋白在25ºC下转化的底物的微摩尔数。比活是酶纯度的测量。
6,活化能(activation energy):将1mol反应底物中所有分子由其态转化为过度态所需要的能量。
7,活性部位(active energy):酶中含有底物结合部位和参与催化底物转化为产物的氨基酸残基部分。活性部位通常位于蛋白质的结构域或亚基之间的裂隙或是蛋白质表面的凹陷部位,通常都是由在三维空间上靠得很进的一些氨基酸残基组成。
8,酸-碱催化(acid-base catalysis):质子转移加速反应的催化作用。
9,共价催化(covalent catalysis):一个底物或底物的一部分与催化剂形成共价键,然后被转移给第二个底物。许多酶催化的基团转移反应都是通过共价方式进行的。
10,靠近效应(proximity effect):非酶促催化反应或酶促反应速度的增加是由于底物靠近活性部位,使得活性部位处反应剂有效浓度增大的结果,这将导致更频繁地形成过度态。
11,初速度(initial velocity):酶促反应最初阶段底物转化为产物的速度,这一阶段产物的浓度非常低,其逆反应可以忽略不计。
12,米氏方程(Michaelis-Mentent equation):表示一个酶促反应的起始速度(υ)与底物浓度([s])关系的速度方程:υ=υmax[s]/(Km+[s])
13,米氏常数(Michaelis constant):对于一个给定的反应,异至酶促反应的起始速度(υ0)达到最大反应速度(υmax)一半时的底物浓度。
14,催化常数(catalytic number)(Kcat):也称为转换数。是一个动力学常数,是在底物处于饱和状态下一个酶(或一个酶活性部位)催化一个反应有多快的测量。催化常数等于最大反应速度除以总的酶浓度(υmax/[E]total)。或是每摩酶活性部位每秒钟转化为产物的底物的量(摩[尔])。
15,双倒数作图(double-reciprocal plot):那称为Lineweaver_Burk作图。一个酶促反应的速度的倒数(1/V)对底物度的倒数(1/LSF)的作图。x和y轴上的截距分别代表米氏常数和最大反应速度的倒数。
16,竞争性抑制作用(competitive inhibition):通过增加底物浓度可以逆转的一种酶抑制类型。竞争性抑制剂通常与正常的底物或配体竞争同一个蛋白质的结合部位。这种抑制使Km增大而
υmax不变。
17,非竞争性抑制作用(noncompetitive inhibition): 抑制剂不仅与游离酶结合,也可以与酶-底物复合物结合的一种酶促反应抑制作用。这种抑制使Km不变而υmax变小。
18,反竞争性抑制作用(uncompetitive inhibition): 抑制剂只与酶-底物复合物结合而不与游离的酶结合的一种酶促反应抑制作用。这种抑制使Km和υmax都变小但υmax/Km不变。
19,丝氨酸蛋白酶(serine protease): 活性部位含有在催化期间起亲核作用的丝氨残基的蛋白质。
20,酶原(zymogen):通过有限蛋白水解,能够由无活性变成具有催化活性的酶前体。
21,调节酶(regulatory enzyme):位于一个或多个代谢途径内的一个关键部位的酶,它的活性根据代谢的需要而增加或降低。
22,别构酶(allosteric enzyme):活性受结合在活性部位以外的部位的其它分子调节的酶。
23,别构调节剂(allosteric modulator):结合在别构调节酶的调节部位调节该酶催化活性的生物分子,别构调节剂可以是激活剂,也可以是抑制剂。
24,齐变模式(concerted model):相同配体与寡聚蛋白协同结合的一种模式,按照最简单的齐变模式,由于一个底物或别构调节剂的结合,蛋白质的构相在T(对底物亲和性低的构象)和R(对底物亲和性高的构象)之间变换。这一模式提出所有蛋白质的亚基都具有相同的构象,或是T构象,或是R构象。
25,序变模式(sequential model):相同配体与寡聚蛋白协同结合的另外一种模式。按照最简单的序变模式,一个配体的结合会诱导它结合的亚基的三级结构的变化,并使相邻亚基的构象发生很大的变化。按照序变模式,只有一个亚基对配体具有高的亲和力。
26,同功酶(isoenzyme isozyme):催化同一化学反应而化学组成不同的一组酶。它们彼此在氨基酸序列,底物的亲和性等方面都存在着差异。
27,别构调节酶(allosteric modulator):那称为别构效应物。结合在别构酶的调节部位,调节酶催化活性的生物分子。别构调节物可以是是激活剂,也可以是抑制剂。
第十七章
1,半保留复制(semiconservative replication):DNA复制的一种方式。每条链都可用作合成互补链的模板,合成出两分子的双链DNA,每个分子都是由一条亲代链和一条新合成的链组成。
2,复制叉(replication fork):Y字型结构,在复制叉处作为模板的双链DNA解旋,同是合成新的DNA链。
3,DNA聚合酶(DNA polymerase):以DNA为模板,催化核苷酸残基加到已存在的聚核苷酸3ˊ末端反应的酶。某些DNA聚全酶具有外切核酸酶的活性,可用来校正新合成的核苷酸的序列。
4,Klenow片段(Klenow fragment):E.coli DNA聚合酶I经部分水解生成的C末端605个氨基酸残基片段。该片段保留了DNA聚合酶I的5ˊ-3ˊ聚合酶和3ˊ-5ˊ外切酶活性,但缺少完整酶的5ˊ-3ˊ外切酶活性。
5,前导链(leading strand):与复制叉移动的方向一致,通过连续的5ˊ-3ˊ聚合合成的新的DNA链。
6,滞后链(lagging strand):与复制叉移动的方向相反,通过不连续的5ˊ-3ˊ聚合合成的新的DNA链。
7,冈崎片段(Okazaki fragment):相对比较短的DNA链(大约1000核苷酸残基),是在DNA的滞后链的不连续合成期间生成的片段,这是Reiji Okazaki在DNA合成实验中添加放射性的脱氧核苷酸前体观察到的。
8,引发体(primosome):一种多蛋白复合体,E.coli中的引发体包括催化DNA滞后链不连续DNA合成所必需的,短的RNA引物合成的引发酶,解旋酶。
9,复制体(replisome):一种多蛋白复合体,包含DNA聚合酶,引发酶,解旋酶,单链结合蛋白和其它辅助因子。复制体位于每个复制叉处进行细菌染色体DNA复制的聚合反应。
10,单链结合蛋白(SSB):一种与单链DNA结合紧密的蛋白,它的结构可以防止复制叉处单链DNA本身重新折叠回双链区。
11,滚环复制(rolling-circle replication):复制环状DNA的一种模式,在该模式中,DNA聚合酶结合在一个缺口链的3ˊ端绕环合成与模板链互补的DNA,每一轮都是新合成的DNA取代前一轮合成的DNA。
12,逆转录酶(reverse transcriptase):一种催化以RNA为模板合成DNA的DNA聚合酶,具有RNA指导的DNA合成,水解RNA和DNA指导的DNA合成的酶活性。
13,互补NDA(cDNA):通过逆转录酶由mRNA模板合成的双链DNA。
14,聚合酶链式反应(PCR):扩增样品中的DNA量和富集众多DNA分子中的一个特定的DNA序列的一种技术。在该反应中,使用与目的DNA序列互补的寡核苷酸作为引物,进行多轮的DNA合成。其中包括DNA变性,引物退火和在Tap DNA聚合酶催化下的DNA合成。
15,直接修复(direct repair):是通过一种可连续扫描DNA,识别出损伤部位的蛋白质,将损伤部位直接修复的方法。该修复方法不用切断DNA或切除碱基。
16切除修复(excision repair):通过切除-修复内切酶使DNA损伤消除的修复方法。一般是切除损伤区,然后在DNA聚合酶的作用下,以露出的单链为模板合成新的互补链,最后用连接酶将缺口连接起来。
17,错配修复(mismatch repair):在含有错配碱基的DNA分子中,使正常核苷酸序列恢复的修复方式。这种修复方式的过程是:识别出下正确地链,切除掉不正确链的部分,然后通过DNA聚合酶和DNA连接酶的作用,合成正确配对的双链DNA。
第十六章
1,激素(hormone):一类由内分泌器官合成的微量的化学物质,它由血液运输到靶组织起着信使的作用,调节靶组织(或器官)的功能。
2,激素受体(hormone receptor):位于细胞表面或细胞内,结合特异激素并引发细胞响应的蛋白质。
3,第二信使(second messenger):响应外部信号(第一信使),例如激素,而在细胞内合成的效应分子,例如cAMP,肌醇三磷酸或二酰基甘油等。第二信使再去调节靶酶,引起细胞内各种效应。
4,级联放大(cascade amplification):在体内的不同部位,通过一系列酶的酶促反应来传递一个信息,并且初始信息在传递到系列反应的最后时,信号得到放大,这样的一个系列叫作级联系统。
5,G蛋白(G protein):地细胞内信号传导途径中起着重要作用的GTP结合蛋白,由α,β,γ三个不同亚基组成。激素与激素受体结合诱导GTP跟G蛋白结合的GDP进行交换结果激活位于信号传导途径中下游的腺苷酸环化酶。G蛋白将细胞外的第一信使肾上腺素等激素和细胞内的腺苷酸环化酶催化的腺苷酸环化生成的第二信使cAMP联系起来。G蛋白具有内源GTP酶活性。
6,激素效应元件(HER):指内固醇甲状腺素等激素受体结合的一段短的DNA序列(12~20bp),这类受体结合DNA后可改变相邻基因的表达。
第五章
1,醛糖(aldose):一类单糖,该单糖中氧化数最高的C原子(指定为C-1)是一个醛基。
2,酮糖(ketose):一类单糖,该单糖中氧化数最高的C原子(指定为C-2)是一个酮基。
3,异头物(anomer):仅在氧化数最高的C原子(异头碳)上具有不同构形的糖分子的两种异构体。
4,异头碳(anomer carbon):环化单糖的氧化数最高的C原子,异头碳具有羰基的化学反应性。
5,变旋(mutarotation):吡喃糖,呋喃糖或糖苷伴随它们的α-和β-异构形式的平衡而发生的比旋度变化。
6,单糖(monosaccharide):由3个或更多碳原子组成的具有经验公式(CH2O)n的简糖。
7,糖苷(dlycoside):单糖半缩醛羟基与别一个分子的羟基,胺基或巯基缩合形成的含糖衍生物。
8,糖苷键(glycosidic bond):一个糖半缩醛羟基与另一个分子(例如醇、糖、嘌呤或嘧啶)的羟基、胺基或巯基之间缩合形成的缩醛或缩酮键,常见的糖醛键有O—糖苷键和N—糖苷键。
9,寡糖(oligoccharide):由2~20个单糖残基通过糖苷键连接形成的聚合物。
10,多糖(polysaccharide):20个以上的单糖通过糖苷键连接形成的聚合物。多糖链可以是线形的或带有分支的。
11,还原糖(reducing sugar):羰基碳(异头碳)没有参与形成糖苷键,因此可被氧化充当还原剂的糖。
12,淀粉(starch):一类多糖,是葡萄糖残基的同聚物。有两种形式的淀粉:一种是直链淀粉,是没有分支的,只是通过α-(1→4)糖苷键的葡萄糖残基的聚合物;另一类是支链淀粉,是含有分支的,α-(1→4)糖苷键连接的葡萄糖残基的聚合物,支链在分支处通过α-(1→6)糖苷键与主链相连。
13,糖原(glycogen): 是含有分支的α-(1→4)糖苷键的葡萄糖残基的同聚物,支链在分支点处通过α-(1→6)糖苷键与主链相连。
14,极限糊精(limit dexitrin):是指支链淀粉中带有支链的核心部位,该部分经支链淀粉酶水解作用,糖原磷酸化酶或淀粉磷酸化酶作用后仍然存在。糊精的进一步降解需要α-(1→6)糖苷键的水解。
15,肽聚糖(peptidoglycan):N-乙酰葡萄糖胺和N-乙酰唾液酸交替连接的杂多糖与不同的肽交叉连接形成的大分子。肽聚糖是许多细菌细胞壁的主要成分。
16,糖蛋白(glycoprotein):含有共价连接的葡萄糖残基的蛋白质。
17,蛋白聚糖(proteoglycan):由杂多糖与一个多肽连组成的杂化的在分子,多糖是分子的主要成分。
第四章
1,维生素(vitamin):是一类动物本身不能合成,但对动物生长和健康又是必需的有机物,所以必需从食物中获得。许多辅酶都是由维生素衍生的。
2,水溶性维生素(water-soluble vitamin):一类能溶于水的有机营养分子。其中包括在酶的催化中起着重要作用的B族维生素以及抗坏血酸(维生素C)等。
3,脂溶性维生素(lipid vitamin):由长的碳氢链或稠环组成的聚戊二烯化合物。脂溶性维生素包括A,D,E,和K,这类维生素能被动物贮存。
4,辅酶(conzyme):某些酶在发挥催化作用时所需的一类辅助因子,其成分中往往含有维生素。辅酶与酶结合松散,可以通过透析除去。
5,辅基(prosthetic group):是与酶蛋白质共价结合的金属离子或一类有机化合物,用透析法不能除去。辅基在整个酶促反应过程中始终与酶的特定部位结合。
6,尼克酰胺腺嘌呤二核苷酸(NAD+)和尼克酰胺腺嘌呤二核苷酸磷酸(NADP+):含有尼克酰胺的辅酶,在某些氧化还原中起着氢原子和电子载体的作用,常常作为脱氢酶的辅。
7,黄素单核苷酸(FMN)一种核黄素磷酸,是某些氧化还原反应的辅酶。
8,硫胺素焦磷酸(thiamine phosphate):是维生素B1的辅形式,参与转醛基反应。
9,黄素腺嘌呤二核苷酸(FAD):是某些氧化还原反应的辅酶,含有核黄素。
10,磷酸吡哆醛(pyidoxal phosphate):是维生素B6(吡哆醇)的衍生物,是转氨酶,脱羧酶和消旋酶的酶。
11,生物素(biotin):参与脱羧反应的一种酶的辅助因子。
12,辅酶A(coenzyme A):一种含有泛酸的辅酶,在某些酶促反应中作为酰基的载体。
13,类胡萝卜素(carotenoid):由异戊二烯组成的脂溶性光合色素。
14,转氨酶(transaminase):那称为氨基转移酶,在该酶的催化下,一个α-氨基酸的氨基可转移给别一个α-酮酸。
第六章
1,脂肪酸(fatty acid):是指一端含有一个羧基的长的脂肪族碳氢链。脂肪酸是最简单的一种脂,它是许多更复杂的脂的成分。
2,饱和脂肪酸(saturated fatty acid):不含有—C=C—双键的脂肪酸。
3,不饱和脂肪酸(unsaturated fatty acid):至少含有—C=C—双键的脂肪酸。
4,必需脂肪酸(occential fatty acid):维持哺乳动物正常生长所必需的,而动物又不能合成的脂肪酸,Eg亚油酸,亚麻酸。
5,三脂酰苷油(triacylglycerol):那称为甘油三酯。一种含有与甘油脂化的三个脂酰基的酯。脂肪和油是三脂酰甘油的混合物。
6,磷脂(phospholipid):含有磷酸成分的脂。Eg卵磷脂,脑磷脂。
7,鞘脂(sphingolipid):一类含有鞘氨醇骨架的两性脂,一端连接着一个长连的脂肪酸,另一端为一个极性和醇。鞘脂包括鞘磷脂,脑磷脂以及神经节苷脂,一般存在于植物和动物细胞膜内,尤其是在中枢神经系统的组织内含量丰富。
8,鞘磷脂(sphingomyelin):一种由神经酰胺的C-1羟基上连接了磷酸毛里求胆碱(或磷酸乙酰胺)构成的鞘脂。鞘磷脂存在于在多数哺乳动物动物细胞的质膜内,是髓鞘的主要成分。
9,卵磷脂(lecithin):即磷脂酰胆碱(PC),是磷脂酰与胆碱形成的复合物。
10,脑磷脂(cephalin):即磷脂酰乙醇胺(PE),是磷脂酰与乙醇胺形成的复合物。
11,脂质体(liposome):是由包围水相空间的磷脂双层形成的囊泡(小泡)。
12,生物膜(bioligical membrane):镶嵌有蛋白质的脂双层,起着画分和分隔细胞和细胞器作用生物膜也是与许多能量转化和细胞内通讯有关的重要部位。
13,内在膜蛋白(integral membrane protein):插入脂双层的疏水核和完全跨越脂双层的膜蛋白。
14,外周膜蛋白(peripheral membrane protein):通过与膜脂的极性头部或内在的膜蛋白的离子相互作用和形成氢键与膜的内或外表面弱结合的膜蛋白。
15,流体镶嵌模型(fluid mosaic model):针对生物膜的结构提出的一种模型。在这个模型中,生物膜被描述成镶嵌有蛋白质的流体脂双层,脂双层在结构和功能上都表现出不对称性。有的蛋白质“镶“在脂双层表面,有的则部分或全部嵌入其内部,有的则横跨整个膜。另外脂和膜蛋白可以进行横向扩散。
16,通透系数(permeability coefficient):是离子或小分子扩散过脂双层膜能力的一种量度。通透系数大小与这些离子或分子在非极性溶液中的溶解度成比例。
17,通道蛋白(channel protein):是带有中央水相通道的内在膜蛋白,它可以使大小适合的离子或分子从膜的任一方向穿过膜。
18,(膜)孔蛋白(pore protein):其含意与膜通道蛋白类似,只是该术语常用于细菌。
19,被动转运(passive transport):那称为易化扩散。是一种转运方式,通过该方式溶质特异的结合于一个转运蛋白上,然后被转运过膜,但转运是沿着浓度梯度下降方向进行的,所以被动转达不需要能量的支持。
20,主动转运(active transport):一种转运方式,通过该方式溶质特异的结合于一个转运蛋白上然后被转运过膜,与被动转运运输方式相反,主动转运是逆着浓度梯度下降方向进行的,所以主动转运需要能量的驱动。在原发主动转运过程中能源可以是光,ATP或电子传递;而第二级主动转运是在离子浓度梯度下进行的。
21,协同运输(contransport):两种不同溶质的跨膜的耦联转运。可以通过一个转运蛋白进行同一方向(同向转运)或反方向(反向转运)转运。
22,胞吞(信用)(endocytosis):物质被质膜吞入并以膜衍生出的脂囊泡形成(物质在囊泡内)被带入到细胞内的过程。
第八章
1,分解代谢反应(catabolic reaction):降解复杂分子为生物体提供小的构件分子和能量的代谢反应。
2,合成代谢反应(anablic reaction):合成用于细胞维持和生长所需分子的代谢反应。
3,反馈抑制(feedback inbition):催化一个代谢途径中前面反应的酶受到同一途径终产物抑制的现象
4,前馈激活(feed-forward activition):代谢途径中一个酶被该途径中前面产生的代谢物激活的现象。
5,标准自由能变化(△GO):相应于在一系列标准条件(温度298K,压力1atm(=101.325KPa),所有溶质的浓度都是不是mol/L)下发生的反应自由能变化。△GO′表示pH7.0条件下的标准自由能变化。
6,标准还原电动势(EO′):25℃和pH7.0条件下,还原剂和它的氧化形式在1mol/L浓度下表现出的电动势
1.糖有氧氧化
机体利用氧将葡萄糖彻底氧化成CO2和H2O的过程称为有氧氧化,是体内糖分解供能的主要方式,绝大多数细胞都通过它获得能量。主要分为三个阶段:葡糖糖经糖酵解生成丙酮酸,丙酮酸进入线粒体氧化脱羧生成乙酰CoA,乙酰CoA进入柠檬酸循环以及氧化磷酸化生成ATP。
2.糖酵解 (Glycolysis)无氧酵解
一份子葡萄糖在胞质中可裂解为两分子丙酮酸,是葡萄糖无氧氧化和有氧氧化的共同其实途径称糖酵解。在不能利用氧或氧供不足时,糖酵解后生成的丙酮酸在报纸中还原生成乳酸。糖酵解和乳酸生成两个过程合称为糖的无氧氧化。全部反应均在胞质中进行。
3.底物水平磷酸化
ADP或其他核苷二磷酸的磷酸化作用与底物的脱氢作用直接相偶联的反应称为底物水平磷酸化。1mol葡萄糖的氧化过程中共发生6次3种底物磷酸化,分别是:(糖酵解)1,3-二磷酸甘油酸经磷酸甘油酸激酶催化生成3-磷酸甘油酸和ATP,磷酸烯醇式丙酮酸经丙酮酸激酶催化生成丙酮酸和ATP,(柠檬酸循环)琥珀酰辅酶A经琥珀酰辅酶A合成酶催化生成琥珀酸和GTP。
4.磷酸戊糖途径 (Pentose phosphate pathway)
从糖酵解的中间产物葡萄糖-6-磷酸开始形成旁路,通过氧化、基团转移两个阶段生成果糖-6-磷酸和3-磷酸甘油醛,从而返回糖酵解的代谢途径,亦称磷酸戊糖旁路。此途径不产生ATP,其主要意义是生成NADPH和磷酸核糖,这两种物质是肝、脂肪组织、哺乳期的乳腺、肾上腺皮质、性腺、骨髓和红细胞等组织发挥功能所需要的。
5.糖异生 (gluconeogenesis)
饥饿状态下有非糖化合物(乳酸、甘油、生糖氨基酸等)转变为葡萄糖或糖原的过程称为糖异生,主要在肝发生维持血糖恒定补充糖原,也发生在肾有利维持酸碱平衡。糖异生与糖酵解ei多数反应可逆,仅3个蒜素步骤所对应的逆反应由糖异生特有的关键酶催化。
6.乳酸循环
肌收缩(尤其是氧供不足时)通过糖无氧氧化生成乳酸,乳酸透过细胞膜弥散进入血液后,再入肝异生为葡萄糖,葡萄糖释入血液后又可被肌摄取,由此构成了一个循环,称为乳酸循环,又称Cori循环。该循环的形成取决于肝和肌组织中酶的特点。作用是回收乳酸中的能量的同时也避免因乳酸对接人引起的酸中毒。循环耗能,2分子乳酸生成葡萄糖需消耗6分子ATP。
第九章
1,酵解(glycolysis):由10步酶促反应组成的糖分解代谢途径。通过该途径,一分子葡萄糖转化为两分子丙酮酸,同时净生成两分子ATP和两分子NADH。
2,发酵(fermentation):营养分子(Eg葡萄糖)产能的厌氧降解。在乙醇发酵中,丙酮酸转化为乙醇和CO2。
3,巴斯德效应(Pasteur effect):氧存在下,酵解速度放慢的现象。
4,底物水平磷酸化(substrate phosphorlation):ADP或某些其它的核苷-5′—二磷酸的磷酸化是通过来自一个非核苷酸底物的磷酰基的转移实现的。这种磷酸化与电子的转递链无关。
5,柠檬酸循环(citric acid cycle):也称为三羧酸循环(TAC),Krebs循环。是用于乙酰CoA中的乙酰基氧化成CO2的酶促反应的循环系统,该循环的第一步是由乙酰CoA经草酰乙酸缩合形成柠檬酸。
6,回补反应(anaplerotic reaction):酶催化的,补充柠檬酸循环中间代谢物供给的反应,例如由丙酮酸羧化酶生成草酰乙酸的反应。
7,乙醛酸循环(glyoxylate cycle):是某些植物,细菌和酵母中柠檬酸循环的修改形式,通过该循环可以收乙乙酰CoA经草酰乙酸净生成葡萄糖。乙醛酸循环绕过了柠檬酸循环中生成两个CO2的步骤
第十章
1,戊糖磷酸途径(pentose phosphare parhway):那称为磷酸已糖支路。是一个葡萄糖-6-磷酸经代谢产生NADPH和核糖-5-磷酸的途径。该途径包括氧化和非氧化两个阶段,在氧化阶段,葡萄糖-6-磷酸转化为核酮糖-5-磷酸和CO2,并生成两分子NADPH;在非氧化阶段,核酮糖-5-磷酸异构化生成核糖-5-磷酸或转化为酵解的两用人才个中间代谢物果糖-6-磷酸和甘油醛-3-磷酸。
2,糖醛酸途径(glucuronate pathway):从葡萄糖-6-磷酸或葡萄糖-1-磷酸开始,经UDP-葡萄糖醛酸生成葡萄糖醛酸和抗坏血酸的途径。但只有在植物和那些可以合成抗坏血酸的动物体内,才可以通过该途径合成维生素C。
3,无效循环(futile cycle):也称为底物循环。一对酶催化的循环反应,该循环通过ATP的水解导致热能的释放。Eg葡萄糖+ATP=葡萄糖6-磷酸+ADP与葡萄糖6-磷酸+H2O=葡萄糖+P i反应组成的循环反应,其净反应实际上是ATP+H2O=ADP+Pi。
4,磷酸解(phosphorolysis)作用::通过在分子内引入一个无机磷酸,形成磷酸脂键而使原来键断裂的方式。实际上引入了一个磷酰基。
5,半乳糖血症(galactosemia):人类的一种基因型遗传代谢缺陷,是由于缺乏1-磷酸半乳糖尿苷酰转移酶,导致婴儿不能代谢奶汁中乳糖分解生成的半乳糖。
6,尾部生长(tailward growth):一种聚合反应机理经过私有化的单体的头部结合到聚合的尾部,连接到聚合物尾部的单体的尾部又生成了接下一个单体的受体。
7,糖异生作用(gluconenogenesis):由简单的非糖前体转变为糖的过程。糖异生不是糖酵解的简单逆转。虽然由丙酮酸开始的糖异生利用了糖酵解中的七步进似平衡反应的逆反应,但还必需利用另外四步酵解中不曾出现的酶促反应,绕过酵解过程中不可逆的三个反应。
第十一章
1,呼吸电子传递链(respiratory electron-transport chain):由一系列可作为电子载体的酶复合体和辅助因子构成,可将来自还原型辅酶或底物的电子传递给有氧代谢的最终的电子受体分子氧
(O2)
2,氧化磷酸化(oxidative phosphorylation):电子从一个底物传递给分子氧的氧化与酶催化的由ADP和Pi生成ATP与磷酸化相偶联的过程。
3,化学渗透理论(chemiosnotic theory):一种学说,主要论点是底物氧化期间建立的质子浓度梯度提供了驱动ADP和ATP和Pi形成ATP的能量。
4,解偶联剂(uncoupling agent):一种使电子传递与ADP磷酸化之间的的紧密偶联关系解除的化合物,Eg2,4-二硝基苯酚。
5,P/O比(P/O ratio):在氧化磷酸化中,每1/2O2被还原成ADP的摩尔数。电子从NADH
传递给O2时,P/O=3,而电子从FADH2传递给O2时,P/O=2。
6,高能化合物(high energy compound):在标准条件下水解时,自由能大幅度减少和化合物。一般是指水解释放的能量能驱动ADP磷酸化合成ATP的化合物。
第十三章
1,碳氧化降解生成乙酰CoA,同时生成NADH 和FADH2,因此可产生大量的ATP。该途径因脱氢和裂解均发生在β位碳原子而得名。每一轮脂肪酸β氧化都由四步反应组成:氧化,水化,再氧化和硫解。
2,肉毒碱穿梭系统(carnitine shuttle system):脂酰CoA通过形成脂酰肉毒碱从细胞质转运到线粒体的一个穿梭循环途径。
3,酮体(acetone body):在肝脏中由乙酰CoA合成的燃料分子(β羟基丁酸,乙酰乙酸和丙酮)。在饥饿期间酮体是包括脑在内的许多组织的燃料,酮体过多会导致中毒。
4,柠檬酸转运系统(citrate transport system):将乙酰CoA从线粒体转运到细胞质的穿梭循环途径。在转运乙酰CoA的同时,细胞质中NADH氧化成NAD﹢,NADP+还原为NADPH。每循环一次消耗两分子ATP.
5,酰基载体蛋白(ACP):通过硫脂键结合脂肪酸合成的中间代谢物的蛋白质(原核生物)或蛋白质的结构域(真核生物)。
第十四章
氨基酸的代谢
1,生物固氮作用(biological nitrogen fixatio):大气中的氮被原还为氨的过程。生物固氮只发生在少数的细菌和藻类中。
2,尿素循环(urea cycle):是一个由4步酶促反应组成的,可以将来自氨和天冬氨酸的氮转化为尿素的循环。讠循环是发生在脊椎动物的肝脏中的一个代谢循环。
3,脱氨(deamination):在酶的催化下从生物分子(氨基酸或核苷酸)中除去氨基的过程。
4,氧化脱氨(oxidative deamination):α-氨基酸在酶的催化下脱氨生成相应的α-酮酸的过程。氧化脱氨实际上包括氧化和脱氨两个步骤。(脱氨和水解)
5,转氨(transamination):一个α-氨基酸的α-氨基借助转氨酶的催化作用转移到一个α-酮酸的过程。
6,乒乓反应(ping-pong reaction):在该反应中,酶结合一个底物并释放一个产物,留下一个取代酶,然后该取代酶再结合第二个底物和释放出第二个产物,最后酶恢复到它的起始状态。
7,生糖氨基酸(glucongenic amino acid):降解可生成能作为糖异生前体的分子,例如丙酮酸或柠檬酸循环中间代谢物的氨基酸。
8,生酮氨基酸(acetonegenic amino acid):降解可生成乙酰CoA或酮体的氨侉酸。
9,苯酮尿症(phenylketonuria):是由于苯丙氨酸羟化酶缺乏引起苯丙酸堆积的代谢遗传病。缺乏丙酮酸羟化酶,苯丙氨酸只能靠转氨生成苯丙酮酸,病人尿中排出大量苯丙酮酸。苯丙酮酸堆积对神经有毒害,使智力发肓出现障碍。
10,尿黑酸症(alcaptonuria):是酪氨酸代谢中缺乏尿黑酸酶引起的代谢遗传病。这种病人的尿中含有尿黑酸,在碱性条件下暴露于氧气中,氧化并聚合为类似于黑色素的物质,从而使尿成黑色。
第十二章
1,叶绿体(chloroplast):藻类和植物体中含有叶绿素进行光合作用的器官。
2,叶绿素(chlorophyll):光合作用膜中的绿色色素,它是光合作用中捕获光的主要成分。
3,辅助色素(accessory pigment):在植物和光合细菌,像类胡萝卜素叶黄素和藻胆色素中,吸收可见光的色素,这类色素是对叶绿素捕获光能的补充。
4,光合作用(photosynthesis):绿色植物或光合细菌利用光能将CO2转化为的机化合物的过程。
5, 光合磷酸化(photophosphorylation):在叶绿体ATP合成酶的催化下依赖于光的由ADP 和Pi合成的ATP过程。
6,光反应(light reaction):光合色素将光能转变成化学能并形成ATP 和NADPH的过程。
7,暗反应(dark reaction):利用光反应生成的ATP和NADPH的化学能使CO2还原糖或其它有机物的一系列酶促过程。
8,卡尔文循环(Calvin cycle):也称为还原戊 糖磷酸循环和C3途径。它是在光合作用期间将CO2还原转化为糖的反应循环,是植物用于固定CO2生成磷酸催糖的途径。
9,C4途径(C4pathway):一些植物中固定C的途径,其特点是通过使CO2浓缩减少光呼吸。在该途径中在叶肉细胞CO2被整合到C4酸中,然后C4酸在维管束鞘细胞被脱羧,释放出的CO2被卡尔文循环利用。
10,光呼吸(photorespiration):植物依赖光摄起光进行磷酸乙醇酸代谢的过程。光呼吸之所以发生是由于O2可以与CO2竞争核酮糖-1,5-二磷酸羧化酶的活性部位。
第十五章
1,核苷酸磷酸化酶(nucloside phosphoryalse):能分解核苷生成含氮碱和戊糖的磷酸酯的酶。
2,核苷水解酶(nucloside hydrolase):能分解核苷生成含氮碱和戊糖的酶。
3,从头合成(de novo synthesis):生物体内用简单的前体物质合成生物分子的途径,例如核苷酸的从头合成。
4,补救途径(salvage pathway):与从头合成途径不同,生物分子,例如核苷酸,可以由该类分子降解形成的中间代谢物,如碱基等来合成,该途径是一个再循环途径。
5,痛风(gout):是尿酸过量生产或尿酸排泻不充分引起的尿酸堆积造成的,尿酸结晶堆积在软骨,软组织,肾脏以及关节处。在关节处的沉积会造成剧烈的疼痛。
6,别嘌呤醇(allopurinol):是结构上烦恼于黄嘌呤的化合物(在嘌呤环上第七位是C,第八位是N),对黄嘌呤氧化酶有很强的抑制作用,常用来治疗痛风。
7,自杀抑制作用(suicide substrate):底物烦恼物经酶催化生成的产物变成了该酶的抑制剂,例如别嘌呤醇对黄嘌呤氧化酶的抑制就属于这种类型。
8,Lesch-Nyhan综合症(Lesch-Nyhan syndrome):也称为自毁容貌症,是由于次黄嘌呤-鸟嘌呤磷酸核糖转移酶的遗传缺陷引起的。缺乏该酶使得次黄嘌呤和鸟嘌呤不能转换为IMP和GMP,而是降解为尿酸,过量尿酸将导致Lesch-Nyhan综合症。
名词解释3
1.peptideunit肽单元参与肽键的6个原子C1、C、O、N、H、C2位于同一平面,C1和C2在平面上所处的位置为反式(trans)构型,此同一平面上的6个原子构成了所谓的肽单元(peptideunit)
2.motif模序在蛋白质分子中,可发现二个或三个具有二级结构的肽段,在空间上相互接近,形成一个特殊的空间构象,并具有相应的功能,被称为模序。
3.proteindenature蛋白质变性。在某些理化因素作用下,致使蛋白质的空间构象破坏,从而改变蛋白质的理化性质和生物活性,称为蛋白质变性。
4. glutathione谷胱甘肽由谷氨酸、半胱氨酸和甘氨酸组成的三肽,半胱氨酸的巯基是该三肽的功能基团。它是体内重要的还原剂,以保护体内蛋白质或酶分子等中的巯基免遭氧化。
5.β-pleatedsheet在多肽链β折叠结构中,每个肽单元以Cα为旋转点,依次折叠成锯齿状结构,氨基酸残基侧链交替地位于锯齿状结构的上下方。两条以上肽链或一条肽链内的若干肽段的锯齿状结构可平行排列,其走向可相同,也可相反。并通过肽链间的肽键羰基氧和亚氨基氢形成氢键从而稳固β-折叠结构。
6.chaperon分子伴侣是一类帮助新生多肽链正确折叠的蛋白质。它可逆的与未折叠肽段的疏水部分结合随后松开,如此重复进行可以防止错误的聚集发生,使肽链正确折叠。
分子伴侣对于蛋白质分子中二硫键的正确形成起到重要作用。
7.proteinquaternarystructure蛋白质的四级结构数个具有三级结构的多肽链,在三维空间作特定排布,并以非共价键维系其空间结构稳定,每一条多肽链称为亚基。这种蛋白质分子中各个亚基的空间排布及亚基间的相互作用,称为蛋白质的四级结构。
8.结构域蛋白质的三级结构常可分割成1个和数个球状区域,折叠得较为紧密,各行其能,称为结构域。
9.蛋白质等电点在某一pH溶液中,蛋白质分子所带的正电荷和负电荷相等,净电荷为零,此溶液的pH值,即为该蛋白质的等电点。
10.α-螺旋α-螺旋为蛋白质二级结构类型之一。在α-螺旋中,多肽链主链围绕中心轴作顺时钟方向的螺旋式上升,即所谓右手螺旋。每3.6个氨基酸残基上升一圈,氨基酸残基的侧链伸向螺旋的外侧。α-螺旋的稳定依靠α-螺旋每个肽键的亚氨基氢和第四个肽键的羰基氧形成的氢键维系。
11、变构效应.蛋白质空间构象的改变伴随其功能的变化,称为变构效应。具有变构效应的蛋白质称为变构蛋白,常有四级结构。以血红蛋白为例,一分子O2与一个血红素辅基结合,引起亚基构象变化,进而引起进相邻亚基构象变化,更易与O2结合。
12.蛋白质三级结构蛋白质三级结构是指整条多肽链中全部氨基酸残基的相对空间位置,也即整条多肽链所有原子在三维空间的排布位置。蛋白质三级结构的形成和稳定主要靠次级键—-疏水作用、离子键、氢键和VanderWaals力等。
13.肽键一个氨基酸的氨基与另一个氨基酸的羧基脱去1分子H2O,所形成的酞胺键称为肽键。肽键的键长为0.132nm,具有一定程度的双键性质。参与肽键的6个原子位于同一平面。
14.核小体核小体由DNA和组蛋白共同构成。组蛋白分子共有五种,分别称为H1,H2A,H2B,H3和H4。各两分子的H2A,H2B,H3和H4共同构成了核小体的核心,DNA双螺旋分子缠绕在这一核心上构成了核小体。
15.碱基互补在DNA双链结构中,碱基位于内侧,两条链的碱基之间以氢键相接触。由于碱基结构的不同造成了其形成氢键的能力不同,因此产生了固有的配对方式,即腺嘌呤始终与胸腺嘧啶配对存在,形成两个氢键(A=T),鸟嘌呤始终与胞嘧啶配对存在,形成三个氢键(G≡C)。这种配对方式称为碱基互补。
16.增色效应DNA的增色效应是指在其解链过程中,DNA的A260NM增加,与解链程度有一定的比例关系。
17. Tm值DNA变性过程中,紫外光吸收值达到最大值的50%时的温度称为DNA的解链温度(Tm)。在Tm时,核酸分子内50%的双链结构被解开。Tm值与DNA的分子大小和所含碱基中的G+C比例成正比。
18.核糖体核糖体由rRNA与核糖体共同构成,分为大、小两个亚基。核糖体的功能是作为蛋白质合成的场所。核糖体的功能是为细胞内蛋白质的合成提供场所。在核糖体中,rRNA和核糖体蛋白共同形成了mRNA、tRNA与氨基酸的复合物、翻译起始因子、翻译延长因子等多种参与该合成过程的成分的识别和结合部位。
19. 核酶具有自我催化能力的RNA分子自身可以进行分子的剪接,这种具有催化作用的RNA被称为核酶。
20.核酸分子杂交热变性的DNA经缓慢冷却过程中,具有碱基序列部分互补的不同的DNA之间或DNA与RNA之间形成杂化双键的现象称为核酸分子杂交。
21. 反密码环反密码环位于tRNA三叶草形二级结构的下方,中间的3个碱基称为反密码子,与mRNA上相应的三联体密码可形成碱基互补。不同的tRNA有不同的反密码子,蛋白质生物合成时,靠反密码子来辨认mRNA上相应的三联体密码,将氨基酸正确的安放在合成的肽链上。
22.Z-DNA这种DNA是左手螺旋。在体内,不同构象的DNA在功能上有所差异,可能参与基因表达的调节和控制。
23.固定化酶是将水溶性酶经物理或化学的方法处理后,成为不溶于水但仍具有酶活性的一种酶的衍生物。固定化酶在催化反应中以固相状态作用于底物,并保持酶的高度特异性和催化高效率。
24.别构调节体内有的代谢物可以与某些酶分子活性中心外的某一部位可逆地结合,使酶发生变构并改变其催化活性。此结合部位称为别构部位或调节部位。对酶催化活性的这种调节方式称为别构调节。受别构调节的酶称做别构酶。导致别构效应的代谢物称做别构效应剂。
25.酶的特异性酶对其所催化的底物具有较严格的选择性,即一种酶仅作用于一种或一类化合物,或一定的化学键,催化一定的化学反应并产生一定的产物,酶的这种特性称为酶的特异性。根据酶对其底物结构选择的严格程度不同,酶的特异性可大致分为三种类型,即绝对特异性,相对特异性和立体异构特异性。
26.酶的活性中心酶分子中与酶的活性密切相关的基团称做酶的必需基团。这些必需基团在一级结构上可能相距很远,但在空间结构上彼此靠近,组成具有特定空间结构的区域,能与底物特异的结合并将底物转化为产物。这一区域被称为酶的活性中心。酶活性中心内的必需基团有两种:一是结合基团,其作用是与底物相结合,使底物与酶的一定构象形成复合物;另一是催化基团,它的作用是影响底物中某些化学键的稳定性,催化底物发生化学反应并将其转变成产物。活性中心的必需基团可同时具有这两方面的功能。
27.结合酶酶分子除含有氨基酸残基形成的多肽链外,还含有非蛋白部分。这类结合蛋白质的酶称为结合酶。其蛋白部分称为酶蛋白,非蛋白部分称为辅助因子,有的辅助因子是小分子有机化合物,有的是金属离子。酶蛋白与辅助因子结合形成的复合物称为全酶,只有全酶才有催化作用。
28.最适温度酶促反应速度最快时的环境温度称为酶促反应的最适温度。
29.Isoenzyme(同工酶)同工酶是指催化的化学反应相同,酶蛋白的分子结构、理化性质乃至免疫学性质不同的一组酶。
30.Activators(激活剂)使酶由无活性变为有活性或使酶活性增加的物质称为酶的激活剂。激活剂大多为金属离子,少数为阴离子。也有许多有机化合物激活剂。
31.Zymogens(酶原)有些酶在细胞内合成或初分泌时只是酶的无活性前体,必须在一定的条件下,这些酶的前体水解开一个或几个特定的肽键,致使构象发生改变,表现出酶的活性。这种无活性酶的前体称做酶原。酶原向酶的转化过程称为酶原的激活。酶原的激活实际上是酶的活性中心形成或暴露的过程。
32.Initialvelocity(初速度)反应初速度是指反应刚刚开始时,各种影响酶促反应速度的因素尚未发挥作用,时间进程与产物的生成量呈直线关系时的反应速度。此时,酶促反应速度与酶的浓度成正比。
33.Michaelisconstant(米氏常数,Km)米氏常数是单底物反应中酶与底物可逆地生成中间产物和中间产物转化为产物这三个反应的速度常数的综合。即:
k1k3k2+k3
E+S→ES→E+PKm=——
k2k1
米氏常数等于反应速度为最大速度一半时的底物浓度。
34.Allostericcooperation(别构协同效应)别构酶分子中常含有多个(偶数)亚基,酶分子的催化部位(活性中心)和调节部位有的在同一亚基内,也有的不在同一亚基内。含有催化部位的亚基称为催化亚基;含有调节部位的亚基称为调节亚基。当第一个亚基与效应剂结合后,此亚基发生构象改变,并将此效应传递到相邻的亚基,使相邻的亚基也发生同样的构象改变,从而改变这一相邻亚基对效应剂的亲和力。这种效应称为协同效应。如果第一个效应剂与酶的结合,使第二个效应剂与酶的结合变得容易,这种协同效应称为正协同效应。相反,如果这种协同效应使第二个效应剂与酶的结合变得困难,即亲和力变小,则称此协同效应为负协同效应。
35.glycolysis糖酵解 在缺氧情况下,葡萄糖分解为乳酸的过程称为糖酵解。
36.glycolyticpathway酵解途径葡萄糖分解为丙酮酸的过程称为酵解途径。
37.tricarboxylicacidcycle(TAC)三羧酸循环线粒体内由乙酰CoA与草酰乙酸缩合成柠檬酸开始,经反复脱氢、脱羧再生成草酰乙酸的循环反应过程称为三羧酸循环。
38.citricacidcycle柠檬酸循环即为三羧酸循环(见上述)。
39. Pasteureffect巴斯德效应糖有氧氧化抑制糖酵解的现象称为Pasteureffect。
40.pentosephosphatepathway(PPP)磷酸戊糖途径(或称磷酸戊糖旁路)6-磷酸葡萄糖经氧化反应及一系列基团转移反应,生成NADPH、CO2、核糖及6-磷酸果糖和3-磷酸甘油醛而进入酵解途径。
41.glycogenesis糖原合成由葡萄糖合成糖原的过程称为糖原合成。
42. gluconeogenesis糖异生由非糖化合物转变为葡萄糖或糖原的过程称为糖异生。
43.substratecycle底物循环在代谢过程中由催化单向反应的酶催化两种底物互变的循环称为底物循环。
44. lacticacidcycle乳酸循环在肌肉中葡萄糖经糖酵解生成乳酸,乳酸经血液运到肝脏,肝脏将乳酸异生成葡萄糖。葡萄糖释入血液后又被肌肉摄取,这种代谢循环途径称为乳酸循环。
45.bloodsugar血糖血液中的葡萄糖称为血糖。其正常水平为3.89~6.llmmol/L(70~110mg/dl)。
46. 三碳途径葡萄糖先分解成丙酮酸、乳酸等三碳化合物,再运至肝脏异生成糖原的过程称为三碳途径或间接途径。
47.肝糖原分解肝糖原分解为葡萄糖的过程。
48.级联放大系统经一系列酶促反应将激素信号放大的连锁反应称为级联放大系统。
49.Krebs循环即为三羧酸循环(见上述)。
50.糖有氧氧化葡萄糖在有氧条件下氧化生成CO2和H2O并释放能量的反应过程。
51. 糖异生途径从丙酮酸生成葡萄糖的具体反应过程称为糖异生途径。
52. 糖原累积症由于先天性缺乏与糖原代谢有关的酶类,使体内有大量糖原堆积的遗传性代谢病。
53. 活性葡萄糖在葡萄糖合成糖原的过程中,UDPG中的葡萄糖基。
54.Cori循环即为乳酸循环(见上述)。
55.蚕豆病由于缺乏6-磷酸葡萄糖脱氢酶,不能经磷酸戊糖途径得到充足的NADPH+
H+,使谷胱甘肽保持于还原状态,常在进食蚕豆后诱发溶血性黄疸称为蚕豆病。
56.高血糖空腹血糖浓度高于7.22mmol/L(130mg%)称为高血糖。
57.低血糖空腹血糖浓度低于3.89mmol/L(70mg%)称为低血糖。
58. 脂类脂类是脂肪和类脂的总称,是一类不溶于水而溶于有机溶剂,并能为机体利用的有机化合物。
59. 血脂血浆所含脂类,包括甘油三酯、磷脂、胆固醇及其酯,以及游离脂肪酸等。
60.脂肪动员脂肪细胞内贮存的脂肪经脂肪酶催化水解,释放出甘油和脂肪酸,经血液运输到各组织摄取利用的过程。
61.必需脂肪酸某些不饱和脂肪酸如亚油酸、亚麻酸、花生四烯酸机体自身不能合成,但又是不可缺少的营养素故称为必需脂肪酸。
62.酮体ketonebodies脂肪酸在肝中代谢不完全,经β-羟丁酸、丙酮等中间产物,三者统称为酮体。
63.乳糜微粒是一种血浆脂蛋白,在小肠粘膜上皮细胞形成,主要功能为转运外源性甘油三酯。
64脂肪酸的β-氧化脂肪酸的氧化是从羧基端的β-碳原子开始的,故称β-氧化,包括脱氢、水化、再脱氢、硫解四步反应。
65.VLDL是一种血浆脂蛋白,在肝脏等处合成,主要功能为转运内源性甘油三酯。
66脂肪酸的活化脂肪酸结构稳定,不易氧化分解,必须先变成脂肪酰辅酶A后,才能继续分解这一过程称为脂肪酸的活化过程。
67..HDL是一种血浆脂蛋白,于肝脏和小肠粘膜细胞合成,主要功能为转运磷脂及逆向转运胆固醇。
68.激素敏感性脂肪酶甘油三酯脂肪酶是脂肪分解的限速酶,它受多种激素的调控,故称为激素敏感脂肪酶。
69.载脂蛋白apolipoprotein血浆脂蛋白中的蛋白质部分称载脂蛋白(简称Apo),迄今已从血浆中分离出Apo有18种之多。
70.LCAT卵磷脂胆固醇脂酰转移酶,催化HDL中卵磷脂2位上的脂肪酰基转移至游离胆固醇的3位上,使位于HDL表面的胆固醇酯化后向HDL内核转移,促成HDL成熟及胆固醇逆向转运。
71.ACAT脂酰辅酶A胆固醇脂酸转移酶,分布于细胞内质网,能将脂酰辅酶A上的脂酰基转移至游离胆固醇的3位上,使胆固醇酯化储存在胞液中。
72.胆固醇逆向转运途径新生HDL从肝外组织细胞获取胆固醇并在血浆LCAT的作用下被酯化,逐步膨胀为单脂层球状的成熟HDL,经血液运输至肝脏,与肝细胞膜表面HDL受体结合,被肝细胞摄取降解,其中的胆固醇酯可被分解转化成胆汁酸排出体外,这种将肝外组织多余胆固醇运输至肝脏分解转化排出体外的过程就是胆固醇逆向转运途径。
73. 生物氧化biologicaloxidation有机物在体内氧化生成H2O和CO2并释放能量的过程。又称为细胞呼吸。
74. 呼吸链respiratorychain呼吸链,在生物氧化过程中,代谢物脱下的2H,经过多种酶和辅酶催化的连锁反应逐步传递,最终与氧结合生成水。由于该过程与细胞呼吸联系紧密,故称此传递键为呼吸链。
75. P/O值指生物氧化中,每消耗1摩尔原子氧所消耗无机磷的摩尔原子数,称P/O比值。
76. 氧化磷酸化oxidativephosphorylation指底物脱H,经呼吸链氧化为H2O,同时伴有磷酸化生成ATP,这种氧化与磷酸化偶联称为氧化磷酸化。
77. 底物水平磷酸化底物脱H或脱H2O,分子内部能量重排布,产生高能键,转给ADP,生成ATP的过程。
78. 高能化合物含有高能键的化合物,该高能键可随水解反应或基团转移反应放出大量的自由能。
79. 解偶联剂uncoupler使氧化与磷酸化偶联脱节的物质,称解偶联剂。其基本作用在于,经呼吸链泵出的H+不经FO质子通道,而通过其它途径返回线粒体基质,破坏了电化学梯度,ATP合成被抑制。
80. ATP合酶ATPsynthase此酶是氧化磷酸化的结构基础。它由F1和FO两个主要部分组成,前者催化ADP+Pi→ATP,后者是H+通道,共同参与ATP的合成。在电子显微镜下显示线粒体内膜内表面的球状颗粒,即是ATP合酶。
81. 化学渗透假说chemiosmotichypothesis由PeterMitchell首先提出,用于解释偶联机理的学说。它的基本内容是:电子经呼吸链传递释放的能量,将质子从线粒体内膜的基质侧泵到内膜外侧,在膜两侧形成质子电化学梯度而积蓄能量;当质子顺此梯度经ATP合酶FO部分回流时,Fl催化ADP与Pi结合,形成ATP。
82.磷酸肌酸creatinephosphate即磷酸肌酸CP是高能脱基化合物,在肌酸激酶催化下,由肌酸和ATP转变而来,主要存在肌、脑组织中,需要时可使ADP转变为ATP供肌体使用。
83.呼吸控制率当底物足够时,在含有完整线粒体的系统中加入ADP后的耗氧率(呼吸速度)与仅有底物(无ADP)时的耗氧率之比,称为呼吸控制率。在完整的线粒体中该比值是高的,线粒体受损伤后比值下降。
84.寡霉素敏感(授予)蛋白寡霉素敏感(授予)蛋白,缩写为OSCP。位于ATP合酶Fl和FO之间的柄部(有的认为是FO的一个组分),参Fl和FO的连接。有OSCP存在时,Fl对寡霉素敏感而被抑制,结果ATP合酶不能催化ATP的合成。
85.氮的总平衡:摄入氮=排出氮,反映正常成人的蛋白质代谢情况,即氮的“收支”平衡。
86.蛋白质的互补作用:营养价值较低的蛋白质混合食用,必需氨基酸可以互相补充从而
提高营养价值。
87.必需氨基酸essentialaminoacid:体内需要而又不能自身合成,必须由食物供应的氨基酸。
89.转氨基作用transamination:由转氨酶催化某一氨基酸的α-氨基转移到另一种α-酮酸的酮基上,生成相应的氨基酸,原来的氨基酸则转变为α-酮酸,反应是可逆的。
90.联合脱氨基作用:转氨基作用和氧化脱氨基作用的联合进行。
91.嘌呤核苷酸循环purinenucleotidecycle:转氨基作用中生成的天冬氨酸与次黄嘌呤核苷酸(IMP)相作用生成腺苷酸代琥珀酸,后者在裂解酶催化下分裂成延胡索酸和腺嘌呤核苷酸,腺嘌呤核苷酸在腺苷酸脱氨酶催化下水解脱掉氨基,又生成次黄嘌呤核苷酸的过程。
92.鸟氨酸循环Ornithinecycle:即尿素生成的过程。在肝脏,首先是NH3、CO2和鸟氨酸结合生成瓜氨酸,瓜氨酸再与另一分子氨结合生成精氨酸,最后在精氨酸酶催化下,精氨酸水解生成尿素和鸟氨酸。鸟氨酸可重复上述反应,不断生成尿素,故称之为鸟氨酸循环。
93.一碳单位onecarbonunit:某些氨基酸在分解代谢过程中产生的含有一个碳原子的基团。
94.甲硫氨酸循环methioninecycle:S-腺苷甲硫氨酸在甲基转移酶的催化下,将甲基转移给甲基受体,然后水解除去腺苷生成同型半胱氨酸,后者在转甲基酶的催化下,从甲基四氢叶酸获得甲基再合成甲硫氨酸,并重复参与上述过程。
95.腐败作用putrefaction:在食物消化过程中,有一小部分蛋白质不被消化,也有一部分消化产物不被吸收。肠道细菌对这部分蛋白质及其消化产物所起的作用为腐败作用。
96.丙氨酸一葡萄糠循环,指通过丙氨酸和葡萄糖在肌肉和肝之间进行氨转运的过程。
97.苯酮酸尿症phenylketonuria指体内苯丙氨酸羟化酶缺陷,苯丙氨酸不能正常转变成酪氨酸,因此苯丙
98.核苷酸的从头合成(denovosynthsis):机体利用磷酸核糖、氨基酸、一碳单位及CO2等简单物资为原料,经过一系列酶促反应,合成核苷酸的反应过程。这是体内大部分组织器官合成核苷酸的主要方式。
99核苷酸的补救合成:机体利用体内游离的碱基或核苷,经过简单的反应过程,合成出相应的核苷酸。这是脑、骨髓等组织器官合成核苷酸的方式。
100.核苷酸的抗代谢物指某些嘌呤、嘧啶、叶酸以及某些氨基酸类似物具有通过竞争性抑制或以假乱真等方式干扰或阻断核苷酸的正常合成代谢,从而进一步抑制核酸、蛋白质合成以及细胞增殖的作用,即为核苷酸合成的抗代谢物。
101.核苷酸合成的反馈调节Feed-backregulationofnucleotidesynthesis核苷酸合成的反馈调节指核苷酸合成过程中,反应产物对反应过程中某些调节酶的抑制作用,反馈调节一方面使核苷酸合成能适应机体的需要,同时又不会合成过多,以节省营养物质及能量的消耗。
102.限速酶指整条代谢通路中,催化反应速度最慢的酶,它不但可影响整条代谢途径的总速度,还可改变代谢方向,是代谢途径的关键酶,常受到变构调节和/或化学修饰调节。
103.变构酶(Allostericenzyme)指代谢途径中受到变构调节的酶,酶分子中含与底物结合起催化作用的催化亚基(部位)和与变构效应剂结合起调节作用的调节亚基(部位)。
104.变构调节(Allostericregulation)某些物质能以非共价键形式与酶活性中心以外特定部位结合,使酶蛋白分子构象发生改变,从而改变酶的活性。
105.蛋白激酶(Proteinkinase)细胞内由ATP提供磷酸基及能量,催化酶蛋白或其它蛋白质分子中丝氨酸,苏氨酸或酪氨酸羟基磷酸化的酶,包括蛋白激酶A、K等。
106.酶的化学修饰某些酶分子上的一些基团,受其它酶的催化发生共价化学变化,从而导致酶活性的变化。
107..激素反应元件(HRE)能与激素-受体复合物二聚体结合的DNA特定序列,结合后可调节(促进和抑制)相邻基因的转录,进而调节该基因编码蛋白的合成。
108.激素受体细胞膜上或细胞内能特异识别和结合配体(激素、药物等),并将信息传给细胞内信息转换系统,从而启动各种特意生物效应的特殊蛋白分子。
109膜受体激素指蛋白、多肽及儿茶酚胺等水溶性的激素,因其不能透过细胞质膜,这类激素需与膜受体结合后,才能将信息传到细胞内,产生各种生物效应。
110物质代谢机体在生命活动过程中不断摄入O2及营养物质,在细胞内进行中间代谢,同时不断排出CO2及代谢废物,这种机体和环境之间不断进行的物质交换即物质代谢。
111 半保留复制:DNA复制时,亲代DNA的两条多核苷酸链之间的氢键断裂,两条链均可作为模板,各自合成出互补链;结果两个子代DNA分别包含一条亲代DNA和一条新合成链,各自构成新的双螺旋分子。
112. 冈崎片段:指DNA复制过程中所合成的不连续DNA片段,是合成随从链的中间过渡分子。
113. DNA损伤:指在一些物理及化学因素的作用下,导致DNA分子结构的破坏。引起DNA损伤的因素很多,例如电离辐射、紫外线照射、化学诱变剂(亚硝酸盐、5-BU等)。
114.中心法则遗传信息从DNA向RNA,再向蛋白质传递的规律。
115.领头链在DNA复制中,解链方向与复制方向一致,因而能沿5’至3’方向连续复制的子链称为领头链。
116. 基因表达从贮存状态的遗传信息表现为有功能的蛋白质过程,包括转录和翻译。
117.DNA拓扑异构酶能改变DNA拓扑状态的酶。其作用是在DNA链上作切口,使一链绕过缺口再连接,可达到理顺复制中DNA出现缠绕、打结、过度拧紧的现象。
118.引发体在DnaA,B,C蛋白打开DNA双链的基础上加人引物酶及其辅助蛋白而形成的复合物。
119.单链DNA结合蛋白一旦DNA双螺旋解开,几个分子的单链结合蛋白便牢固地结合到分开的链上,防止它们重新形成双螺旋,保持模板处于单链状态,便于复制,同时,还可防止复制过程中单链模板被核酸酶水解,单链结合蛋白在作用过程中不消耗ATP。
120.随从链在DNA复制过程中,另一股母链沿5’至3’方向解开,子链只能从其解链的反方向延长,因此是不连续的,称为随从链。
121 .突变从分子水平看,突变是DNA分子的损伤,它包括点突变(错配)、缺失、插入、框移、重排等各种类型。
122 .转录:在RNA聚合酶的催化下,以DNA为模板合成RNA的过程。
123. 结构基因:指能转录出mRNA的DNA序列,该序列的转录产物mRNA能指导蛋白质合成。
124. TATABOX:在原核生物转录起点上游-25~-30bp处有一共同序列:5’-TATA-,称为TATA盒。RNA聚合酶能与该区域DNA紧密结合,构成稳定的复合物,使DNA双螺旋局部解旋,从而在转录起点开始转录。
125.锤头结构:核酶能起作用的结构要求,至少含有3个茎(RNA分子内配对形成的局部双链),1至3个环(RNA分子局部双链鼓出的单链)和至少有13个一致性的碱基位点。
126断裂基因:真核生物的结构基因,由若干个编码区在一级结构上被非编码区互相隔开,表现为连续镶嵌排列,称这类结构基因为断裂基因。
127. 外显子:指结构基因内或mRNA中,编码氨基酸的核苷酸序列。
128. 内含子:指结构基因内或mRNA中,不编码氨基酸的核苷酸序列。
129. 启动子:指参与转录启动的有关核酸序列。位于转录起点的5’端上游方向,是DNA聚合酶识别、结合与启动转录的部位,其本身不被转录,它只能在近距离起作用,有方向性。
130 不对称转录:两重含义,一是指双键DNA只有一股单健用作转录模板(模板链);二是同一单链上可以交错出规模板链或编码键。
131.编码链:DNA双链上不用作转录模板的一股单链,因其碱基序列除T/U有别外,和转录产物mRNA序列而得名。
132.RNA聚合酶核心酶:原校生物RNA聚合酶由多个亚基组成,α2ββˊ组成的称为核心酶,在转录延长全程中均起作用。
133.PIC:是真核生物转录因子之间先互相辨认结合,然后以复合体的形式与RNA聚合酶一同结合于转录起始前的DNA区域而成,例如RNA-polⅡ转录的PIC生成过程为:
TFⅡDTFⅡATFⅡBRNApolⅡ/TFⅡFTFⅡE
TATA—-→—-→—-→———–→—–→PIC
134.核酶:具有催化功能(酶的作用)的RNA分子。是一个暂定译名,英文名Ribosome,由核糖核酸词首和酶的词尾构成。
135.Rho因子(ρ因子):是原核生物转录终止因子,有ATP酶和解螺旋酶活性。转录终止性可不依赖RhO因子。
136.σ(sigma)因子:原核生物RNA聚合酶全酶的成份,功能是辨认转录起始区,这种σ因子称σ32,此外还有分子量不同,功能不同的其他σ因子。
137.并接体:是由snRNA和蛋白质组成的核糖核酸蛋白(核蛋白)复合物。其功能是结合内含子两端的边界序列,协助RNA的剪接加工。
- 翻译:即蛋白质生物合成。指以有功能的mRNA为模板,在核糖体、tRNA和一些蛋白质及酶的共同参与下,以各种氨基酸为原料,合成出蛋白质的反应过程。
- 遗传密码:mRNA分子中,从特定位点开始,每三个相邻核苷酸的碱基决定蛋白质合成中特定氨基酸的种类,这种由3个碱基组成的三联体称为遗传密码。
- S-D序列:大多数原核生物mRNA分子中,在起始密码的上游往往有一段富含嘌呤核苷酸的序列,称为S-D序列。该序列在决定蛋白质合成起始的准确性上起作用,因为在30S下亚基中的16SrRNA的3’端含有能与S-D序列互补的序列。因此,S-D序列又称为核糖体结合序列。
140.遗传密码DNA编码链或mRNA上的核苷酸,以三个为一组(三联体)决定一个氨基酸的种类,称为三联体密码。转录和翻译是连续的,因此遗传密码也决定蛋白质的一级结构。
141.密码的摆动性mRNA上的密码子与tRNA上的反密码子相互辨认,大多数情况是遵从碱基配对规律的。但也可出现不严格的配对,这种现象就是遗传密码的摆动性,tRNA分子上有相当多的稀有碱基,例如次黄嘌呤(inosine,I),l常出现于三联体反密码子的5’端第一位,它和mRNA上的A、C、U都可以配对。
142.转肽酶和转位酶分别催化翻译延长成肽与转位这两个过程。转肽酶催化来自P位的氨基酸基或肽酰基的-CO与A位上氨基酰tRNA的-NH2基生成肽键。转肽酶还有酯酶活性,可把肽键与tRNA分离开,这种活性在翻译终止时起作用。转位酶催化已生成的肽酰tRNA从A位转至P位,转位酶即是延长因子EFG(真核生物的EF-2)。
143.信号肽:是未成熟分泌性蛋白质中可被细胞转运系统识别的特征性氨基酸序列。有碱性N-末端区、疏水核心区及加工区三个区段。
144.SRP信号肽识别因子:由蛋白质与低分子量的RNA组成的胞浆蛋白,可把合成中带信号肽的核糖体带到胞浆内膜面。
145.基本的(组成性)基因表达某些基因产物对生命全过程都是必需的或必不可少的。这类基因在一个生物个体的几乎所有细胞中持续表达,通常被称为管家基因。管家基因较少受环境因素影响,而是在个体各个生长阶段的大多数、或几乎全部组织中持续表达,或变化很小。区别于其它基因,这类基因表达被视为基本的、或组成性基因表达。
146.操纵子(元)原核生物绝大多数基因按功能相关性成簇地串联、密集于染色体上,共同组成的转录单位。
147.增强子远离转录起始点(l-30kb)、决定基因的时间、空间特异性表达、增强启动子转录活性的DNA序列,其发挥作用的方式通常与方向、距离无关。
148.基因表达的时空性即时间、空间特异性。噬菌体、病毒或细菌侵入宿主后,呈现一定的感染阶段。随感染或生长阶段发展,某一特定基因的表达严格按特定的时间顺序发生,这就是基因表达的时间特异性。在多细胞生物,基因表达的时间特异性表现为与分化、发育阶段一致的时间性。因此,多细胞生物基因表达的时间特异性又称阶段特异性。在多细胞生物个体某一发育、生长阶段,同一基因产物在不同的组织器官表达多少是不一样的;在同一生长阶段,不同的基因表达产物在不同的组织、器官分布也不完全相同。在个体生长全过程,某种基因产物在个体按不同组织空间顺序出现,这就是基因表达的空间特异性。基因表达伴随时间或阶段顺序所表现出的这种空间分布差异,实际上是由细胞在器官的分布决定的,因此基因表达的空间特异性又称细胞特异性或组织特异性。
149.管家基因某些基因产物对生命全过程都是必需的或必不可少的。这类基因在一个生物个体的几乎所有细胞中持续表达,通常被称为管家基因。
150.cis-actingelement顺式作用元件。是指可影响自身基因表达活性的真核DNA序列。根据顺式作用元件在基因中的位置、转录激活作用的性质及发挥作用的方式,可将真核基因的顺式作用元件分为启动予、增强子及沉默子等。
151.trans-actingfactor反式作用因子。大多数真核转录调节因子由某一基因表达后,通过与特异的顺式作用元件相互作用(DNA一蛋白质相互作用)反式激活另一基因的转录,故称反式作用蛋白或反式作用因子。
152.Promoter启动序列(原核基因)或启动子(真核基因)。原核基因启动序列与真核基因启动子都是RNA聚合酶结合位点周围的一组转录控制组件,包括至少一个转录起始点。在真核基因中增强子和启动子常交错覆盖或连续。有时,对结构密切联系而无法区分的启动子、增强子样结构统称启动子。
153.plasmid质粒是存在于细菌染色体外的小型环状双链DNA分子。质粒分子本身是含有复制功能的遗传结构,能在宿主细胞独立自主地进行复制,并在细胞分裂时恒定地传给子代细胞。质粒带有某些遗传信息,所以会赋予宿主细胞一些遗传性状。因为质粒DNA有自我复制功能及所携带的遗传信息等特性,故可作为重组DNA操作的载体。
154.Restrictionendonuclease限制性核酸内切酶就是识别DNA的特异序列,并在识别位点或其周围切割双链DNA的一类核酸内切酶。限制性核酸内切酶存在于细菌体内,与相伴存在的甲基化酶共同构成细菌的限制——修饰体系,限制外源DNA、保护自身DNA,对细菌遗传性状的稳定遗传具有重要意义。限制性核酸内切酶分为三类。重组DNA技术中常用的限制性内切核酸酶为Ⅱ类酶。
155.rector载体即基因载体,或称克隆载体,是在基因工程中为“携带”感兴趣的外源DNA、实现外源DNA的无性繁殖或表达有意义的蛋白质所采用的一些DNA分子,具有自我复制和表达功能。其中,为使插入的外源DNA序列可转录、进而翻译成多肽链而特意设计的克隆载体又称表达载体。克隆载体有质粒DNA、噬菌体DNA和病毒DNA,它们经适当改造后仍具有自我复制能力,或兼有表达外源基因的能力。
156.DNAcloningDNA克隆就是应用酶学的方法,在体外将各种来源的遗传物质——同源的或异源的、原核的或真核的、天然的或人工的DNA与载体DNA结合成一具有自我复制能力的DNA分子——复制子,继而通过转化或转染宿主细胞、筛选出含有目的基因的转化细胞,再进行扩增、提取获得大量同一DNA分子,即DNA克隆,又称基因克隆、重组DNA或基因工程。
157.目的基因应用重组DNA技术有时是为分离、获得某一感兴趣的基因或DNA序列,或是为获得感兴趣基因的表达产物——蛋白质。这些感兴趣的基因或DNA序列就是目的基因,又称目的DNA。目的DNA有两种类型,即cDNA和基因组DNA。
158.同源重组发生在同源序列间的重组称为同源重组,又称基本重组。同源重组的发生依赖两分子之间序列的相同或类似性。如果通过转化或转导获得的外源DNA与宿主DNA同源,那么外源DNA就可以通过同源重组方式整合进宿主染色体。
159.cDNA文库以mRNA为模板,利用反转录酶合成与mRNA互补的DNA,即cDNA,再复制成双链cDNA片段,与适当载体连接后转入受体菌。不同细菌包含了不同mRNA为模板的cDNA分子或片段,这样生长的全部细菌所携带的各种cDNA分子或片段就代表了整个组织或细胞表达的各种mRNA信息,即cDNA文库。
160.基因组DNA文库利用限制性核酸内切酶将染色体DNA切割成一定基因水平的许多片段,其中即含有人们感兴趣的基因片段。将这些片段分子与适当的克隆载体拼接成重组DNA分子,继而转入受体菌,使每个细菌内都携带一种重组DNA分子。不同细菌所包含的重组DNA分子可能为不同的染色体DNA片段,这样全部转化细菌所携带的各种染色体片段就代表了染色体的整个基因组。存在于转化细菌内、由克隆载体所携带的所有基因组DNA片段的集合称基因组DNA文库。基因组DNA文库涵盖了基因组全部基因信息。
161.回纹结构大部分限制性核酸内切酶为Ⅱ类酶,识别DNA位点的核苷酸序列呈二元旋转对称,通常称这种特殊的结构顺序为回文结构。
162.转座在基因组内有些基因可以从一个位置移动到另一位置。这些可移动的DNA序列包括插入序列和转座子。由插入序列和转座子介导的基因移位或重排现象称为转座。
163.G蛋白即鸟苷酸结合蛋白是一类位于细胞膜胞浆面、能与GDP或GDP结合的外周蛋白,由α、β、γ三个亚基组成。以三聚体存在并与GDP结合者为非活化型。当α亚基与GTP结合并导致βγ二聚体脱落时则变成活化型,作用于膜受体的不同激素通过不同的G蛋白介导影响质膜上某些离子通道或酶的活性,继而影响细胞内第二信使浓度和后续的生物学效应。
164.第二信使激素与受体结合后,靶细胞内由膜外激素信号转导的某些小分子化合物,如cAMP、cGMP、Ca2+、IP3等,在激素作用中起信息传递和放大作用。这些靶细胞内的小分子化合物称为第二信使。
165.CaM钙调蛋白是细胞内的重要调节蛋白。由一条多肽链组成,有4个Ca2+结合位点,当胞浆Ca2+增高,Ca2+与CaM结合,其构象发生改变而激活Ca2+-CaM激酶。
166.receptor受体是细胞膜上或细胞内能识别生物活性物质并与之结合的蛋白质或糖脂。位于细胞质膜上的受体称膜受体,大多为镶嵌糖蛋白,而位于细胞浆和细胞核中的受体称为胞内受体,为DNA结合蛋白。受体在信息传递、药物、维生素以及毒物等发挥生物学作用的过程中都起极为重要的作用。
167.cAMP依赖性蛋白激酶是一种由两个催化亚基(C)和两个调节亚基(R)组成的四聚体。每个R上有两个cAMP结合位点,当cAMP与R结合后,R脱落,游离的C能使底物蛋白特定的Ser/Thr残基磷酸化。因其活性受cAMP调控,故称cAMP依赖性蛋白激酶。
169.内源性凝血血管内膜受损或血管外与异物接触时触发的凝血过程。此过程所有参与激活因子X的成分存在于血液中。
170.外源性凝血 组织损伤以后组织因子(因子Ⅲ)进入血液而启动的凝血过程。
171.血清酶:血浆中含有的功能酶、外分泌酶和细胞酶等的统称。
172.蛋白C系统 蛋白C、蛋白S和蛋白C抑制物的统称。
173.Plasmin(纤溶酶) 特异地催化纤维蛋白或纤维蛋白原水解(从而使血凝块溶解)的酶。
174.porphyria(卟啉症) 铁卟啉合成代谢异常而导致卟啉或其中间代谢物排出增多,称为卟啉症。分先天性和后天性两大类。
175.acutephaseprotein(急性时相蛋白质)在急性炎症或某种组织损伤时,某些血浆蛋白的水平会增高,它们被称为急性时相蛋白质。
176.biotransformation(生物转化作用)来自体内外的非营养物质(药物、毒物、染料、添加剂,以及肠管内细菌的腐败产物)在肝进行氧化、还原、水解和结合反应,这一过程称为肝的生物转化作用。
177.primarybileacids(初级胆汁酸) 初级胆汁酸是胆固醇在肝细胞内分解生成的具有24碳的胆汁酸,包括胆酸和鹅脱氧胆酸及其与甘氨酸和牛磺酸的结合产物。
178.secondarybileacids(次级胆汁酸) 由初级胆汁酸在肠道中经细菌作用氧化生成的胆汁酸,包括脱氧胆酸和石胆酸及其与甘氨酸和牛磺酸的结合产物。
179.Bileacids(胆汁) 胆汁是肝细胞分泌的液体,储于胆囊,主要成份是胆汁酸盐,其它有胆色素、胆固醇、磷脂等。
180.UGT(UDP-glucuronyltransferase,UGT,尿苷二磷酸一葡糖醛酸基转移酶) 此酶以尿苷二磷酸α-萄糖醛酸为供体,催化将葡萄糖醛酸基转移到多种含极性基团的化合物分子。
181.Monoamineoxidase,MAO(单胺氧化酶) 单胺氧化酶存在于线粒体中,从肠道吸收来的腐败产物胺类可由此酶氧化脱氨,生成醛与过氧化氢。
182.Monooxygenase(加单氧酶系) 此酶存在于细胞微粒体内,是含细胞色素P450的酶。它催的反应是:RH+NADPH+H++O2→ROH+NADP++H2O,它于体内很多重要活性物质的合成以及药物、毒物的代谢有密切关系。
183.MEOS(microsomalethanoloxidizingsystem,MEOS,微粒体乙醇氧化系统)微粒体乙醇氧化系统是乙醇-P450加单氧酶,其催化的产物是乙醛,只在血中乙醇浓度很高时,此系统被诱导,才显示出催化作用。乙醇诱导MEOS活性不但不能使乙醇氧化产生ATP,还可加大对氧和NADPH的消耗,造成肝内能量的耗竭。由于氧的消耗造成肝细胞区域带的氧耗梯度加大,所以乙醇对肝细胞的损害首先见于肝细胞分区的Ⅲ带。
184.未结合胆红素 在网状内皮系统中血红蛋白分解产生的胆红素在血浆中主要与清蛋白结合而运输,这部分胆红素称为未结合胆红素或称游离胆红素,它分子量大,水溶性好,不能透过细胞膜和随尿排出。
185.结合胆红素 胆红素在肝微粒体中与葡糖醛酸结合生成的葡糖醛酸胆红素称为结合胆红素,它水溶性大,易从尿中排出。
186.胆色素 胆色素是体内铁卟啉化合物的分解代谢产物,主要是衰老的红细胞在网状内皮系统中分解产生血红蛋白,血红蛋白进一步分解而来。包括胆红素、胆绿素、胆素原和胆素。
187.胆素原经肝转化生成的葡糖醛酸胆红素随胆汁进入肠道,在肠菌的作用下大部分脱去萄糖醛酸基,并被逐步还原生成中胆素原、粪胆素原和d-尿胆素原。这些物质统称为胆素原。
188.胆素原的肠肝循环 生理情况下,肠中产生的胆素原约有10%-20%重吸收,经门静脉入肝,其中大部分又以原形随胆汁再次排入肠道,此过程称为胆素原的肠肝循环。
189胆素随胆汁分泌到肠管中的结合胆红素在细菌的作用下转变成中胆素原、粪胆素原和d-尿胆素原。这些物质在肠道下段接触空气分别被氧化为相应的l-尿胆素、粪胆素和d-尿胆素。后三者合称胆素。
190.胆汁酸的肠循环 在肝细胞合成的初级胆汁酸,随胆汁进入肠道,转变为次级胆汁酸。肠道中约95%胆汁酸经门静脉被重吸收入肝,并同新合成的胆汁酸一起再次被排入肠道,此循环过程称胆汁酸的肠肝循环。
191.黄疸 胆红素为金黄色物质,大量的胆红素扩散进入组织,可造成组织黄染,这一体症称为黄疸。根据胆红素生成的原因可将黄疸分为三种类型。即溶血性黄疸、肝细胞性黄疸和阻塞性疸。
192基因诊断是利用现代分子生物学和分子遗传学的技术方法直接检测基因结构及其表达水平是否正常,从而对人体状态和疾病作出诊断的方法。
193.探针具有检测标记的已知序列的核酸片断,称为探针。
194.自杀基因某些病毒或细菌的基因所表达的酶能将对人体无毒或低毒的药物前体在人体细胞内转变为细胞毒性产物,从而导致携带该基因的受体细胞也被杀死,故称这类基为“自杀基因”。
195.genetherapy,基因治疗目前从广义来说,将某种遗传物质转移到患者细胞内,使其在体内发挥作用而达到治疗疾病目的的方法均称为基因治疗。
196RFLP(restrictionfragmentlengthpolymorphism),限制性片段长度多态性在人类基因组中,中性突变多发生在限制酶识别位点上,经酶切该DNA片段就会产生不同长度的片段,则称其为RFLP。
197.DNA印渍技术也称为SouthernBlotting,是将基因组DNA经限制性内切酶消化后进行琼脂糖凝胶电泳,再利用毛细作用将胶中的DNA分子转移到NC膜上进行杂交反应的技术。主要用于基因组DNA的分析。
198.RNA印渍称为NorthernBlotting指RNA经电泳分离后转移至膜性支持物上用于杂交反应的技术,目前主要用于检测某一组织或细胞中已知的特异mRNA的表达水平以及比较不同组织和细胞的同一基因的表达情况。
199.蛋白质印渍分析也称为Westernblotting或免疫印渍技术指蛋白质在电泳分离之后转移到NC膜上,再与溶液中的其它蛋白探针相互结合的技术。免疫印渍技术在检测样品中特异性蛋白质的存在、细胞中特异蛋白质的半定量分析以及蛋白分子间的相互作用研究中都有广泛的作用。
200.探针(probe)用同位素、生物素或荧光染料标记DNA分子的末端或全链的一段多聚核苷酸可以称为探针,用于与已经用印渍技术固定在NC膜上的DNA或RNA进行结合反应。蛋白质的检测常用抗体作为探针。
201.人类基因组计划是美国科学家首先提出并开始实施的一项全球性合作研究项目。它的具体研究内容包括(l)建立高分辨率的人类基因组遗传图;(2)建立人类所有染色体的物理图谱;(3)完成人类基因组的全部序列测定;(4)发展取样、收集、数据的储存及分析技术。
202.geneknockout有目的去除动物体内某种基因的技术称为基因剔(敲)除或基因靶向灭活,它的基本原理是建立在同源重组技术上。这种基因靶向灭活技术可以在细胞水平进行,从而建立新的细胞系;也可以在整体水平进行以建立基因剔除动物。
203.限制性片段长度多态性分析(RFLP)是利用限制性核酸内切酶消化DNA分子,再经琼脂糖电泳分离可显示出与正常个体不同的突变DNA的电泳谱型。凡是有限制性内切酶位点变化的突变均可以用此方法进行检测。
204.DNA芯片可以在小面积的表面固定数千甚至上万个探针用于细胞样品中基因表达谱及基因突变的分析。生物芯片对核酸的研究工作以及未来的诊断技术都将产生革命性的影响。
205.单链构象多态性分析(SSCP)是在疾病相关基因分析与克隆中常用的另一种方法。如果一段基因中的碱基序列有所变化,可能会导致一定程度的构象变化,当用聚丙烯酰胺凝胶电泳分离时,就会出现与原有DNA区带不同的迁移率。因此,SSCP分析也可以检出在一段DNA分子中存在的突变。
名词解释4
第一章、蛋白质的结构与功能
1、氨基酸的等电点( PI )( isoelectric point ):
在某一PH的溶液中,氨基酸解离成阳离子和阴离子的趋势及程度相同,成为碱性离子,呈电中性,此时溶液的PH称为该氨基酸的等电点。
2、谷胱甘肽(GSH):
由Glu、Cys、Gly组成,分子中半胱氨酸的巯基是该化合物的主要功能基团。(1)是体内重要的还原剂,保护蛋白质和酶分子中的巯基免遭氧化,使蛋白质处于活性状态。(2)具有嗜核性,与外源的嗜电子毒物(致癌剂、药物)结合,从而阻断这些化合物与DNA、RNA或蛋白质结合,以保护机体免遭毒物侵害。
3、蛋白质的一级结构(primary structure):
在蛋白质分子中,从N-端至C-端的氨基酸排列顺序。稳定其主要化学键是肽键和二硫键。
4、蛋白质的二级结构(secondary structure):
指蛋白质分子中某一段肽链的局部空间结构,即该段肽链主链骨架原子的相对空间位置。稳定它的主要化学键是氢键。主要包括α螺旋、β折叠、β转角、无规卷曲。
5、肽单元(肽平面)(peptide unit):
多肽分子中肽键的6个原子(Cα1、C、O、N、H、Cα2)位于同一平面,即肽单元。是蛋白质二级结构的主要结构单位。
6、α螺旋(α-helix):
以α碳原子为转折点,以肽键平面为单位,盘曲成右手螺旋的结构。螺旋上升一圈含3.6个氨基酸残基,螺距0.54nm。氨基酸的侧链伸向螺旋的外侧。螺旋的稳定是靠氢键。氢键方向与长轴平行。
7、蛋白质的三级结构(tertiary structure):
指整条肽链中全部氨基酸残基的相对空间位置,即整条肽链所有原子在三维空间的排布位置。其形成与稳定主要依靠次级键,如疏水键、盐键、氢键、范德华力等。
8、结构域(domain):
是三级结构层次上的局部折叠区,折叠得较为紧密,各有独特的空间构象,并承担不同的生物学功能。
9、分子伴侣(molecular chaperons):
一类帮助新生多肽链正确折叠的蛋白质。它可逆地与未折叠肽段的疏水部分结合随后松开,如此反复进行,可防止错误的聚集发生,使肽链正确折叠。其对蛋白质分子中二硫键的形成起到非常重要的作用。
10、蛋白质的四级结构:(quarternary structure)
两个或两个以上的亚基之间彼此以非共价键相互作用形成更为复杂的空间构象。各亚基间的结合力主要是氢键和离子键。
11、蛋白质的等电点( PI ){ isoelectric point }:
当蛋白质溶液处于某一PH时,蛋白质解离成正、负离子的趋势相等,静电荷为零,此时溶液的PH称为蛋白质的等电点。
12、蛋白质变性(denaturation):
在某些理化因素下,蛋白质的特定空间构象被破坏,有序的空间结构变为无序,从而导致其理化性质的改变以及生物活性的丧失。其主要发生在二硫键和非共价键的破坏,变性不涉及一级结构的变化。
13、蛋白质的复性(renaturation):
若蛋白质变性程度较低,去除变性因素后,有些蛋白质仍可恢复或部分恢复其原有的构象和功能。
第二章、核酸的结构
1、DNA变性(DNA denaturation):
某些理化因素会导致DNA双链互补碱基对之间的氢键断裂,使双链DNA解离为单链。只改变其二级结构,不涉及它的核苷酸序列。
2、DNA复性(退火 annealing)(DNA renaturation):
变性的DNA在适当条件下,两条彼此分开的DNA单链重新缔合成双螺旋结构的过程。
3、DNA解链温度(溶解温度)(melting temperature)(T M):
在解链过程中,紫外吸收值达到最大值的50%时所对应的温度。
4、分子杂交(hybridization):
两条来源不同的核酸单链间,因部分碱基互补,经退火处理可以形成杂交双螺旋结构。
第三章、酶
1、酶的活性中心(active center):
酶的必需基团在一级结构上可能相距很远,但必需基团在空间结构上彼此靠近,组成具有特定空间结构的区域,能和底物特异结合并将底物转化为产物。包括结合基团和催化基团。
2、同工酶(isoenzyme、isozyme):
可以催化相同的化学反应,但酶蛋白的分子结构、理化性质乃至免疫学性质不同的一组酶。
3、酶的特异性(specificity)
一种酶仅作用于一种或一类化合物,或一定的化学键,催化一定的化学反应并生成一定的产物。酶的这种特性称为酶的特异性或专一性。
4、米氏常数(Km):
酶的特性常数之一,数值等于酶促反应速率为最大速率一半时的底物浓度,单位为mol/L。Km值大小反映酶与作用物亲和力的大小。
5、酶的变构调节(allosteric regulation)
某些小分子化合物与酶的活性中心以外的某一部位发生非共价键结合,引起酶分子构象改变,从而使酶催化活性改变.
6、酶的化学修饰调节(chemical modification):
酶蛋白肽链上的一些基团在另一种酶的催化下,可与某种化学基团发生可逆的共价修饰,使酶的构象发生改变,从而改变酶活性的过程。酶的化学修饰主要有磷酸化与脱磷酸、腺苷化与脱腺苷、甲基化与脱甲基等。
7、酶原(zymogen):
有些酶在细胞内合成或出分泌,或在其发挥催化功能前只是酶的无活性前提,这种前体即是酶原。
第四章、糖代谢
1、糖酵解(glycolysis):
在机体缺氧条件下,葡萄糖经过一系列酶促反应生成丙酮酸进而还原生成乳酸的过程。其反应场所在细胞胞质(胞浆)。
2、底物水平磷酸化(substrate-level phosphorylation):
与脱氢反应偶联,直接将高能代谢物分子中的能量转移至ADP(GDP)中,生成ATP(GTP)的过程。
3、糖的有氧氧化(aerobic oxidation):
指在机体氧供充足时,葡萄糖彻底氧化成H2O和CO2,并释放出能量的过程。是机体主要供能方式。部位:胞液及线粒体。
4、三羧酸循环(tricarboxylic acid cycle . TCA cycle):
指乙酰辅酶A和草酰乙酸缩合生成含三个羧基的柠檬酸,反复进行脱氢脱羧,又生成草酰乙酸,再重复循环反应的过程。反应部位为线粒体。
5、磷酸戊糖途径(pentose phosphate pathway):
葡萄糖生成磷酸戊糖及NADPH+H+,前者再进一步转变成3-磷酸甘油醛和6-磷酸果糖的反应过程。其意义是生成磷酸戊糖和NADPH+H
6、糖原分解 (glycogenolysis ):
习惯上指肝糖原分解成为葡萄糖的过程,亚细胞定位于胞浆。
7、糖异生(gluconeogenesis):
从非糖物质(乳酸、甘油、生糖氨基酸等)转变为葡萄糖或糖原的过程。主要在肝、肾细胞的胞浆及线粒体中进行。
第五章、脂类代谢
1、脂肪动员(fat mobilization):
储存在脂肪中的甘油三酯被脂酶逐步水解为游离脂酸(FFA)和甘油并释放入血,通过血液运输至其他组织氧化利用的过程。 关键酶:激素敏感性甘油三脂肪酶(HSL)
2、酮体(ketone body):
脂酸β-氧化后形成的乙酰CoA在肝细胞线粒体中转化为酮体,即脂酸在肝细胞分解氧化时产生的特有中间代谢物,包括:乙酰乙酸、β-羟丁酸、丙酮。
第六章、生物氧化
1.生物氧化(biological oxidation):
物质在生物体内进行的氧化,主要指糖、脂肪、蛋白质等在体内分解时逐步释放能量,最终生成CO2和H2O的过程。
2.呼吸链(respiratory chain)(电子传递链)(electron transfer chain):
代谢物脱下的成对氢原子(2H)通过多种酶和辅酶所催化的连锁反应逐步传递,最终与氧结合生成水,这一系列酶和辅酶称呼吸链 。
3、底物水平磷酸化(substrate-level phosphorylation):
与脱氢反应偶联,直接将高能代谢物分子中的能量转移至ADP(GDP)中,生成ATP(GTP)的过程。
4、氧化磷酸化(oxidative phosphorylation):
由代谢物脱下的氢,经线粒体氧化呼吸链电子传递释放能量,偶联驱动ADP磷酸化生成ATP的过程。
5、P/O值:
氧化磷酸化过程中,每消耗1/2摩尔O2所消耗无机磷的摩尔数所生成ATP的摩尔数。即一对电子通过氧化呼吸链传递给氧所生成的ATP数。
第七章、氨基酸代谢
1、营养必须氨基酸:
在人体内不能自身合成,必须由食物提供的氨基酸。包括:甲硫氨酸(Met)、色氨酸(Trp)、赖氨酸(Cys)、缬氨酸(Val)、异亮氨酸(Ile)、亮氨酸(Leu)、苯丙氨酸(Phe)、苏氨酸(Thr)(假设来写一两本书)。
2、蛋白质的腐败作用:
未被消化的蛋白质和未被吸收的氨基酸在大肠下部受大肠杆菌的分解作用。是肠道细菌本身的代谢过程,以无氧分解为主。
3、氨基酸代谢库(metabolic pool):
分布于体内各处参与代谢的氨基酸。分为外源性(食物蛋白质经消化而被吸收的氨基酸)和内源性(体内组织蛋白质降解产生的氨基酸、体内合成的非必须氨基酸)
4、氨基酸的脱氨基作用:
指氨基酸脱去α-氨基生成相应α-酮酸的过程
5、氨基酸的转氨基作用:
在转氨酶的催化下, 某一氨基酸的a-氨基转移到另一种a-酮酸的酮基 上,生成相应的氨基酸;原来的氨基酸则转变成a-酮酸。
6、联合脱氨基作用:
是体内氨基酸脱氨基的主要方式,两种脱氨基方式的联合作用(转氨基作用和氧化脱氨基作用),使氨基酸脱下α-氨基生成α-酮酸的过程。
7、一碳单位(one carbon unit):
某些氨基酸在分解代谢过程中产生含有一个碳原子的基团,不能单独游离存在,与四氢叶酸结合而参与代谢。
第八章、核苷酸代谢
1、嘌呤核苷酸-从头合成途径(de novo synthesis pathway):
嘌呤核苷酸的从头合成途径是指利用磷酸核糖、氨基酸、一碳单位及二氧化碳等简单物质为原料,经过一系列酶促反应,合成嘌呤核苷酸的途径。合成部位:肝、小肠和胸腺。脑、骨髓无法进行此途径。
2、嘌呤核苷酸的补救合成:
是指体内有些组织(脑、骨髓等)缺乏从头合成的酶,只能利用现成的嘌呤碱或嘌呤核苷为原料合成嘌呤核苷 酸的过程,称为补救合成。组织器官:脑、骨髓。部位:胞液。
第九章、代谢调节
1、变构调节(allosteric regulation):
小分子化合物与酶分子活性中心以外的某一部位特异结合,引起酶蛋白分子构象变化,从而改变酶的活性,这种调节称为酶的变构调节或别构调节。
2、酶的化学修饰调节(chemical modification):
酶蛋白肽链上的一些基团在另一种酶的催化下,可与某种化学基团发生可逆的共价修饰,使酶的构象发生改变,从而改变酶活性的过程。酶的化学修饰主要有磷酸化与脱磷酸、腺苷化与脱腺苷、甲基化与脱甲基等。
第十章、复制
1、半保留复制(semi-conservative replication):
母链DNA解开为两股单链,各自作为模板按碱基配对原则规律,合成与模板互补的子链,使得两个子细胞的DNA都和亲代DNA碱基序列一致。
2、逆转录(reverse transcription):
是RNA指导下的DNA合成作用,即以RNA为模板,由dNTP聚合生成DNA的过程。
3、移框突变(frame-shift mutation):
指缺失或插入(核苷酸)的突变,引起三联密码的阅读方式改变,其后果是翻译出一级结构完全不同的另一种蛋白质。
第十一章、RNA的生物合成
1、转录 (transcription)
生物体以DNA为模板合成RNA的过程。
2、不对称转录(asymmetric transcription):
在DNA分子双链上,一股链作为模板指引转录(模板链),另一股链不转录(编码链),模板链并非总是在同一单链上。
3、启动子(promoter):
位于操纵子的调控序列,是RNA聚合酶结合模板DNA的部位,也是控制转录的关键部位。启动子包含了三个功能部位-转录的起始部位: ① 10区-结合部位(核心酶)② 35区-识别部位(σ因子)
4、转录空泡(transcription bubble):
由核心酶—DNA—RNA形成的转录复合体。
5、顺式作用元件(cis-acting element):
真核生物编码基因两侧的DNA序列,可影响自身基因的表达活性,通常是非编码序列。(分类:启动子、增强子、沉默子)
6、反式作用因子(trans-acting factors):
能直接、间接辨认和结合转录上游区段DNA的蛋白质。
7、断裂基因(split gene):
真核生物结构基因,由若干个编码区和非编码区互相间隔开但又连续镶嵌而成,去除非编码区再连接后,可翻译出由连续氨基酸组成的完整蛋白质。这些基因即断裂基因。
8、核酶(ribozyme)
具有酶促活性的RNA称为核酶
第十二章、蛋白质的生物合成
1、翻译(translation):
指以新生的mRNA为模板,把核酸中由A、G、C、U四种符号组成的遗传信息,破译为蛋白质分子中20种氨基酸排列顺序的过程。
2、开放阅读框架(open reading frame ORF):
从mRNA-5’端起始密码子AUG到3’-端终止密码子之间的核苷酸序列。
3、多聚核糖体(polysome):
mRNA与多个核糖体形成的聚合物,可以使蛋白质生物合成以高速度、高效率进行。
4、分泌性蛋白质( secretory proteins ):
穿过合成所在的细胞到其它组织细胞去的蛋白质,可统称为分泌性蛋白质。
5、信号肽(single peptide):
未成熟分泌型蛋白质中可被细胞转运系统识别的特征性氨基酸序列。(富含疏水性氨基酸,有碱性N-末端、疏水核心区和加工区三个区段)
第十三章、基因表达调控
1、操纵子(operon):
通常由2个以上的编码序列与启动序列(promotor)、操纵序列(operator)以及其它调节序列在基因组中成簇串联组成。
2、启动序列(promotor):
RNA聚合酶结合并启动转录的特异DNA序列。原核生物的启动序列按功能的不同可分为三个部位,即起始部位、结合部位、识别部位。
3、操纵序列(operator):
与启动序列毗邻或接近的DNA序列,是原核阻遏蛋白的结合位点。其DNA序列常与启动序列交错、重叠。
4、顺式作用元件(cis-acting element):
真核生物编码基因两侧的DNA序列,可影响自身基因的表达活性,通常是非编码序列。(分类:启动子、增强子、沉默子)
5、反式作用因子(trans-acting factors):
能直接、间接辨认和结合转录上游区段DNA的蛋白质。
6、基本转录因子(general transcription factors):
是RNA聚合酶结合启动子所必需的一组蛋白因子,决定三种RNA(mRNA、tRNA及rRNA)转录的类别。
7、特异转录因子(special transcription factors):
为个别基因转录所必需,决定该基因的时间、空间特异性表达。
第十四章、基因工程
1、DNA克隆(recombinant DNA):
应用酶学的方法,在体外将各种来源的遗传物质(同源的或异源的、原核的或真核的、天然的或人工的DNA)与载体DNA接合成一具有自我复制能力的DNA分子——复制子,继而通过转化或转染宿主细胞,筛选出含有目的基因的转化子细胞,再进行扩增提取获得大量同一DNA分子,也称基因克隆或重组DNA (recombinant DNA)。
2、质粒 (plasmid)
能在宿主细胞内独立自主复制;带有某些遗传信息, 会赋予宿主细胞一些遗传性状。
3、限制性核酸内切酶(restriction endonuclease):
识别DNA的特异序列,并在识别位点或其周围切割双链DNA的一类内切酶。
4、cDNA法(人工合成cDNA)(complementary DNA):
以mRNA为模板,经逆转录合成与mRNA碱基序列互补的DNA链的方法。是获取基因工程目的基因的重要方法之一。
5、基因文库(gene library):
指包含了某一生物全部DNA序列的克隆群体。
第十五章、细胞信号传导
1、受体(receptor):
细胞膜上或细胞内能识别外源化学信号并使之结合的成分,其化学本质为蛋白质(主要)和糖脂(个别)。
2、G蛋白(guanylate binding protein):
①位于细胞膜上的鸟甘酸结合蛋白,由α、β、γ三个亚基组成。
②活化型:α亚基与GTP结合,β、γ二聚体脱落。
③非活化型:α、β、γ三聚体与GDP结合。
3、第二信使(secondary messenger):
在细胞内传递信息的小分子物质,如:Ca2+、cAMP、cGMP、DAG、IP3等。
第十六章、血液的生物化学
1、非蛋白氮(non protein nitrogen NPN):
非蛋白质类含氮化合物(尿素、肌酸、肌酸酐、尿酸、胆红素和氨等)中的氮的总称。正常人血中NPN含量为14.28~24.99mmol/L,其中血尿素氮(BUN)约占NPN的一半。
第十七章、肝的生物化学
1、生物转化(biotransformation):
一些非营养物质在被机体排出之前,需要进行代谢转变,提高其水溶性与极性,易于通过胆汁或尿液排出体外的过程。
2、胆色素(bile pigment):
体内铁卟啉化合物分解代谢的主要产物,包括胆红素、胆绿素、胆素原和胆素等。
第二十章节、癌基因
1、癌基因(oncogene):
细胞内控制细胞生长和分化的基因,它的结构异常或表达异常,可以引起细胞癌变。
复习题
生化复习题解(1)
第一章 蛋白质化学
一.名词解释:
1.蛋白质的等电点:当蛋白质溶液处在某一pH值时,蛋白质解离成正、负离子的趋势和程度相等,即称为兼性离子或两性离子,净电荷为零,此时溶液的pH值称为该蛋白质的等电点。
2.蛋白质的一级结构:是指多肽链中氨基酸(残基)的排列的序列,若蛋白质分子中含有二硫键,一级结构也包括生成二硫键的半胱氨酸残基位置。维持其稳定的化学键是:肽键。
蛋白质二级结构:是指多肽链中相邻氨基酸残基形成的局部肽链空间结构,是其主链原子的局部空间排布。蛋白质二级结构形式:主要是周期性出现的有规则的α-螺旋、β-片层、β-转角和无规则卷曲等。
蛋白质的三级结构是指整条多肽链中所有氨基酸残基,包括相距甚远的氨基酸残基主链和侧链所形成的全部分子结构。因此有些在一级结构上相距甚远的氨基酸残基,经肽链折叠在空间结构上可以非常接近。
蛋白质的四级结构是指各具独立三级结构多肽链再以各自特定形式接触排布后,结集所形成的蛋白质最高层次空间结构。
3..蛋白质的变性:在某些理化因素的作用下,蛋白质的空间结构受到破坏,从而导致其理化性质的改变和生物学活性的丧失,这种现象称为蛋白质的变性作用。蛋白质变性的实质是空间结构的破坏。
4.蛋白质沉淀:蛋白质从溶液中聚集而析出的现象。
二.填空题
1.不同蛋白质种含氮量颇为接近,平均为 16% .
2.组成蛋白质的基本单位是 氨基酸 。
3. 蛋白质能稳定地分散在水中,主要靠两个因素:水化膜和电荷层 .
4.碱性氨基酸有三种,包括 精氨酸、组氨酸和赖氨酸 。
5.维系蛋白质一级结构的化学键是肽键,蛋白质变性时 一 级结构不被破坏。
6.蛋白质最高吸收峰波长是 280nm .
7.维系蛋白质分子中α-螺旋的化学键是氢键。
8.蛋白质的二级结构形式有α-螺旋、β-片层、β-转角和无规则卷曲等
9. 在280nm波长处有吸收峰的氨基酸为酪氨酸、色氨酸
第二章 核酸化学
一、填空题
1.DNA分子中的碱基配对主要依赖 氢键 。
2.核酸的基本组成单位是核苷酸,它们之间的连接方式是 磷酸二酯键。
3.碱基 尿嘧啶U只存在于RNA中,碱基胸腺嘧啶T只存在于DNA中。
4.tRNA的二级结构是 三叶草型,三级结构是倒L型。
5.某DNA分子中腺嘌呤的含量为15%,则胞嘧啶的含量应为 35% 。
6. 核酸的紫外特征性吸收峰波长在260nm
7. 在核酸中占9%-10%并可用于计算核酸含量的元素为磷元素
二、简答题
1.组成DNA、RNA的核苷酸有哪些?
答:组成DNA的四种核苷酸是dAMP、dGMP、dCMP和dTMP;
组成RNA的四种核苷酸是AMP、GMP、CMP和UMP。
2.DNA的双螺旋结构特点是什么?
答DNA的双螺旋结构特点是:
①DNA分子由两条相互平行但走向相反的脱氧多核苷酸链组成,以右手螺旋方式绕同一公共轴盘。
②.两链以-脱氧核糖-磷酸-为骨架,在外侧;碱基垂直螺旋轴,居双螺旋内側,与对側碱基形成氢键配对(互补配对形式:A=T; GC) 。
③.螺旋直径为2nm;相邻碱基平面距离0.34nm,螺旋一圈螺距3.4nm,一圈10对碱基。
④DNA双螺旋结构稳定的因素:a.氢键维持双链横向稳定性;b.碱基堆积力维持双链纵向稳定性。
3.mRNA、tRNA、rRNA各自的功能是什么?
答:mRNA的功能:蛋白质合成的直接模板。
tRNA的功能:活化、搬运氨基酸到核糖体,参与蛋白质的翻译。
rRNA的功能:参与组成核蛋白体,作为蛋白质生物合成的场所。
4.名词解释:核酸的变性、复性
答:DNA的变性是指在某些理化因素作用下,DNA双链解开成两条单链的过程。DNA复性是指:在适当条件下,变性DNA的两条互补链可恢复天然的双螺旋构象,这一现象称为复性。
第三章 维生素
1.维生素的概念: 是维持生物正常生命过程所必需,但机体不能合成,或合成量很少,必须食物供给一类小分子有机物。
2.B族维生素与辅助因子的关系
辅助因子通常是一些小分子有机物,常由维生素衍生而来,尤其是B族维生素
3. 将维生素D3羟化成25-羟维生素D3的器官是肝脏。
第四章 酶
一、名词解释
1.酶:是由活细胞产生的,对其特异的底物具有催化作用的蛋白质。
2.酶的活性中心:在酶分子表面有必需基团组成的能和底物结合并催化底物发生反应,生成相应产物的部分区域。
3.酶原的激活:酶原是不具催化活性的酶的前体。某种物质作用于酶原使之转变成有活性的酶的过程称为酶原的激活。酶原激活的本质是:酶活性中心的形成或暴露的过程。
4.同工酶:能催化相同的化学反应,但酶蛋白的分子结构、理化性质和免疫学特性不同的一组酶。
二、填空题
1.酶的催化作用不同于一般催化剂,主要是其具有高效性 和 特异性 的特点。
2.根据酶对底物选择的严格程度不同,又将酶的特异性分为 绝对特异性、相对特异性、立体异构特异性。
3.影响酶促反应速度的主要因素有底物浓度、酶浓度、温度、pH值、激活剂、抑制剂 。
4.磺胺药物的结构和对氨基苯甲酸结构相似,它可以竞争性抑制细菌体内的二氢叶酸合成酶的活性(或二氢叶酸的合成)。
5.所有的酶都必须有催化活性中心 。
6.酶原的激活实质上是酶活性中心的形成或暴露的过程 。
6. 化学路易士气(有机砷化合物)是巯基酶的抑制剂。有机磷农药是生物体内 羟基酶 (胆碱酯酶)的抑制剂。
7. 含LDH1丰富的组织是心肌,含LDH5丰富的组织是肝脏。
8.酶蛋白决定酶的特异性,辅助因子决定反应的类型、可起传递电子或原子的作用。
三、简答题.
- 什么是竞争性抑制?竞争性抑制作用的特点,试1-2举例说明。
答:抑制剂与酶作用的底物结构相似,可与底物竞争性结合酶的活性中心,阻碍底物结合而使酶的活性降低,这种抑制作用称为竞争性抑制。
竞争性抑制作用的特点:(1)抑制剂和底物结构相似;(2)抑制作用的部位在活性中心;(3)抑制作用的强弱取决于抑制剂浓度与底物的比值,以及抑制剂与酶的亲和力。
酶的竞争性抑制有重要的实际应用,很多药物是酶的竞争性抑制剂。如磺胺类药物的抑制作用就基于这一原理。
2.磺胺类药物作用的机理。
答:细菌利用对氨基苯甲酸、二氢蝶呤及谷氨酸作原料,在二氢叶酸合成酶的催化下合成二氢叶酸,后者还可转变为四氢叶酸,是细菌合成核酸所不可缺的辅酶。磺胺药的化学结构与对氨基苯甲酸十分相似,故能与对氨基苯甲酸竞争二氢叶酸合成酶的活性中心,造成该酶活性抑制,进而减少四氢叶酸和核酸的合成,最终导致细菌繁殖生长停止。
3.Km的重要意义
答① Km等于酶促反应速度为最大反应速度一半时的底物浓度,单位是mol/L 。
② Km是酶的特征性常数之一。
③ Km可近似表示酶对底物的亲和力。
④ 同一酶对于不同底物有不同的Km值。
生化复习题解(2)
第五章糖代谢
一、名词解释
1.糖的无氧酵解:当机体处于相对缺氧情况(如剧烈运动)时,葡萄糖或糖原分解生成乳酸,并产生能量的过程称之为糖的无氧酵解。
2.糖的有氧氧化:指葡萄糖生成丙酮酸后,在有氧条件下,进一步氧化生成乙酰辅酶A,经三羧酸循环彻底氧化成水、二氧化碳及能量的过程。这是糖氧化的主要方式,是机体获得能量的主要途径。
3.糖异生是指非糖物质(如生糖氨基酸、乳酸、丙酮酸及甘油等)转变为葡萄糖或糖原的过程。糖异生的最主要器官是肝脏。
4.血糖:指血液中的葡萄糖。
二、 填空和问答
1.糖在体内分解代谢的途径有三条,糖无氧氧化、糖有氧氧化、磷酸戊糖途径。
2.糖异生的主要原料有 甘油、乳酸、丙酮酸、生糖氨基酸。
3.在调解血糖浓度的激素中,升血糖的激素有胰高血糖素、肾上腺素、糖皮质激素、生长素,降血糖的激素有 胰岛素 。
4.糖酵解途径的酶类存在于细胞的细胞液。糖有氧氧化的酶类存在于细胞的 胞液和线粒体。
5.体内产生5-磷酸核糖的途径是磷酸戊糖途径。
6.进行糖异生的器官是肝脏为主,其次是肾脏。
7.在饥饿时,维持血糖浓度恒定的途径为糖异生。
8.一分子乙CoA进入三羧酸循环有四次脱氢,两次脱羧,直接产生1分子ATP,总共产生12分子的ATP. - 人在正常休息状态时大部分血糖消耗于 脑。
10.1分子G在糖酵解及有氧氧化时分别产生3分子ATP和38分子ATP
11.糖酵解过程的关键酶为己糖激酶、磷酸果糖激酶、丙酮酸激酶 - 合成糖原时,葡萄糖基的直接供体是UDPG
三、简答题
1.血糖的来源和去路?
血糖的来源:①食物中的糖是血糖的主要来源;②肝糖原分解是空腹时血糖的直接来源;③非糖物质如甘油、乳酸及生糖氨基酸通过糖异生作用生成葡萄糖,在长期饥饿时作为血糖的来源。
血糖的去路:①在各组织中氧化分解提供能量,这是血糖的主要去路;②在肝脏、肌肉等组织进行糖原合成;③转变为其他糖及其衍生物,如核糖、氨基糖和糖醛酸等;④转变为非糖物质,如脂肪、非必需氨基酸等;⑤血糖浓度过高时,由尿液排出。
2.糖的有氧氧化阶段分为几个阶段?发生的部位和意义?
答:指葡萄糖在有氧的情况下彻底氧化成水、二氧化碳及能量的过程。这是糖氧化的主要方式,是机体获得能量的主要途径。主要分为三个阶段:
第一阶段:葡萄糖分解成丙酮酸,在胞液中进行;
第二阶段:丙酮酸氧化脱羧生成乙酰CoA,在线粒体进行;
第三阶段:乙酰CoA进入三羧酸循环和氧化磷酸化,在线粒体进行。
糖的有氧氧化生理意义:①氧化供能②三羧酸循环是糖、脂和蛋白质三大物质代谢的最终代谢通路。糖、脂和蛋白质在体内代谢都最终生成乙酰辅酶A,然后进入三羧酸循环彻底氧化分解成水、CO2和产生能量。③三羧酸循环是糖、脂和蛋白质三大物质代谢的枢纽。
3.糖酵解途径的生理意义是什么?磷酸戊糖途径的生理意义是什么?
答:当机体处于相对缺氧情况(如剧烈运动)时,葡萄糖或糖原分解生成乳酸,并产生能量的过程称之为糖的无氧酵解。糖酵解途径生理意义:①主要的生理功能是在缺氧时迅速提供能量②正常情况下为一些细胞提供部分能量,如成熟的红细胞、代谢活跃的神经细胞和白细胞等。
磷酸戊糖途径不是供能的主要途径,它的主要生理作用是提供生物合成所需的一些原料。
①提供5-磷酸核糖为核苷酸、核酸的合成提供原料。
②提供NADPH+H+
a.NADPH+H+作为供氢体,参与生物合成反应。如脂肪酸、类固醇激素等生物合成时都需NADPH+H+。
b.NADPH+H+是加单氧酶体系的辅酶之一,参与体内羟化反应。
c.NADPH+H+是谷胱甘肽还原酶的辅酶,NADPH使氧化型谷胱甘肽变为GSH,对维持红细胞中还原型谷胱甘肽(GSH)的正常含量起重要作用。
第六章 生物氧化
一、名词解释
1.生物氧化:指物质在生物体内的氧化分解过程,主要指营养物质(糖、脂肪、蛋白质等)在生物体内进行氧化分解,逐步释放能量,最终生成二氧化碳和水的过程。
2.氧化磷酸化:代谢物脱下的氢经呼吸链传递生成水的过程中伴随有ADP磷酸化生成ATP,这一过程称为氧化磷酸化。是细胞内形成ATP的主要方式。在机体能量代谢中,ATP是体内主要供能的高能化合物。
二、填空题
- 写出NADH氧化呼吸链中递氢体和递电子体的排列顺序复合体Ⅰ、辅酶Q、 复合体Ⅱ、细胞色素c和复合体Ⅳ。
2.线粒体内重要的呼吸链有两条:NADH氧化呼吸链和琥珀酸氧化呼吸链,其中NADH氧化呼吸链是体内最主要的呼吸链。 - 呼吸链存在于细胞的部位是线粒体内膜 。
- 1molNADH+H+在线粒体内进行氧化磷酸化时产生的ATP为 3mol。
- 1molFADH2在线粒体内进行氧化磷酸化时产生的ATP为 2mol。
- 人体内生成ATP的途径有两条:氧化磷酸化和 底物水平磷酸化,其中主要途径是 氧化磷酸化 。
- 各种细胞色素在呼吸链中的排列顺序是 。
- 氰化物中毒引起缺氧是由于 特异性抑制细胞色素aa3对电子的传递 。
- 影响氧化磷酸化的激素是 甲状腺素 。
- NADH和NADPH中含有共同的维生素是 维生素PP 。
- 体内CO2的产生方式是 有机酸脱羧 。
- 体内能量贮存的主要形式是 ATP和磷酸肌酸 。
- CN-,CO对呼吸链的影响是特异性抑制细胞色素aa3对电子的传递。
- 脱去羧基的同时伴有脱氢称为氧化脱羧,只脱去羧基的称为单纯脱羧。
第七章 脂类代谢
一、名词解释
1.脂肪动员:储存在脂肪细胞中的脂肪,被脂肪酶逐步水解为游离脂酸(free fatty acid, FFA)及甘油并释放入血以供其他组织氧化利用,该过程称为脂肪的动员。
2.血脂:血液中的脂类,包括三酰甘油、磷脂、胆固醇及其酯,游离的脂肪酸。
3.酮体:是脂酸在肝分解氧化时特有的中间代谢物,包括乙酰乙酸、β-羟丁酸及丙酮三者统称酮体。
二、填空题
1.血浆脂蛋白的组成成分是 载脂蛋白、三酰甘油、磷脂、胆固醇及其酯。
2.携带脂酰CoA通过线粒体内膜的载体是 肉碱。
3.脂酰CoAβ-氧化的细胞定位是 线粒体,反应过程是脱氢、加水、再脱氢、硫解。其终产物为乙酰CoA
4.胆固醇可以在体内合成,合成的限速酶是HMGCoA还原酶,但胆固醇不能氧化分解,它可以转化为胆汁酸 、类固醇激素、7-脱氢胆固醇/维生素D3。
5.正常人空腹时,血浆中的主要脂蛋白是 低密度脂蛋白。
6.人体必需的脂肪酸包括:亚油酸、亚麻酸、花生四烯酸。
7.以乙酰CoA为原料合成的物质有胆固醇、酮体、脂肪酸。
8.合成酮体过程的限速酶为HMGCoA合成酶
9.脂肪酸活化的关键酶为脂酰CoA合成酶
三、问答题
- 酮体生成和利用的生理意义。
答:酮体是脂酸在肝内正常的中间代谢产物,是肝输出能源的一种形式。酮体溶于水,分子小,能通过血脑屏障及肌肉毛细血胞壁,是肌肉尤其是脑组织的重要能源。脑组织不能氧化脂酸,却能利用酮体。长期饥饿、糖供应不足时酮体可以代替葡萄糖成为脑组织及肌肉的主要能源。 - CM、VLDL、LDL、HDL的功能分别是什么?
答:CM是运输外源性甘油三酯及胆固醇的主要形式。
VLDL是运输内源性甘油三酯的主要形式。
LDL是转运肝合成的内源性胆固醇的主要形式。
HDL参与胆固醇的逆向转运。
3.为什么摄入糖量过多容易发胖?
答:糖进入机体,满足机体氧化供能及磷酸戊糖分解途径、肝脏和肌肉合成糖原已达饱和,则过多的糖(多余的糖)分解成磷酸二羟丙酮,再生成3-磷酸甘油,葡萄糖分解成乙酰CoA,以乙酰CoA等为原料合成脂肪酸,以3-磷酸甘油和脂肪酸为原料合成脂肪储存起来(能量的储存比糖原更稳定),所以吃得糖过多就会逐渐变胖。
4.给酮血症的动物适当注射葡萄糖后,为什么能够消除酮血症?
答:给酮血症的动物适当注射葡萄糖后,机体首先利用葡萄糖供能,减少脂肪动员,脂肪酸进入肝脏减少,肝合成酮体减少,而肝外组织仍在利用酮体氧化供能,血中酮体将逐渐减少,所以能够消除酮血症。
第八章 蛋白质的营养作用和氨基酸的代谢
一、名词解释:
1.一碳单位:某些氨基酸的参与,这些氨基酸可提供含一个碳原子的有机基团,称为一碳单位或一碳基团。一碳单位不能以游离形式存在,常与四氢叶酸(FH4)结合在一起转运,参与代谢。
2.蛋白质的腐败作用:未被吸收的氨基酸和小肽及未被消化的蛋白质,在大肠下部受大肠杆菌的作用,发生一些化学变化的过程称腐败。
二、填空和问答 - 体内氨的来源有氨基酸脱氨,肠道吸收,肾小管泌氨的回流,
氨的去路有在肝合成尿素、合成谷氨酰胺、合成氨基酸和其他含氮化合物。
2.一碳单位不能游离存在,必须与四氢叶酸结合。
一碳单位的主要生理作用是作为合成 嘌呤碱、嘧啶碱的原料。
3.蛋氨酸的活性形式是SAM,后者是体内最重要的活性甲基 直接供给体。
4.氨在血液中主要是以丙氨酸及谷氨酰胺两种形式运输的。其中谷氨酰胺既是氨的解毒产物,也是氨的储存及运输形式。
5.生物体内氨基酸脱氨基的主要方式为联合脱氨基。
6.成人体内氨的最主要代谢去路为 在肝合成尿素 。
7.食物蛋白质的主要功能是 维持细胞组织的生长、更新和修补,蛋白质营养价值的高低取决于其所含必需氨基酸的种类、数量和量质比。
8.转氨酶的辅酶磷酸吡哆醛中含有的维生素B6。
9.治疗苯丙酮尿症的临床措施是:给患者提供低苯丙氨酸食品。
10.先天性缺乏酪氨酸酶引起白化病
11.体内合成儿茶酚胺的原料是酪氨酸
12.氮平衡的三种形式为氮总平衡、氮正平衡、氮负平衡。
13.必需氨基酸为缬氨酸、异亮氨酸、亮氨酸、苯丙氨酸、蛋氨酸、色氨酸、苏氨酸、赖氨酸。
三、问答题
1.尿素在什么器官里生成?如何生成,其生理意义是什么?
答:在肝脏合成尿素,尿素在体内的合成全过程称鸟氨酸循环。过程:(1) 氨基甲酰磷酸的合成;(2)瓜氨酸的合成;(3) 精氨酸的合成;(4)精氨酸水解生成尿素。生理意义:是氨的主要去路,解氨毒。
2.临床上为高血氨患者降低血氨采取的措施有哪些?
答:降低血氨的措施:
1).限制蛋白进食量 ;
2)给于肠道抑菌药物,用酸性灌肠液;
3)给予谷氨酸使其与氨结合为谷氨酰胺;
4)用酸性利尿剂;
5)给予鸟氨酸和精氨酸,促进尿素的合成。
大题1
1 酮体生成和利用的生理意义。
(1) 酮体是脂酸在肝内正常的中间代谢产物,是甘输出能源的一种形式;(2)酮体是肌肉尤其是脑的重要能源。酮体分子小,易溶于水,容易透过血脑屏障。体内糖供应不足(血糖降低)时,大脑不能氧化脂肪酸,这时酮体是脑的主要能源物质。
2 试述乙酰CoA在脂质代谢中的作用.
在机体脂质代谢中,乙酰CoA主要来自脂肪酸的β氧化,也可来自甘油的氧化分解;乙酰CoA在肝中可被转化为酮体向肝外运送,也可作为脂肪酸生物合成及细胞胆固醇合成的基本原料。
3 试述人体胆固醇的来源与去路?
来源:⑴从食物中摄取⑵机体细胞自身合成 去路:⑴在肝脏可转换成胆汁酸⑵在性腺,肾上腺皮质可以转化为类固醇激素⑶在欺负可以转化为维生素D3⑷用于构成细胞膜⑸酯化成胆固醇酯,储存在细胞液中⑹经胆汁直接排除肠腔,随粪便排除体外。
4 什么是血浆脂蛋白?试述血浆脂蛋白的分类,来源及生理功能?
血浆脂蛋白是脂质与载脂蛋白结合形成球形复合体,是血浆脂蛋白的运输和代谢形式。.血浆脂蛋白的分类方法有两种:1电泳法:可敬脂蛋白分为乳糜微粒(CM) β-脂蛋白, 前-β脂蛋白和α脂蛋白四类2超速离心法:可将脂蛋白分为乳糜微粒(CM),极低密度脂蛋白(VLDL),低密度脂蛋白(LDL)和高密度脂蛋白(HDL)四类,分别相当于电泳分离的CM、前β-脂蛋白、β-脂蛋白和α-脂蛋白四类。各种血浆脂蛋白的来源主要生理功能如下:①CM由小肠黏膜细胞合成,功能是转运外源性甘油三酯和胆固醇;②VLDL由肝细胞合成、分泌,功能是转运内源性甘油三酯和胆固醇;③LDL由VLDL在血浆中转化而来,功能是转运内源性胆固醇,即将胆固醇由肝转运至肝外组织;④HDL主要由肝细胞合成、分泌,功能是逆向转运胆固醇,即将胆固醇由肝外组织转运到肝。
1 、酶的催化作用有何特点?
①具有极高的催化效率,如酶的催化效率可比一般的催化剂高10 8~1020 倍;②具有高度特异性:即酶对其所催化的底物具有严格的选择性,包括:绝对特异性、相对特异性、立体异构特异性;③酶促反应的可调节性:酶促反应受多种因素的调控,以适应机体不断变化的内外环境和生命活动的需要。
2 、距离说明酶的三种特异性(定义、分类、举例)。
一种酶仅作用于一种或一种化合物,或一定化学键,催化一定的化学反应,产生一定的产物,这种现象称为酶作用的特异性或专一性。根据其选择底物严格程度不同,分为三类:①绝对特异性:一种酶只能作用于一种专一的化学反应,生成一种特定结构的产物,称为绝对特异性.如:脲酶仅能催化尿素水解产生CO2 和NH3,对其它底物不起作用;②相对特异性:一种酶作用于一类化合物或一种化学键,催化一类化学反应,对底物不太严格的选择性,称为相对特异性。如各种水解酶类属于相对特异性;举例:磷酸酶对一般的磷酸酯键都有水解作用,既可水解甘油与磷酸形成的酯键,也可水解酚与磷酸形成的酯键;③立体异构特异性:对底物的立体构型有要求,是一种严格的特异性。作用于不对称碳原子产生的立体异构体;或只作用于某种旋光异构体(D-型或L-型其中一种),如乳酸脱氢酶仅催化L-型乳酸脱氢,不作用于D-乳酸等。
4 、简述Km与Vm的意义。
⑴Km等于当V=Vm/2时的[S]。⑵Km的意义:①Km值是酶的特征性常数——代表酶对底物的催化效率。当[S]相同时,Km小——V大;②Km值可近似表示酶与底物的亲和力:1/Km大,亲和力大;1/Km小,亲和力小;③可用以判断酶的天然底物:Km最小者为该酶的天然底物。⑶Vm的意义:Vm是酶完全被底物饱和时的反应速率,与酶浓度成正比。
5 、温度对酶促反应有何影响。
(1) 温度升高对V的双重影响:①与一般化学反应一样,温度升高可增加反应分子的碰撞机会,使V增大;②温度升高可加速酶变性失活,使酶促反应V变小(2)温度对V影响的表现:①温度较低时,V随温度升高而增大(低温时由于活化分子数目减少,反应速度降低,但温度升高时,酶活性又可恢复)②达到某一温度时,V最大。使酶促反应V达到最大时的反应温度称为酶的最适反应温度(酶的最适温度不是酶的特征性常数)③反应温度达到或超过最适温度后,随着反应温度的升高,酶蛋白变性,V下降。
6 、竞争性抑制作用的特点是什么?
(1) 竞争性抑制剂与酶的底物结构相似(2)抑制剂与底物相互竞争与酶的活性中心结合(3)抑制剂浓度越大,则抑制作用越大,但增加底物浓度可使抑制程度减小甚至消除(4)动力学参数:Km值增大,Vm值不变。
7 、 说明酶原与酶原激活的意义。
(1)有些酶(绝大多数蛋白酶)在细胞内合成或初分泌时没有活性,这些无活性的酶的前身物称为酶原。酶原激活是指酶原在一定条件下转化为有活性的酶的过程。酶原激活的机制:酶原分子内肽链一处或多处断裂,弃去多余的肽段,构象变化,活性中心形成,从而使酶原激活。(2)酶原激活的意义:①消化道内蛋白酶以酶原形式分泌,保护消化器官自身不受酶的水解(如胰蛋白酶),保证酶在特定部位或环境发挥催化作用;②酶原可以视为酶的贮存形式(如凝血酶和纤维蛋白溶解酶),一旦需要转化为有活性的酶,发挥其对机体的保护作用。
8 、 什么叫同工酶?有何临床意义?
(1)同工酶是指催化的化学反应相同,而酶蛋白的分子结构、理化性质及免疫学性质不同的一组酶下称为同工酶。(2)其临床意义:①属同工酶的几种酶由于催化活性有差异及体内分布不同,有利于体内代谢的协调。②同工酶的检测有助于对某些疾病的诊断及鉴别诊断.当某组织病变时,可能有特殊的同工酶释放出来,使该同工酶活性升高。如:冠心病等引起的心肌受损患者血清中LDH1 和LDH2 增高,LDH1 大于LDH2 ;肝细胞受损患者血清中LDH5 含量增高。
1 、 简述糖酵解的生理意义
(1) 在无氧和缺氧条件下,作为糖分解功能的补充途径(2)在有氧条件下,作为某些组织细胞主要的供能途径:①成熟红细胞(没有线粒体,不能进行有氧氧化②神经、白细胞、骨髓、视网膜、皮肤等在氧供应充足时仍主要靠糖酵解供能。
2 、 简述糖异生的生理意义
(1) 在饥饿情况下维持血糖浓度的相对恒定。(2)补充和恢复肝糖原。(3)维持酸碱平衡:肾的糖异生有利于酸性物质的排泄。(4)回收乳酸分子中的能量(乳酸循环)。
3 、 简述血糖的来源和去路
血糖的来源:(1)食物糖类物质的消化吸收;(2)肝糖原的分解;(3)非糖物质异生而成。血糖的去路:(1)氧化分解功能;(2)合成糖原;(3)合成其它糖类物质;(4)合成脂肪或氨基酸等。
4 、 糖酵解与有氧氧化的比较
糖酵解:反应条件:供氧不足或不需氧;进行部位:胞液;关键酶:己糖激酶(或葡萄糖激酶)、磷酸果糖-1、丙酮酸激酶;产物:乳酸、ATP;能量:1mol葡萄糖净得2molATP;生理意义:迅速供能,某些组织依赖糖酵解供能。有氧氧化:反应条件:有氧情况;进行部位:胞液和线粒体;关键酶:己糖激酶等三个酶及丙酮酸脱氢酶系、异柠檬酸脱氢酶、柠檬酸合酶、α-酮戊二酸脱氢酶系;产物:H2O、CO2 、ATP;能量:1mol葡萄糖净得36mol或38molATP;生理意义:是机体获取能量主要方式
5 、 在糖代谢过程中生成的丙酮酸可进入哪些代谢途径
(1) 在供氧不足时,丙酮酸在LDH催化下,接受NADH+H的氢还原生成乳酸。(2)在供氧充足时,丙酮酸进入线粒体,在丙酮酸脱氢酶系的催化下,氧化脱羧生成乙酰CoA,再经三羧酸循环和氧化磷酸化,彻底氧化生成CO2 、H2O和ATP。(3)丙酮酸进入线粒体在丙酮酸羧化酶催化下生成草酰乙酸,后者经磷酸烯醇式丙酮酸羧激酶催化生成磷酸烯醇式丙酮酸,再异生成糖。(4)丙酮酸进入线粒体在丙酮酸羧化酶催化下生成草酰乙酸,后者与乙酰CoA缩合生成柠檬酸,可促进乙酰CoA进入三羧酸循环彻底氧化。(5)丙酮酸进入线粒体在丙酮酸羧化酶催化下生成草酰乙酸,后者与乙酰CoA缩合生成柠檬酸,柠檬酸出线粒体在细胞液中经柠檬酸裂解催化生成乙酰CoA,后者可作为脂肪酸、胆固醇等的合成原料。(6)丙酮酸可经还原性氨基化生成丙氨酸等非必需氨基酸。决定丙酮酸代谢的方向是各条代谢途径中关键酶的活性,这些酶受到别构效应剂与激素的调节。
6、 简述三羧酸循环的要点及生理意义
要点:(1)TAC中有4次脱氢,2次脱羧,1次底物水平磷酸化(2)TAC中有3个不可逆反应,3个关键酶;(3)TAC的中间产物包括草酰乙酸在内起着催化剂作用,草酰乙酸的回补反应释丙酮酸的直接羧化或者经苹果酸生成;(4)三羧酸循环一周共产生12ATP。生理意义:(1)TAC是三大营养素彻底氧化的最终代谢通路;(2)是三大营养素代谢联系的枢纽;(3)可为其他合成代谢提供小分子前体(4)可为氧化磷酸化提供还原能量。
蛋白质
21 、重组DNA技术常包括以下几个步骤: 分离制备目的基因-“分”,切割目的基因和载体-“切”,目的基因与载体的连接-“接”,将重组DNA导入宿主细胞-“转”,筛选并鉴定含重组DNA分子的受体细胞克隆-“筛”,克隆基因在受体细胞内进行复制或表达-“表”。
1 、 蛋白质的元素组成特点是什么?怎样计算生物样品中蛋白质的含量?
蛋白质的元素组成特点是含N,平均含量为16%,可用于推算未知样品中蛋白质的含量:100克样品中的蛋白质含量=每克样品含氮克数×6.25×100.
2 、 何谓蛋白质的二级结构?二级结构主要有哪些形式?各有何特征?
蛋白质的二级结构是指蛋白质分子中某一段肽键的局部结构,也就是该段肽链主链骨架原子的相对空间位置,并不涉及氨基酸残基侧链的构象。二级结构的主要形式有:α-螺旋,β-折叠、β-转角、无规则卷曲。特征:(1)α-螺旋:①主链骨架围绕中心轴盘绕形成右手螺旋;②螺旋每上升一圈是3.6个氨基酸残基,螺距为0.54nm;③相邻螺旋圈之间形成许多氢键;④侧链基团位于螺旋的外侧。(2)β-折叠:①若干条肽链或肽段平行或反平行排列成片;②所有肽键的C=O和N-H形成链间氢键;③侧链基团分别交替位于片层的上、下方。(3)β-转角:多肽链180o 回折部分,通常由四个氨基酸残基构成,借1、4残基之间形成氢键维系。(4)无规则卷曲:主链骨架无规律盘绕的部分。
3 、何谓蛋白质的变性作用?引起蛋白质变性的因素有哪些?蛋白质变性的本质是什么?变性后有何特性?
(1) 蛋白质的变性作用是指蛋白质分子在某些理化因素作用下,其特定的空间结构被破坏而导致理化性质改变及生物学活性丧失的现象。(2)引起蛋白质变性的因素:物理因素有加热、紫外线、X射线、高压、超声波等;化学因素有极端pH值(强酸、强碱)、重金属盐、丙酮等有机溶剂。(3)蛋白质变性的本质是:次级键断链,空间结构破坏,一级结构不受影响。(4)变性后的特性:①活性丧失:空间结构破坏使Pr的活性部位解体②易发生沉淀:疏水基团外露,亲水性下降;③易被蛋白酶水解:肽键暴露出来④扩散常数降低,溶液的粘度增加。
4 、比较DNA和RNA分子组成的异同?
5 、细胞内有哪几类主要的RNA?其主要功能是什么?
6 、简述DNA双螺旋结构模型的要点.
①反向平行,右双螺旋;②碱基在螺旋内侧,磷酸核糖的骨架在外侧;③碱基配对A=T,G=C;④螺旋的稳定因素为氢键和碱基堆砌力⑤10bp/螺旋,螺旋的螺距为3.4nm,直径为2nm;⑥有大沟,小沟。
7 、tRNA二级结构的基本特点。
答:为三叶草结构,具有:①四环:DHU环、反密码环、TΨ环、可变环;②四臂:DHU臂、反密码臂、TΨ臂、氨基酸臂;③一末端:3’-CCA-OH末端
8 、符号的中文名称:
ATP 三磷酸腺苷 ADP 二磷酸腺苷 AMP 一磷酸腺苷 UTP 三磷酸尿苷 CTP 三磷酸胞苷 GTP 三磷酸鸟苷 cAMP 环化腺苷酸 cGMP 环化鸟苷酸 ~P 高能磷酸键
9 、何谓目的基因,写出其主要来源或途径。
答:分离,获取某一段感兴趣的基因或DNA序列,就是目的基因.来源或途径主要有:①化学合成②构基因组文库③cDNA文库;④PCR
10. 试述乙酰COA在物质代谢中的作用.
乙酰COA是糖脂蛋白质代谢共有的重要中间代谢产物,也是三大营养物质代谢联系的枢纽.
乙酰COA的生成:糖有氧氧化;脂肪酸β氧化;酮体氧化分解;氨基酸分解代谢;甘油及乳酸分解. 乙酰COA的代谢去路:进入三羧酸循环彻底氧化分解,在肝细胞线粒体生成酮体,为缺糖时的重要能源之一;合成胆固醇;合成神经地质乙酰胆碱.
11. 饥饿48小时后体内糖脂蛋白质代谢的特点.
饥饿48小时属短期饥饿,此时血糖趋于降低,引起胰岛素分泌减少,胰高血糖素分泌增加.
糖代谢:糖原已基本耗竭,糖异生作用加强,组织对葡萄糖的氧化利用降低,大脑仍以葡萄糖为主要能源.
脂代谢:脂肪动员加强,酮体生成增加,肌肉以脂酸分解方式供能.
蛋白质代谢:肌肉蛋白分解加强.
12 、何谓质粒,为什么质粒可作为基因克隆的载体?
答:质粒是存在于细胞染色体外的小型环状双链DNA。质粒作为最常用的基因克隆载体是因为:①自身有复制能力,能在宿主细胞内独立自主的复制;②在细胞分裂时保持恒定的传代;③携带某些遗传信息,赋予宿主细胞某些遗传性状。
- 说明高氨血症导致昏迷的生化基础。
高氨血症时,氨进入脑组织,可与脑中的α-酮戊二酸结合生成谷氨酸,氨也可与脑中的谷氨酸进一步结合生成谷氨酰胺。脑中氨的增加可使脑细胞中的α-酮戊二酸减少,导致TAC减弱,从而使脑组织中ATP生成减少,引起大脑功能障碍,严重时可发生昏迷。 - 血氨的来源和去路。
血氨的来源:①氨基酸脱氨基及其他含氮物的分解②由肠道吸收③肾脏谷氨酰胺的水解。(2)血氨的去路:①在肝中转变为尿素②合成氨基酸③合成其他含氮物④以NH4+直接排出。 - 核苷酸的功能
①dNTP和NTP分别作为合成核苷酸的原料②ATP作为生物体的直接供能物质③UDP-葡萄糖、CDP-胆碱分别为糖原、甘油磷脂合成的活性中间体④AMP是某些辅酶NAD+ 、NADP+ 、HSCoA和FAD的组成部分⑤ cAMP、cGMP作为激素的第二信使,参与细胞信息传递等.
4 概述体内氨基酸的来源和主要代谢去路。
氨基酸的来源:①食物蛋白质的消化吸收②组织蛋白质的分解③体内合成的非必需氨基酸。氨基酸的去路:①脱氨基作用产生氨和α-酮酸②脱羧基作用生成胺类和CO2 ③合成其他含氮物④合成组织蛋白质。
5 为什么测定血清中转氨酶活性可以作肝、心组织损伤的参考指标?
正常时体内多种转氨酶主要存在相应组织细胞内,血清含量极低,如谷丙转氨酶在肝细中活性最高,而谷草转氨酶在心肌细胞中活性最高,当肝细胞或心肌细胞损伤时上述转氨酶分别释放入血. - 草酰乙酸在物质代谢中的作用.
草酰乙酸在三羧酸循环中起着催化剂一样的作用,其量决定细胞内三羧酸循环的速度, 草酰乙酸主要来源于糖代谢丙酮酸羧化,故糖代谢障碍时,三羧酸循环及脂的分解代谢将不能顺利进行; 草酰乙酸是糖异生的重要代谢产物; 草酰乙酸与氨基酸代谢及核苷酸代谢有关; 草酰乙酸参与了乙酰CoA从线粒体转运至胞浆的过程,这与糖转变成脂的过程密切相关;草酰乙酸参与了胞浆内NADH转运至线粒体的过程; 草酰乙酸可经转氨基作用合成天冬氨酸;草酰乙酸在胞浆中可生成丙酮酸,然后进入线粒体进一步氧化为CO2 、水和ATP.
1. 试述参与复制的酶有哪些?它们在复制过程中分别起何作用?
(1) 解旋、解链酶类:拓扑异构酶——松弛超螺旋结构;解链酶——解开DNA双链碱基对之间的氢键形成两股单链;单链DNA结合蛋白——附着在解开的单链上,维持模板DNA处于单链状态。(2)引物酶——催化合成一小段RNA作为DNA合成的引物。(3)DNA聚合酶:DNA polⅠ——借助于5→3聚合酶活性、3→5外切酶活性和3→5外切酶活性,发挥校读、切除RNA引物、填补空隙、修复损伤DNA等作用;DNA polⅡ——借助于5→3聚合酶活性和3→5外切酶活性,参与修复特殊的损伤DNA;DNA pol Ⅲ——具有5→3聚合酶活性和3→5外切酶活性,是主要的DNA复制酶。(4)DNA连接酶——催化一段一段的DNA片段之间形成磷酸二酯键构成长链DNA。
2 、 简述原核和真核生物DNA聚合酶的种类及功能。
(1)DNA pol Ⅰ:具有5→3聚合酶活性、3→5外切酶活性和5→3外切酶活性,发挥校读、切除RNA引物、填补空隙、修复损伤DNA等作用。(2)DNA polⅡ:具有5→3聚合酶活性和3→5外切酶活性,参与DNA损伤的特殊修复作用。(3)DNA polⅢ:具有5→3聚合酶活性和3→5外切酶活性,是主要的DNA复制酶。
大题2
■■〔大题目〕■■:什么是蛋白质的变性(protein denaturation)?哪些因素可引起蛋白质的变性?变性蛋白质的性质发生了哪些变化?有哪些应用?
天然蛋白质在某些物理或化学因素作用下,其特定的空间结构被破坏,从而导致理化性质改变和生物学活性的丧失,称为蛋白质的变性作用。变性主要是二硫键及非共价键的断裂,并不涉及一级结构氨基酸序列的改变。
物理因素:加热,加压,脱水,搅拌,振荡,紫外线照射,超声波的作用等
化学因素:强酸,强碱,有机溶剂,尿素,重金属盐,生物碱试剂等
性质的改变:溶解度降低、溶液的粘滞度增高、不容易结晶、易被酶消化。蛋白质变性后,疏水基团暴露,相互之间容易聚集而发生沉淀。
蛋白质变性的应用:㈠高温、高压灭菌。㈡低温保存酶、疫苗等,防止蛋白质变性。
■■〔大题目〕■■:酶原(zymogen)、酶原激活原理及其生理意义:
酶原:有些酶在细胞内合成或初分泌时只是酶的无活性前体,此前体物质称为酶原。
酶原激活的原理:酶原(在特定条件下) 一个或几个特定的肽键断裂,水解掉一个或几个短肽 分子构象发生改变 形成或暴露出酶的活性中心。
酶原激活的生理意义: ①避免细胞产生的酶对细胞进行自身消化,②使酶在特定的部位和环境中发挥作用。③可视为酶的储存形式。
★不可逆性抑制作用,例如:
有机磷化合物 ¾® 羟基酶 解毒 – – – 解磷定(PAM)
重金属离子及砷化合物 ¾® 巯基酶 解毒 – – – 二巯基丙醇(BAL)
★糖代谢:
能量利用与产生 产生4个ATP(1、3),消耗2个ATP(7、10) 净生成30/32个ATP(一次TAC生成12.5个)。 不产生ATP 消耗2个ATP 不生成也不消耗能量 消耗6个ATP
★糖酵解:在缺氧情况下,葡萄糖生成乳酸的过程并伴随着少量ATP生成的过程。分为葡萄糖分解成丙酮酸,即糖酵解途径和丙酮酸转变成乳酸两个途径。糖酵解的生理意义:(1)缺氧状态下,迅速供能、(2)少数组织仅以此途径获能—红细胞、(3)有些组织即使在有氧条件下也以此途径获部分能量—白细胞、视网膜、(4)酵解还是彻底有氧氧化的前奏,准备阶段。
★糖的有氧氧化:指在机体氧供充足时,葡萄糖彻底氧化成H2O和CO2,并释放出能量的过程。是机体主要供能方式。有氧氧化的生理意义:(1)糖、脂肪、蛋白质最终代谢通路。(2)糖、脂肪、蛋白质代谢联系枢纽(互变机构)。(3)产能最多途径:四次脱氢,一次底物磷酸化。(4)循环的本身并不能释放大量能量,而是为氧化磷酸化反应生成ATP提供还原性的NADH、H+和FADH2。
★磷酸戊糖途径是指由葡萄糖生成磷酸戊糖及NADH+H+前者再进一步转变成3-磷酸甘油醛和6-磷酸果糖的反应过程。
生理意义:(一)为核苷酸的生物合成提供核糖;(二)提供NADPH作为供氢体参与体内多种代谢反应。
★糖元合成的生理意义是储存能量,糖元分解的生理意义是维持血糖浓度。
★糖异生是指非糖物质转变为葡萄糖或糖原的过程,是体内单糖生物合成的唯一途径。糖异生的生理意义:(一)维持血糖浓度恒定;(二)补充肝糖原;(三)调节酸碱平衡(乳酸异生为糖)
■■〔大题目〕■■:酵解、有氧氧化和糖异生途径要求掌握关键酶所催化的关键反应:
糖酵解的关键酶有:己糖激酶、6-磷酸果糖激酶-1、丙酮酸激酶 。关键反应:(1)葡萄糖磷酸化为6-磷酸葡萄糖、(2)6-磷酸果糖转变为1,6-双磷酸果糖、(3)磷酸烯醇式丙酮酸转变成丙酮酸, 并通过底物水平磷酸化生成ATP。
有氧氧化的关键步骤(加粗)和关键酶:丙酮酸脱氢酶复合体的组成:三种酶:丙酮酸脱氢酶、二氢硫辛酸乙酰转移酶、二氢硫辛酸脱氢酶。五种辅酶:TPP、硫辛酸、HSCoA、FAD、NAD+。三羧酸循环中的关键酶:柠檬酸合酶、异柠檬酸脱氢酶、α-酮戊二酸脱氢酶复合体。
糖异生见上表。
★巴斯德效应(Pastuer effect):有氧氧化抑制生醇发酵(或糖酵解)的现象称为巴斯德效应。
■■〔大题目〕■■:脂酸β-氧化的概念、(部位/亚细胞定位)、主要过程、关键酶、反应部位及能量的计算:
脂酸的β-氧化:在氧气供给充足的条件下,脂酸可在体内分解成CO2及H2O并释放大量能量,以ATP形式供机体利用。
主要过程包括:1.脂酸活化,生成脂酰CoA;2.脂酰CoA进入线粒体;3.脂酰CoA的β-氧化;4.三羧酸循环和氧化磷酸化。关键酶:肉碱脂酰转移酶Ⅰ。
反应部位:除脑组织外/多数组织/以肝脏和肌肉最为活跃。亚细胞定位:1.FFA的活化(胞液 );2.脂肪酸的β-氧化(线粒体)。
能量计算:(举例:一分子三软脂酰甘油彻底氧化成CO2和H2O,产生多少分子ATP?写出代谢途径的主要过程。):1分子脂酸通过β-氧化生成1分子乙酰CoA、1分子比原来少2个碳原子的脂酰CoA、1分子NADH+H+、1分子FADH2。1分子NADH+H+氧化生成2.5分子ATP,1分子FADH2氧化生成1.5分子ATP,1分子乙酰CoA通过三羧酸循环生成10分子ATP。
以软脂酸(16C)为例:供进行7次β-氧化,生成7分子FADH2、7分子NADH+H+及8分子乙酰CoA。1分子软脂酸彻底氧化生成的ATP=7×(2.5+1.5)+8×10=`108。脂肪活化是消耗2分子ATP,因此净生成106分子ATP。
饱和脂肪酸的碳原子数
乙酰CoA分子数=
2
β-氧化次数=乙酰CoA分子数—1
ATP生成数=β-氧化次数×(2.5+1.5)+乙酰CoA分子数×10
净生成数=生成数-2
■■〔大题目〕■■:酮体(ketone body)的概念、合成及利用的部位、生理意义:
酮体(ketone bodies):酮体是肝脏FFA代谢特有的中间产物,包括乙酰乙酸(占30%)、β-羟丁酸(占70%)和丙酮(微量)。酮体合成的部位: 线粒体,利用特点:肝内生酮肝外用。
生理意义:一、酮体分子量小,水溶性大,易于通过血脑屏障和肌肉毛细血管壁,是脑组织和肌肉组织的重要能源。二、酮体的利用增加可减少葡萄糖的利用,有利于维持血糖水平的恒定,节省蛋白质的消耗。
★血脂:血浆中所含的脂类。血浆脂蛋白的分类:一、电泳法:α-脂蛋白、 前β-脂蛋白、β-脂蛋白,乳糜微粒。二、超速离心法:乳糜微粒(CM)、极低密度脂蛋白(VLDL)、低密度脂蛋白(LDL)、高密度脂蛋白(HDL)。
功能:1、CM:(十二指肠,空肠细胞)运输外源性甘油三酯及胆固醇酯的主要形式。
2、VLDL:(肝细胞)运输内源性甘油三酯及胆固醇酯的主要形式。空腹血浆中甘油三酯的水平主要反映在VLDL的含量上。
3、LDL:(肝细胞、血浆)转运肝合成的内源性胆固醇的主要形式。LDL是正常人空腹血浆中的主要脂蛋白。
4、HDL:(肝细胞,小肠细胞、血浆)将胆固醇从肝外组织转运到肝进行代谢。
■■〔大题目〕■■:氨的来源、去路,氨中毒的机理:
氨的来源:(1)氨基酸脱氨基作用产生的氨是体内氨的主要来源。(2)肠道吸收的氨,包括肠内氨基酸砸肠道细菌作用下产生的氨和肠道尿素经肠道细菌尿素酶水解产生的氨。(3)肾小管上皮细胞分泌的氨,主要来自谷氨酰胺。
去路:(1)在肝内合成尿素,这是做主要的去路;(2)合成非必需氨基酸及其他含氮化合物;(3)合成谷氨酰胺;(4)肾小管泌氨,生成的NH3在酸性条件下生成NH3+,随尿排出。
肝昏迷氨中毒的机制:氨进入脑组织,与脑中的α—酮戊二酸结合生成谷氨酸,氨也可进一步与谷氨酸结合生成谷氨酰胺,因此,脑中氨的增加使得脑细胞中的α—酮戊二酸减少,导致三羧酸循环减弱,从而使脑组织中ATP生成减少,引起大脑功能障碍,严重时可引起中毒。
★DNA聚合酶(简称DNA-pol或DDDP)的种类及功能:
原核生物: ①DNA-polⅠ:对复制中的错误进行校读,对复制和修复中出现的空隙进行填补。②DNA-polⅡ:参与DNA损伤的应急状态修复。③DNA-polⅢ:是原核生物复制延长中真正起催化作用的酶。
真核生物:①DNA-polα:起始引发,有引物酶活性②DNA-polβ:参与低保真毒的复制③DNA-polγ:在线粒体DNA复制中起催化作用④DNA-polδ:延长子链的主要酶,有解螺旋酶活性⑤DNA-polε:在复制过程中起校读、修复和填补缺口的作用。
★ DNA复制的保真性:(1)严格地遵守碱基配对规律:A与T、G与C;(2)聚合酶在复制延长中对碱基的选择功能;(3)复制出错时有即时的校读功能
■■〔大题目〕■■:复制与转录的异同:
一、相同点:都以DNA为模板;都需要依赖DNA的聚合酶;聚合过程都是核苷酸之间生成磷酸二酯键;都从5’至3’方向延伸新链;都遵从碱基配对规律
二、不同点:
■■〔大题目〕■■:成熟红细胞的糖代谢特点(糖代谢及其生理意义):
㈠红细胞中ATP的功能①维持红细胞膜上钠泵(Na+-K+-ATPase)的正常运转;②维持红细胞膜上钙泵(Ca2+-ATPase)的正常运转;③维持红细胞膜上脂质与血浆脂蛋白中的脂质进行交换;④少量ATP用于谷胱甘肽、NAD+ 的生物合成;⑤ATP用于葡萄糖的活化,启动糖酵解过程。
㈡2, 3-BPG的功能:2, 3-BPG是调节血红蛋白(Hb)运氧的重要因素,可降低Hb与氧的亲和力。
㈢NADH和NADPH的功能:对抗氧化剂,保护细胞膜蛋白、血红蛋白和酶蛋白的巯基等不被氧化,从而维持红细胞的正常功能。
★血红素生物合成:原料:甘氨酸、琥珀酰CoA、Fe2+;合成的部位和亚细胞定位:血红素主要在骨髓的幼红细胞和网织红细胞以及肝脏中合成;关键酶:ALA(d-氨基-g-酮戊酸)合酶;辅酶是磷酸吡哆醛。
★一些非营养物质在体内的代谢转变过程称为生物转化(biotransformation) 。生物转化反应的主要类型:第一相反应:氧化(最多见的生物转化反应)、还原、水解反应;第二相反应:结合反应。生物转化的生理意义:对体内的非营养物质进行转化,使其灭活,或解毒;更为重要的是可使这些物质的溶解度增加,易于排出体外。
★初级胆汁酸:是肝细胞以胆固醇为原料直接合成的胆汁酸,包括胆酸、鹅脱氧胆酸及相应结合型胆汁酸。
★次级胆汁酸:在肠道细菌作用下初级胆汁酸 7α-羟基脱氧后生成的胆汁酸,包括脱氧胆酸、石胆酸及相应结合型胆汁酸。
★游离胆汁酸包括胆酸、脱氧胆酸、鹅脱氧胆酸和少量石胆酸。上述胆汁酸分别与甘氨酸和牛磺酸结合结合的产物,称为结合胆汁酸,主要是甘氨胆酸和牛黄胆酸等。
■■〔大题目〕■■:胆汁酸肠肝循环的生理意义及胆汁酸的功能:
生理意义:1.使有限的胆汁酸可以最大限度的反复利用。
2.弥补胆汁酸的合成不足,满足人体对胆汁酸的生理需要。
3.使胆汁酸/胆固醇的比例恒定,不易形成胆石。
胆汁酸的功能:1.促进脂类的消化与吸收;2.抑制胆汁中胆固醇的析出。
★胆色素:是体内铁卟啉化合物的主要分解代谢产物,包括胆红素、胆绿素、胆素原和胆素等。
★游离胆红素:未与葡萄糖醛酸结合的胆红素称为游离胆红素,又称间接胆红素。
结合胆红素:与葡萄糖醛酸结合的胆红素称为结合胆红素,又称直接胆红素。
★胆红素的运输形式:胆红素-清蛋白复合体。
★胆红素在肝中转变为结合胆红素;结合胆红素在肠道中转变胆素。
★肠道中有少量的胆素原可被肠粘膜细胞重吸收,经门静脉入肝,其中大部分再随胆汁排入肠道,形成胆素原的肠肝循环。
★黄疸分为溶血性黄疸、肝细胞性黄疸、阻塞性黄疸。
★
大题3
生化大题汇总
※ 参与DNA复制的主要酶和蛋白因子有哪些?各有什么功能?
拓扑异构酶:松解DNA的超螺旋。
解链酶:打开DNA的双链。
引物酶:在DNA复制起始处以DNA为模板,催化合成互补的RNA短片断。
DNA聚合酶:以DNA为模板、dNTP为原料,合成互补的DNA新链。
连接酶:连接DNA片断。
DNA结合蛋白:结合在打开的DNA单链上,稳定单链。
※ DNA复制有何主要特点?
半保留复制,半不连续合成、需RNA引物,以dNTP(A,T,C,G)为原料,新链合成方向总是5’->3’,依赖DNA的DNA聚合酶(DDDP)
※ DNA复制的高保真性主要取决于哪些因素?
DNA复制的高保真性取决于三个方面:1、DNA双链碱基的严格配对与DNA聚合酶对配对碱基的严格选择性;2、5’->3’外切核酸酶的即时校读作用;3、对DNA分子中的错误或损伤的修复机制。
※ 真核生物DNA复制在何处进行?如何进行?
在细胞核内。
复制分为以下几个阶段:1、起始阶段(DNA解旋解链及引物合成):DNa拓扑异构酶、解链酶分别使DNA解旋、解链,形成复制叉,在起始点由引物酶催化合成RNA引物;2、DNA合成阶段:以DNA的两条链分别作为模板,dNTP为原料按碱基互补原则(A-T,C-G)在RNa引物引导下,由DNA聚合酶催化合成DNA新链(分前导链和随从链);3、终止阶段:水解RNa引物(polI),填补空缺(polI),连接DNA片断(连接酶)。
※ 何谓反转录?在哪些情况下发生反转录?写出主要酶促反应过程。
以RNA为模板在反转录酶的作用下合成DNA的过程叫做反转录。
反转录可发生于:1、在RNA病毒感染宿主细胞甚至致癌过程中;2、在基因工程中,以mRNA为模板合成cDNA。
病毒RNA(反转录酶dNTP)->RNA-DNA杂化链(RNA酶活性)->cDNA单链(DNA聚合酶活性)->cDNA双链
※ 概述DNA的生物合成。
DNA的生物合成包括DNA半保留复制,DNA损伤后的修复合成和反转录
DNA复制是以DNa的两条链分别作为模板,以dNTP为原料,在DNA聚合酶作用下按照碱基配对原则合成互补新链,这样形成的两个子代DNA分子与原来DNa分子完全相同,一条链来自亲代,另一条链是新合成的,故称为半保留复制。
在某些梨花、生物学因素作用下DNa链发生碱基突变、缺失、交联或链的断裂等损伤后,可进行修复。修复方式有光修复、切除修复、重组修复与SOS修复等。切除修复:1、核酸内切酶从损伤处的5’端切开,出现正常的3’端;2、核酸外切酶水解已打开的损伤DNA段;3DNA聚合酶以互补的DNA链为模板,dNTP为原料,5’->3’方向合成新的DNa片段;4、连接酶连接形成完整的DNA链。
以RNA为模板在反转录酶的作用下合成DNA的过程叫做反转录。反转录在病毒致癌过程中起重要作用;在基因工程中可用于以mRNA为模板合成cDNA的实验。
※ 催化磷酸二酯键形成的酶有哪些?比较各自不同特点。
※ 比较复制与转录的异同
模板均为DNA,都需要聚合酶催化反应,聚合过程都是在核苷酸之间形成3’,5’-磷酸二酯键,合成方向都是5’->3’,都遵从碱基配对规则。
不同点包括:复制使子代保留亲代的全部遗传信息,方式为半保留不连续复制;转录只是按照生存的需要表达部分遗传信息,方式为不对称转录。聚合酶分别是DNApol和RNApol,原料分别是dNTP和NTP,碱基配对RNA将A->T改为A->U,复制产物分别为DNA和RNA。
※ 何谓不对称转录?用实验证明之
在双链DNA中只有一股单链作为模板;另外在同一条单链上可以交错出现模板链或编码链。
用核酸杂交方法:用热变性将DNA双链打开,并分离成两股单链分别与转录产物RNA杂交,由此鉴定出哪条链上的特异区段是转录模板。另外可以进行核酸序列测定。
※ 试比较原核生物与真核生物RNA聚合酶有何异同?
※ 举例说明转录后加工的主要类型。
mRNA中主要有:1、剪接-去除内含子拼接外显子;2、末端添加核苷酸:5’端加7甲基鸟嘌呤核苷三磷酸,3’端加多聚腺苷酸尾;3、化学修饰:甲基化;4、RNA编辑:某些mRNA转录后还进行插入、删除和取代一些核苷酸残基方能生成具有正确翻译功能的模板。
※ 讨论原核生物RNA聚合酶各亚基的功能和在转录中的作用。
原核生物RNApol有α、β、β’、σ、ω亚基,还有一个ρ因子。σ亚基和ρ因子分别是起始和终止因子;α亚基决定哪些基因转录;β亚基在转录过程中起催化作用;β’亚基结合DNA模板起开链作用。转录起始时需全酶结合模板,这种结合十分稳定。转录延长只要核心酶,且与模板结合较松弛以利于酶向模板下游移动。
※ 参与原核RNA转录的成分有哪些?它们的作用?
四种核糖核苷酸:RNA合成的原料。
σ因子:辨认DNA上转录起始点。
RNA聚合酶核心酶:以DNA为模板,催化四种核糖核苷酸按碱基互补配对原则形成磷酸二酯键。
ρ因子识别某些RNA上转录终止部位。
※ 蛋白质生物合成体系由哪些物质组成,各起何作用?
蛋白质合成过程就是mRNA翻译的过程,需要mRNA作模板,氨基酸为原料,tRNA作搬运氨基酸的特异工具,核糖体作装配机。核糖体大亚基具有转肽酶活性,可催化肽键形成。这一合成体系还需各种氨基酰tRNA合成酶对氨基酸进行活化;起始因子、肽链延长因子、终止因子RF等多种蛋白质因子参与核糖体循环;ATP、GTP供给能量;Mg、K等无机离子参与合成。
※ 何谓遗传密码?哪些密码子不代表氨基酸?在mRNA任何部位的AUG是否都代表起始信号?
mRNA分子内,每三个相互邻近的氨基酸构成的三联体,按其特定排列顺序,在蛋白质生物合成中可被体现为氨基酸或肽链合成的终止信号者,统称遗传密码。其单个密码字,称为密码子。密码子共有六十四个,六十一个密码子分别代表各种氨基酸。另有三个密码子(UAA、UAG、UGA)为肽链合成的终止信号,不代表任何氨基酸。密码子AUG不仅代表蛋氨酸,而且位于mRNA起始部位的AUG,有事肽链合成的起始信号。作为起始信号的AUG,位于5’端,其周围核苷酸序列有一定特点,可使得AUG容易被核糖体接触,免受碱基配对区的封闭。
※ 起始作用的tRNA与一般的蛋氨酸tRNA有何差别?真核生物的tRNA与原核生物的有何不同?
起始tRNA与普通蛋氨酸tRNA不同,是一种特殊蛋氨酸tRNA,用甲基化标志f来表示。起始tRNA能特异识别作为起始信号的密码子AUG。在原核生物和真核生物,此tRNA首先都携带Met形成Met-tRNA。然后原核生物的该复合物在转甲基酰基酶作用下甲酰化,称为甲酰蛋氨酰tRNA后,才发挥功能。真核生物的Met-tRNA无需甲酰化即可发挥作用。与起始tRNA不同,普通的蛋氨酸tRNA能够识别密码子AUG,所携蛋氨酰不甲酰化,只能识别非起始信号的AUG,所携的蛋氨酰只形成多肽链内部的氨基酸残基。
※ 真核生物与原核生物的蛋白质合成体系及过程有何不同?哪些物质可以特异的抑制真核生物的蛋白质合成?
真核生物的mRNA有帽有尾,无“SD”序列,为单作用子。原核生物mRNA无帽无尾,在起始信号的5’存在富含嘌呤的“SD”序列,为多作用子。真核生物的mRNA代谢慢,原核的代谢快。
真核生物的核糖体(80S)由40S小亚基和60S大亚基构成,比原核由30S和50S组成的70S核糖体大,含rRNA与蛋白质多。原核生物的大亚基只有两种rRNA(5S,23S),真核有三种(28S,5.8S,5S)。真核生物中的起始氨基酰tRNA复合体的蛋氨酸不用甲酰化,而原核必需。
原核生物的起始因子有三种,真核有十种以上。翻译所需要的蛋白质因子,两者也有所不同。
合成过程的起始阶段真核生物额外需要ATP,需要更多的起始因子(如帽结合蛋白)。
肽链延长阶段,真核生物种催化氨基酰tRNA进入受位的肽链延长因子只有一种(EFT1),而原核生物有两种(EFTu与EETs)。真核生物种促进移位的肽链延长因子EFT2,可被白喉毒素所抑制。原核生物的相应因子EFG不受白喉毒素影响。
终止阶段,真核生物只需一种终止因子RF,可识别三种终止密码子;原核生物的终止因子有三种。
可抑制蛋白质合成的物质很多,但是只抑制真核生物蛋白质合成的物质不多,包括可与60S亚基结合,破坏28SrRNA的蓖麻蛋白等植物蛋白。
※ 试述肽链合成的起始、肽链延长及终止的重要步骤。IF2、IF3与肽链延长因子在其中起何作用?
蛋白质合成的全过程包括氨基酸的活化、转运与核糖体循环。核糖体循环分为起始、延长和终止三个阶段,其中起始阶段为翻译调控的主要环节。原核生物中情况如下:
核糖体循环的起始阶段是起始复合体的形成阶段。1、核糖体小亚基在起始因子IF3与IF1的促进下与mRNA的起始部位结合,在起始因子IF2的促进下与起始tRNA以及GTP结合形成亚基、mRNA与起始tRNA共同组成的30S起始复合体。2、30S起始复合体形成后IF3脱落,50S亚基随之与此复合体结合,GTP分解,IF1、IF2脱落,形成大小亚基、mRNA、fMet-tRNA(给位)共同构成的起始复合体。真核生物需要更多起始因子,小亚基和mRNA结合需要ATP。
起始阶段,IF3可对抗大小亚基缔合,使核糖体30S亚基不与50S亚基结合而与mRNa结合。IF2具有促进30S亚基与fMet-tRNA结合的作用,在核糖体存在时有GTP酶活性。IF1对前两者有辅助作用。
核糖体循环的肽链延长阶段,每增加一个氨基酸,按进位、转肽、脱落、移位四步重复进行。1、氨基酰tRNA进入受位。需要延长因子EFTu、EFTs及GTP、Mg2+;2、50S大亚基存在转肽酶,催化肽键形成,需要Mg2+和K+;3、给位上的脱去氨基酰的tRNA从核糖体脱落;4、核糖体向mRNA的3’端移动一个密码子,同时携肽链的tRNA由受位移到给位,此步需要延长因子EFG、GTP与Mg2+。原核生物延长因子EFTu和EFTs相当于真核生物的EFT1,为氨基酰tRNA进入受位必需;EFG相当于真核生物的EFT2,促进携由肽链的tRNA移位。
在终止阶段,在与核糖体受位对应的mRNA所在位置,转为终止密码子。终止因子RF识别此终止信号,进入受位,需GTP。RF使给位的转肽酶发挥水解作用,肽链水解释放。核糖体从mRNA上脱落解离,需要IF3的参与和GTP作用。
※ 肽链合成时,每合成一个肽键,需消耗多少高能磷酸键?说明在哪个步骤,以什么形式消耗的。
肽链合成时,每合成一个肽键,需要消耗四个高能磷酸键。氨基酸活化时,在氨基酰tRNA合成酶催化下,ATP分解为焦磷酸与AMP;AMP、酶及氨基酸三者结合成为一种中间复合体,此步消耗两个高能磷酸键。此复合体的活化氨基酸转移到tRNA,由此生成氨基酸tRNA。另外两个高能磷酸键分别消耗在肽链延长阶段的氨基酰tRNA进位,以及携有肽链的tRNA的移位。
※ 简述基因表达的生物学意义
要点:1、对所有生物均有适应环境和维持生长的作用;2、对多细胞生物有维持个体发育与分化。
※ 举例说明基因表达的时间特异性和空间特异性
要点:1、解释基因表达的时间特异性和空间特异性;2、举例:血红蛋白只在红细胞表达——空间特异性;血红蛋白只在成熟或比较成熟的红细胞表达——阶段特异性。
※ 如何理解基因表达调控是多级水平发生的事件
要点:一个基因表达产物受基因激活、转录起始、转录后加工、mRNA降解、蛋白质翻译、翻译后加工修饰及蛋白质降解等过程影响,但转录起始是基因表达的基本控制点。
※ 以乳糖操纵子为例,说明原核基因表达调节机制
要点:1、叙述乳糖操纵子结构,说明各结构的功能;2、说明不同葡萄糖/乳糖浓度条件下乳糖操纵子工作原理。
※ 什么是目的基因?其主要来源或途径是什么?
DNA重组的目的是:1、获得足够的特异基因或DNA序列以便分析、改造;2、获得某一基因的表达产物蛋白质。这些使我们感兴趣的基因或者DNA序列就是目的基因,来源为cDNA和基因组DNA。
※ 何谓基因克隆?简述其基本过程。
基因克隆又称为DNA克隆,是指应用酶学的方法,在体外将各种不同来源的DNA与载体DNA连接成具有自我复制能力的DNA分子,进而通过转化或传染宿主细胞,筛选出含有目的基因的转化子,再进行扩增、提取获得大量同一的DNA分子。例如,以质粒为载体进行DNA克隆的过程包括:目的基因的获取、基因载体的选择与构建、目的基因与载体的连接、重组DNA分子导入受体细胞、筛选并无性繁殖含重组分子的受体细胞。
※ 什么是限制性核酸内切酶?大多数限制性核酸内切酶识别的DNA序列的结构特点是什么?
指识别DNA的特异序列,并在识别位点或其周围切割双链DNA的一类核酸内切酶。限制性核酸内切酶存在于细菌体内,与相伴存在的甲基化酶共同构成细菌的限制-修饰体系,限制外源DNA,保护自身DNA,对细菌遗传性状的稳定遗传具有重要意义。限制性内切酶分为三类。重组DNA技术中常用的限制性内切酶为II类酶。识别的DNA序列呈回文结构。
※ 简述E.coli和真核细胞表达体系各自的优点和缺点。
原核表达体系如E.coli是当前采用最多的原核表达体系,其优点是培养方法简单、迅速、经济而又适合大规模生产工艺,不足之处是只能表达克隆的cDNA,不宜表达真核基因组DNA,表达的真核蛋白质不能形成适当的折叠或进行糖基化修饰并常常形成不溶性的包涵体。与原核表达体系比较,真核表达体系如酵母、昆虫及哺乳类动物细胞,不仅可表达克隆的cDNA,而且还可表达真核基因组DNA。哺乳类细胞表达的蛋白质通常总是被适当修饰,因此表达产物直接就可以具有功能。缺点是操作技术难、费时、不经济。
※ 血浆清蛋白主要在什么组织合成?清蛋白的主要功能是什么?
清蛋白是人血浆中的主要蛋白质,主要在肝合成,肝每天合成清蛋白量约为12g。清蛋白起初是以前清蛋白形式合成的,进入rER之后其信号肽被切除,随后N末端的一个六肽片断在分泌过程中也被切除。
清蛋白的主要功能之一是维持血浆胶体渗透压。血浆胶体渗透压的75%~80%取决于清蛋白的浓度。当血浆中的清蛋白浓度过低时,血浆胶体渗透压下降,导致水分在组织间隙驻留,出现水肿。
清蛋白的另一主要功能是结合多种配体,如游离脂肪酸、甲状腺素、皮质醇、血红素、胆红素、钙离子、铜离子以及一些药物等。清蛋白与这些物质的结合增加了这类物质血浆中的溶解性,并在这些物质的转运中起着十分重要的作用。
※ 血红素生物合成受哪些因素调节?
血红素的合成受到多种因素的调节,其中最主要的是ALA的生成。ALA合酶是血红素合成过程的限速酶,其活性受下列因素影响。
1、 血红素:血红素对ALA合酶有反馈抑制作用。过量的血红素可以抑制ALA合酶的合成,并别构抑制ALA合酶的活性。另外还通过氧化生成高铁血红素强烈抑制ALA合酶,从而减慢血红素的生成速度。
2、 促红细胞生成素:促红细胞生成素可诱导ALA合酶的合成,从而促进血红素的合成。
3、 某些固醇类激素:雄激素及雌二醇等都是血红素合成的促进剂。
4、 杀虫剂、致癌物质及药物:这些物质可诱导ALA合酶的合成,从而促进血红素及细胞色素P450合成,使这些物质更好的进行生物转化。
5、 此外,铅可抑制ALA脱水酶及亚铁螯合酶,导致血红素生成抑制。
※ 成熟红细胞糖代谢有何特点?
红细胞内的葡萄糖,90%~95%用于糖酵解通路合2,3-二磷酸甘油酸支路进行代谢,5%~10%通过磷酸戊糖途径进行代谢。
红细胞内糖酵解的基本反应和其他组织相同。糖酵解是红细胞获得能量唯一途径。
红细胞糖酵解的特点是存在2.3-DPG支路,产生大量的2,3-DPG。2,3-DPG是红细胞内能量的储存形式,并调节血红蛋白的运氧功能,可降低血红蛋白对O2的亲和力。
红细胞磷酸戊糖途径的生理意义是为红细胞提供NADPH,用于维持GSH还原系统和高铁血红蛋白的还原。1、GSH的还原:GSH的重要功能是保护红细胞膜蛋白、血红蛋白及酶的硫基能够免受氧化剂的毒害,从而维持细胞的正常功能。由NADPH作为供氢体,GSSG在GSH还原酶的催化下,可还原成GSH。2、高铁血红蛋白的还原:高铁血红蛋白含Fe3+,无携氧能力,磷酸戊糖途径提供的NADPH可使Fe3+还原为Fe2+,恢复血红蛋白的运氧功能。
※ 肝病严重时,为什么会出现浮肿、餐后高血糖、脂肪泻、夜盲症及蜘蛛痣?
多种激素在发挥调节作用后,主要在肝中转化,降解或失去活性,这一过程称为激素灭活。肝病严重时,由于激素的灭活功能降低,体内的雌激素、醛固酮、抗利尿激素等水平升高,可出现蜘蛛痣;清蛋白的合成降低,不能维持血浆胶体渗透压,水分渗出滞留等现象;导致胆汁酸的合成减少及肝肠循环障碍时,影响脂类的消化吸收出现脂肪泻;会出现肝糖原合成障碍,出现餐后高血糖;脂溶性维生素A吸收障碍出现夜盲症。
※ 试述结合胆红素与游离胆红素的区别。
结合胆红素也称为肝胆红素或直接胆红素,是胆红素在肝中与葡萄糖醛酸结合后的产物,分子量小,水溶性强,可随尿排出,不能透过细胞膜进入脑产生毒性作用;游离胆红素又称为血胆红素或间接胆红素,是胆红素进入血液后与清蛋白结合而成的复合物,分子量大,不易溶于水,不能随尿排出,脂溶性,易透过生物膜进入脑产生毒性作用。
※ 试述胆色素的代谢过程。
衰老的红细胞被网状内皮系统破坏后释放出的血红素,在血红素加氧酶的作用下,生成胆绿素。胆绿素在胆绿素还原酶的作用下生成胆红素。胆红素是脂溶性的,进入血液后,与清蛋白结合成游离胆红素而被运输。肝细胞膜上有特异载体,可从血浆中迅速有效的摄取胆红素,被肝细胞摄取的胆红素与Y蛋白或Z蛋白结合后被运输到内质网,在葡萄糖醛酸转移酶的催化下生成葡萄糖醛酸酯即结合胆红素。结合胆红素随胆汁进入肠道,在肠道细菌作用下生成无色的胆素原。大部分胆素原随粪便排出,被空气氧化后成黄色的粪胆素。10%~20%的胆素原经肝门静脉被重吸收入肝,重吸收的胆素原大部分被肝细胞再分泌随胆汁入肠,构成胆素原的肝肠循环。重吸收的胆素原少部分进入体循环,经肾由尿排出,尿胆素原可被空气氧化成黄色的尿胆素。
※ 黄疸按发病原因可分为哪三类?简述病因。
黄疸按发病原因分为溶血性黄疸、肝细胞性黄疸和阻塞性黄疸。溶血性黄疸是由于红细胞单核-吞噬细胞系统破坏过多,超过肝细胞的摄取、转化和排泄能力,造成血清中游离胆红素浓度过高而出现的黄疸;肝细胞性黄疸是由于肝细胞被破坏,其摄取、转化和排泄胆红素的能力降低所致的黄疸;阻塞性黄疸是由各种原因引起的胆汁排泄通道受阻,使胆小管和毛细胆管内压力增大破裂,导致结合胆红素逆流入血,造成血清胆红素升高所致黄疸。
※ 简述三类黄疸患者血清胆红素及尿三胆的特点。
溶血性黄疸游离胆红素明显增加,尿胆素原和尿胆素稍有增加,粪便颜色增加;肝细胞性黄疸,以结合胆红素增加为主,游离胆红素也稍有增加,尿胆红素阳性,尿胆素原和尿胆素升高或正常,粪便颜色变浅或正常;阻塞性黄疸结合胆红素增加,尿胆红素阳性,尿胆素原和尿胆素增高,完全阻塞时粪便呈陶土色。
大题4
蛋白质1—4级结构的定义及稳定这些结构稳定的作用键
蛋白质一级结构是指蛋白质多肽链中氨基酸残基的排列顺序。主要化学键是氢键,有的还包含二硫键。
蛋白质二级结构是指多肽链中主链原子的局部空间排布,不涉及侧链的构象。主要结构单元—肽单元,主要化学键为氢键。
*α-helix:
◆多肽链的主链围绕中心轴做有规律的螺旋式上升,螺旋的走向为顺时针方向,所谓右手螺旋。
◆每3.6个氨基酸残基螺旋上升一圈,螺距为0.54nm
◆氨基酸的侧链伸向螺旋的外侧。
◆螺旋的稳定是靠氢键。氢键方向与长轴平行。
β-折叠
◆多肽链充分伸展,每个肽单元以Ca为旋转点,依次折叠成锯齿状结构,R基团交替的位于锯齿状结构的上下方。
◆两条以上肽链或一条肽链内的若干肽段并行排列,走向可以相同,也可以不同。
◆β-折叠的稳定靠氢键。
蛋白质的三级结构是指整条肽链中全部氨基酸残基的相对空间位置,也就是整条肽链所有原子在三维空间的排布位置。主要靠次级键,包括疏水键,离子键,氢键和范德华力等,
蛋白质的四级结构是指蛋白质分子中各亚基的空间排布及亚基接触部位的布局和相互作用。主要是疏水键,其次是氢键和离子键。以血红蛋白为例说明蛋白质结构与功能的关系
蛋白质一级结构是空间结构的基础:蛋白质一级结构决定蛋白质空间结构,蛋白质的空间结构又决定蛋白质的生物学功能。
如镰刀形红细胞贫血,镰刀形红细胞贫血发生的根本原因是血红蛋白的一级结构发生了差错,人血红蛋白 亚基的第六位氨基酸应该是谷氨酸,而在镰刀形贫血的血红蛋白中却是缬氨酸,本是水溶性的血红蛋白,就会聚集成丝,相互粘着,导致红细胞变形成镰刀状而极易破裂,产生贫血。简述DNA二级结构的基本结构特征
·两条反向平行的脱氧核苷酸链绕同一中心轴,形成右手螺旋的结构。
·脱氧核糖和磷酸基团组成的亲水性骨架,位于双螺旋结构的外侧,而疏水的碱基位于内侧。
·双螺旋结构的直径为2.37nm,每一个螺旋有10。5个碱基对,螺距为3.54nm。
·两条链由碱基间的氢键相连,A与T配对,形成2个氢键,G与C配对,形成3个氢键
·双螺旋结构的表面存在一个大沟和一个小沟
·维持DNA结构稳定的作用力是氢键和碱基堆积力何谓酶原和酶原的激活?酶原激活的机理及生理意义?
酶原:有些酶在细胞内合成或初分泌时只是酶的无活性前体,此前体物质称为酶原
酶原的激活:在一定条件下,酶原向有活性酶转化的过程。
酶原激活的机理:酶原在特定条件下,一个或几个特定的肽键断裂,水解掉一个或几个短肽,导致分子构象发生改变,形成或暴露出酶的活性中心,从而表现出酶的活性。
*酶原激活的生理意义:
①避免细胞产生的酶对细胞进行自身消化,
②使酶在特定的部位和环境中发挥作用。
③可视为酶的储存形式。、糖代谢:
糖酵解:在缺氧情况下,葡萄糖生成乳酸(lactate)的过程并伴随着少量ATP生成的过程
反应部位:胞浆![image]()
无氧酵解生理意义:
·在于迅速提供能量。
·缺氧条件下获取能量的重要途径。
·无线粒体的红细胞以及依赖酵解供能的白细胞、骨髓等组织获能的重要途径。
·酵解还是彻底有氧氧化的前奏,准备阶段
糖的有氧氧化:指在机体氧供充足时,葡萄糖彻底氧化成H2O和CO2,并释放出能量的过程。是机体主要供能方式。反应部位:胞液及线粒体
G —————– 2丙酮酸 + 2 ATP + 2 NADH+H+(胞液)
(一)丙酮酸氧化脱羧生成乙酰CoA (线粒体)![image]()
(二)三羧酸循环(线粒体):指乙酰CoA和草酰乙酸缩合生成含三个羧基的柠檬酸,经过脱氢脱羧,又生成草酰乙酸,再重复循环反应的过程。![image]()
![image]()
·巴斯德效应:有氧氧化抑制无氧酵解的现象称为巴斯德效应
机制:丙酮酸的代谢去向,由NADH + H+ 去路决定。
·磷酸戊糖途径:磷酸戊糖途径是指由葡萄糖生成磷酸戊糖及NADPH+H+,前者再进一步转变成3-磷酸甘油醛和6-磷酸果糖的反应过程。细胞定位:胞浆。
·糖原的合成和分解
反应部位:胞浆![image]()
![image]()
糖异生的关键步骤及关键酶
糖异生意义
6脂类代谢见笔记
7.简要写出以丙酮酸为底物的四个不同条件的酶促反应(说明催化反应的酶,辅助因子及细胞中的定位)
·丙酮酸在胞液中被LDH(乳酸脱氢酶)(辅酶为NADH)催化生成乳酸。
·丙酮酸在线粒体中被丙酮酸羧化酶(辅酶为生物素)催化生成草酰乙酸。
·丙酮酸在线粒体中被丙酮酸脱氢酶复合体(辅酶为TPP,NAD+,FAD,CoA-SH,硫辛酸)催化生成乙酰CoA。
·丙酮酸在胞液和线粒体中被转氨酶(辅酶为磷酸吡哆醛)催化生成丙氨酸。
8.简述血氨的来源、去路及转运方式![image]()
![image]()
转运方式:丙氨酸—葡萄糖循环、谷氨酰胺的运氨作用
9.试述硬脂酸(18碳饱和脂肪酸)在体内彻底氧化分解的主要过程及ATP的生成情况
10.简述体内ATP生成的方式
两种方式:底物水平磷酸化和氧化磷酸化
氧化磷酸化:是指在呼吸链电子传递过程中、能量逐步释放并偶联ADP磷酸化生成ATP,因此又称为偶联磷酸化。
底物水平磷酸化:是因脱氢、脱水等作用使能量在分子内部重新分布而形成高能磷酸化合物,然后将能量转移给ADP形成ATP的过程。
11.试述体内代谢过程中乙酰CoA的来源和去路
12,试述体内血糖的来源、去路及调节
血糖的调节
·肝、肌肉、脂肪、肾等器官组织代谢协调的结果
·神经、激素调节的结果
·糖、脂肪、氨基酸代谢调节的结果
·酶水平的调节是最基本的调节方式和基础
主要调节激素:降低血糖—-胰岛素
升高血糖—-胰高血糖素、糖皮质激素、肾上腺素
13.试述血浆脂蛋白分类(超速离心法)及各自的功能
乳糜微粒(CM)、极低密度脂蛋白(VLDL)、低密度脂蛋白(LDL)、高密度脂蛋白(HDL)
CM:由小肠黏膜细胞合成,是外源性甘油三酯及胆固醇的主要运输形式。
VLDL:主要由肝细胞合成,是内源性甘油三酯的主要运输形式。
LDL:主要由在人血浆中转变而来,是肝合成的内源性胆固醇的主要运输形式。
HDL:主要由肝合成,小肠亦可合成部分,主要功能是参与胆固醇的逆向转运,即将胆固醇从肝外组织转运至肝。
14.1摩尔乳酸完全氧化分解产生多少摩尔ATP?(请写出详细过程)
15.2种穿梭机制

16.影响氧化磷酸化的因素
(一)抑制剂:1. 呼吸链抑制剂:阻断呼吸链中某些部位电子传递。
2. 解偶联剂:使氧化与磷酸化偶联过程脱离。如:解偶联蛋白 、二硝基苯酚
3. 氧化磷酸化抑制剂 :对电子传递及ADP磷酸化均有抑制作用。如:寡霉素
(二)ADP的调节作用:ADP可促进氧化磷酸化
(三)甲状腺激素:Na+,K+–ATP酶和解偶联蛋白基因表达均增加。
(四)线粒体DNA突变 (mtDNA):影响氧化磷酸化,使ATP 生成减少而致病
17.简述鸟甘酸循环的过程、特点及意义

18.嘌呤核苷酸和嘧啶核苷酸合成的区别?
19、转录和复制的异同点
转录和复制的相同点
• 都以DNA为模板
• 都需要依赖DNA的聚合酶
• 聚合过程都是核苷酸之间生成磷酸二酯键
• 都从5’至3’方向延伸新链
• 都遵从碱基配对规律
20.DNA和RNA的生物合成过程(见笔记)
21.什么叫翻译?蛋白质生物合成的过程?三种RNA在蛋白质生物合成中的作用?(见笔记)
22.何谓呼吸链?有哪些部分组成?排列顺序如何?有那些方法可以确定电子传递顺序?
定义:代谢物脱下的成对氢原子(2H)通过多种酶和辅酶所催化的连锁反应逐步传递,最终与氧结合生成水,此传递链称为(氧化)呼吸链,又称电子传递链。
组成:递氢体和电子传递体。
- NADH氧化呼吸链
NADH →复合体Ⅰ→Q →复合体Ⅲ→Cyt c →复合体Ⅳ→O2 - 琥珀酸氧化呼吸链
琥珀酸 →复合体Ⅱ →Q →复合体Ⅲ→Cyt c →复合体Ⅳ→O2
呼吸链成分的排列顺序由以下实验确定
① 标准氧化还原电位
② 拆开和重组
③ 特异抑制剂阻断
④ 还原状态呼吸链缓慢给氧
23.何谓操纵子?以乳糖操纵子为例说明基因表达调控的过程
24.试述红细胞的主要代谢特点及其生理意义
25.目的基因获取方法有哪些?请说明PCR的工作原理?
26.简述DNA重组的概念、主要过程和运用?
27调节血糖的主要激素有哪些?各自的作用特点如何?
28,简述生物转化的概念,类型和影响生物转化的因素有哪些?
28.什么叫G蛋白,简述依赖G蛋白信息传递的途径?
- G蛋白(鸟苷酸结合蛋白):
位于细胞膜胞浆面的外周蛋白,由 a、 b、 g三个亚基组成
非活化型:a b g三聚体 与GDP结合
活化型: a 亚基 与GTP结合,b g二聚体脱落
与G蛋白偶联受体的信息传递:激素 受体 G蛋白 酶 第二信使 蛋白激酶 酶或功能蛋白 生物学效应




30.从糖代谢中举例说明什么是酶分子的变构调节和化学修饰调节?
31.何为DNA半保留复制?并简述参与DNA复制的主要酶的名称和作用?
32.联系信息传递途径叙述糖原合成中对关键酶调节的机制?
33.下列哪些途径可在体内进行,请说明为什么,并写出简要过程(包括关键酶)
A:丙氨酸——酮体 B:丙酮酸——胆固醇
C:葡萄糖——软脂酸 D:软脂酸——葡萄糖








